摘要:日前,国家发展和改革委员会作《关于2021年国民经济和社会发展计划执行情况与2022年国民经济和社会发展计划草案的报告》,提请十三届全国人大五次会议审查,并请全国政协各位委员提出意见。
2022年国民经济和社会发展计划中积极稳妥推进碳达峰碳中和、提升能源资源安全保障能力重点工作如下:

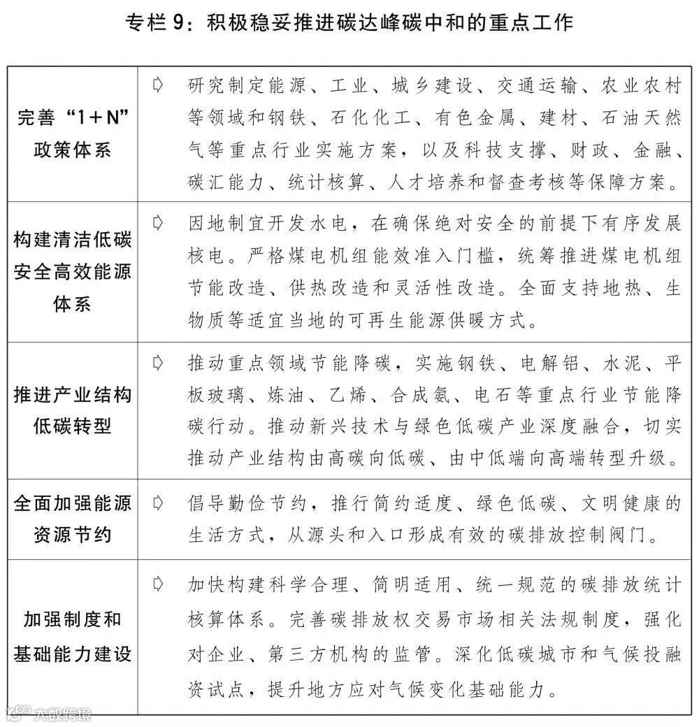
完善碳达峰碳中和“1+N”政策体系,实施“碳达峰十大行动”,坚持“全国一盘棋”。
大力发展非化石能源,建设大型风电、光伏基地项目,积极发展分布式新能源,积极推动海上风电集群化开发,稳妥推进西南等地大型水电基地建设,大力发展抽水蓄能,在确保绝对安全的前提下积极有序发展核电,推进煤炭清洁高效利用。提升电网对可再生能源发电的消纳能力。
做好全国碳排放权交易市场第二个履约周期管理。
积极研究开发碳捕捉利用与封存技术。
优化完善能耗双控政策,合理增加能耗总量弹性,新增可再生能源和原料用能不纳入能源消费总量控制,推动能耗“双控”向碳排放总量和强度“双控”转变。
全面加强能源资源节约,强化工业、交通和建筑节能,不断降低单位产出能耗物耗和碳排放。
对标能效标杆水平,推动能效低于基准水平的重点行业企业,有序实施改造升级,促进高耗能行业高质量发展。
继续做好碳达峰碳中和及应对气候变化国际谈判与合作,主动参与全球绿色治理体系建设,加强绿色经贸、技术与金融合作。

深入推进煤电油气产供储销体系建设。
推进石油储备重大工程建设,加快华北、西北等地下储气库新建和扩容达容建设。有序核增一批煤炭先进产能,加快提升煤炭储备能力。
加强抽水蓄能等调峰电源建设,继续发挥传统能源特别是煤炭、煤电的兜底保供和调峰作用,积极推进现有煤电项目改造升级。
推进白鹤滩、羊曲等重大水电工程建设。
加大力度规划建设以大型风光电基地为基础、以其周边清洁高效先进节能的煤电为支撑、以稳定安全可靠的特高压输变电线路为载体的新能源供给消纳体系。
加快推进国家储备建设,健全统一的战略和应急物资储备体系。
持续强化生态系统治理。
深入推进国家生态文明试验区建设,复制推广福建、江西、贵州、海南的经验。研究出台《生态保护补偿条例》,加快建立健全生态产品价值实现机制,探索建立农林碳汇产品价值实现机制。
完善绿色技术创新体系,建设国家绿色技术交易中心。
建设绿色产业示范基地,修订绿色产业指导目录,大力发展节能环保产业。
实施“十四五”清洁生产推行方案,在重点行业开展清洁生产改造。
完善绿色金融标准体系和评价机制,发挥国家产融合作平台作用,引导金融资源向工业绿色低碳领域汇聚。
深化环境信息依法披露制度改革,推动对企事业单位开展环保信用评价。
来源:节选自发改委《关于2021年国民经济和社会发展计划执行情况与2022年国民经济和社会发展计划草案的报告》

