
在机械制造业有一句话
“画图工两年一轮换,能留住的才是工程师”
然而在机械圈混了两年的你
有工程师的工龄
但是有工程师的资历吗?

每天在自己熟悉的岗位上做着自己熟悉的事情,在工业制造业的流水线上混了一两年,感觉自己经验丰富,甚至觉得可以在实习生面前摆摆老资历。
实际上,你不是有两年的工作经验,你只是把一天的工作经验重复了两年。

—▼—
设计工程师的学习成长之路
其实可以一句话概括
“一抄二改三创造”
三个阶段 缺一不可

刚入门的时候,没办法,只能照抄。但是照抄不是无脑复制,你要拼命的去理解原设计者的意图和思维。去尝试理解整个机器的传动,各个装置之间的相互关联,每个零件的相互关系,理解了这些之后在开始做改动,最后按照自己的想法创造出图。
很多人停留在抄抄抄的偷懒阶段,沦为了流水线上的一名简单画图工。

—▼—
成为一名真正的工程师
做设计是懂得继承和创新的
时间和精力放在核心部分上创新
而不是浪费在
零部件尤其是标准件/通用件的重复建模上

在我们工业制造业,一个合格的产品近60%的零件是标准件和通用件!也就是说,如果能找到合适的零件库,直接可以缩短20%的产品研发时间!更何况设计的标准化,也有利于大规模定制!产品的投产上市时间缩短一半!优秀的工程师总是有自己一套完善的零件库,这就是为什么同样做产品研发,你天天加班却还是比人家进度慢。
以前一个完善的零件库
并不好找
很多是工程师日积月累收集的
但是好在
如今是互联网时代!

个人收集的零件库可能参差不齐
但是专业的零件库就不存在这种问题
而且只要你能上网
那么
这样的库几乎唾手可得
不 信?
最简单的我们直接浏览器搜索
↓↓↓
第一步:搜索关键词”零件库“。

第二步:搜到结果里,自然排行第一的选项就是”3DSource零件库“。

那么这个零件库完善吗?
不急,先看介绍
👇
【视频介绍】你好,我是3DSource零件库,工业设计的得力助手!
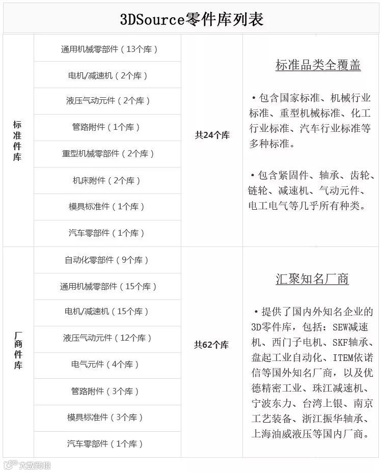
我们再看看列表
👇

3300万海量模型
各大品类标准全覆盖
主流CAD软件全支持
这样的零件库,不知道你觉得怎么样?

工程师成长之路
本就是一条需要钻研需要精力的旅程
为什么还要花费时间去做无用功呢?
3DSource零件库
一个工业人必备的素材库
等你来体验!
# 互动 #
评论区聊一聊
对于零件库
你有什么宝贵的建议吗?
■ Over ■


