内容来源:杨唐全团队及网络
如有侵权请联系删除

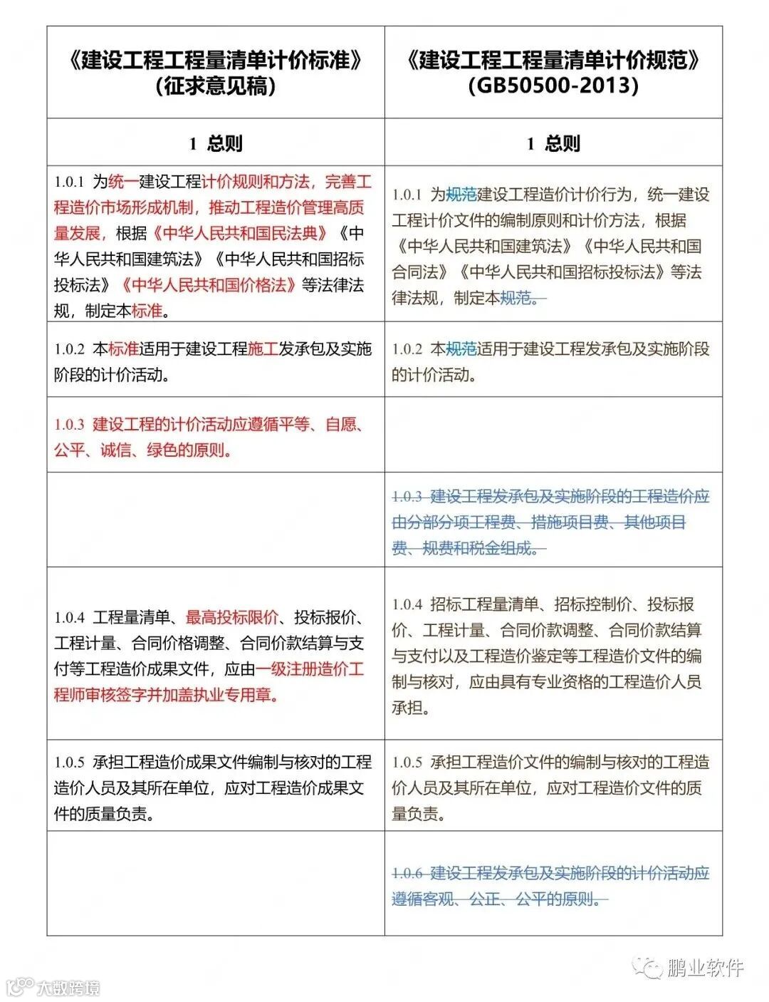
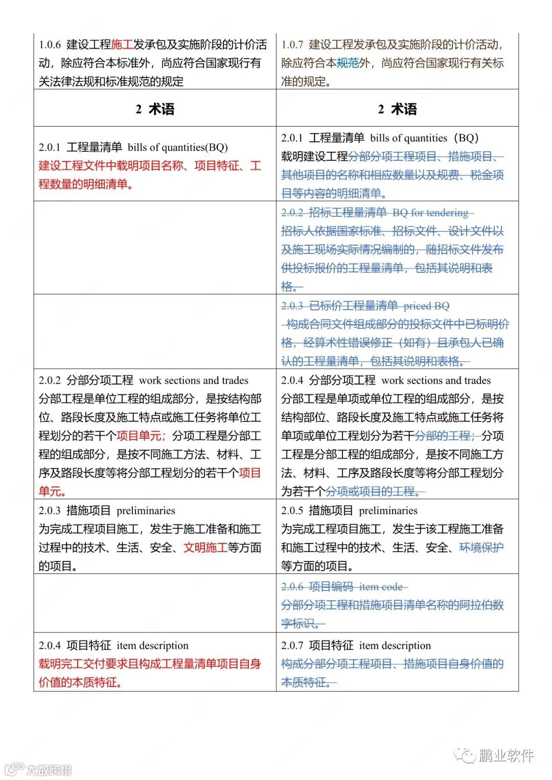
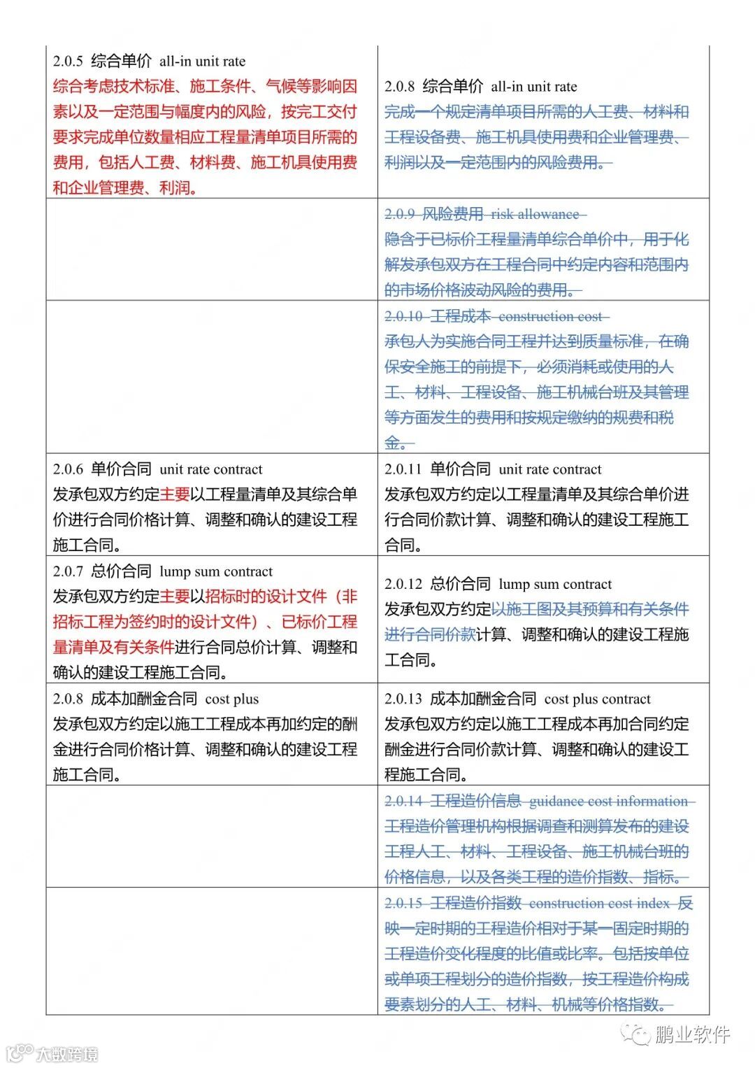
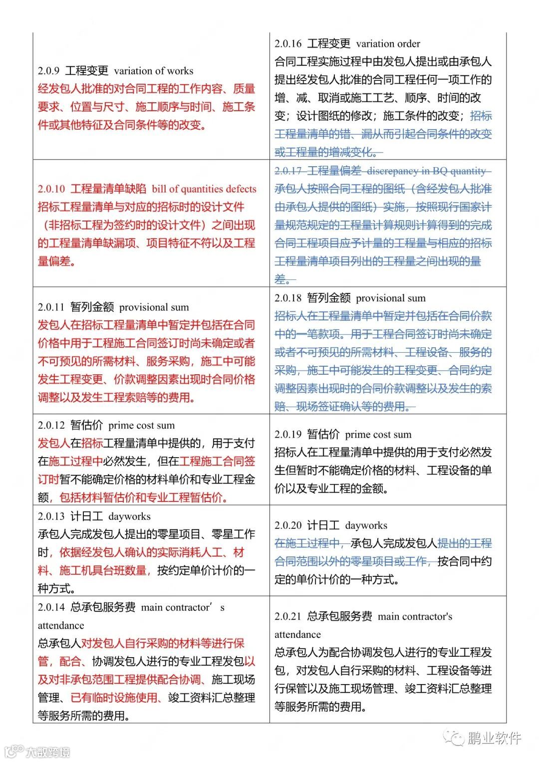
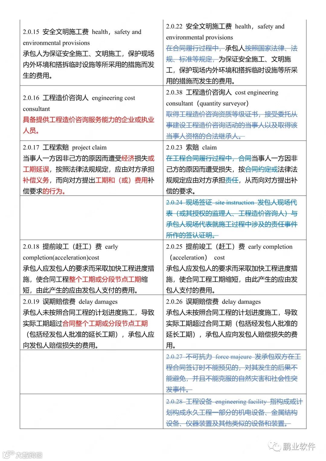
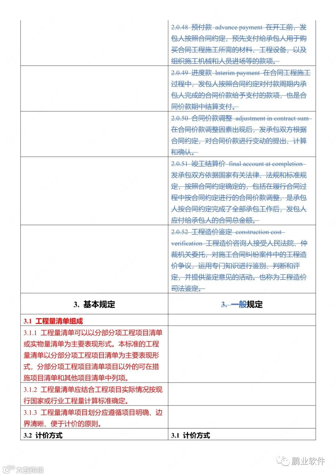
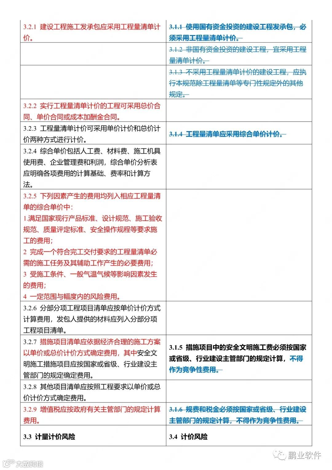
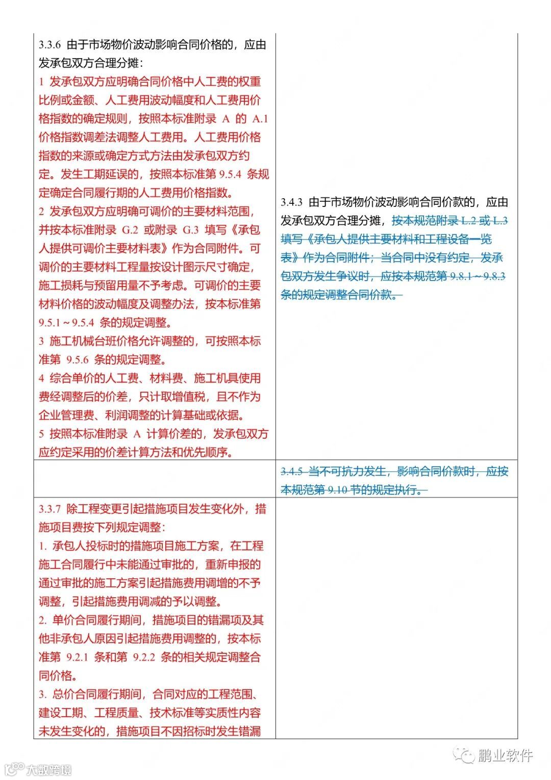
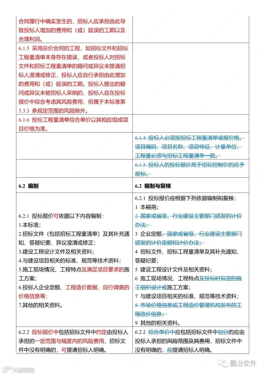
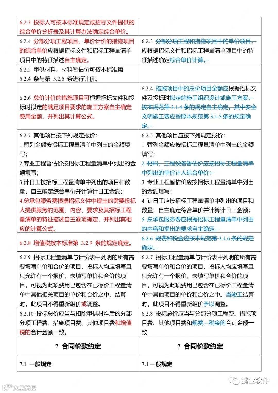
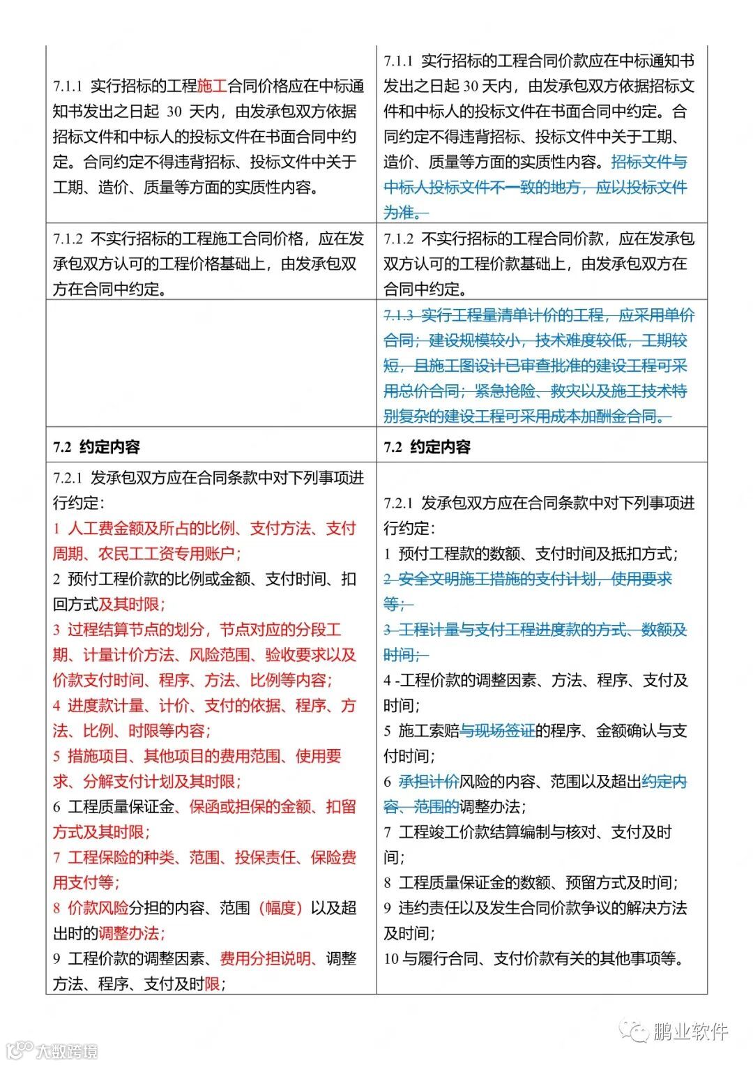
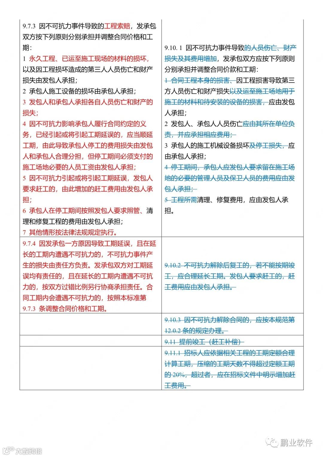
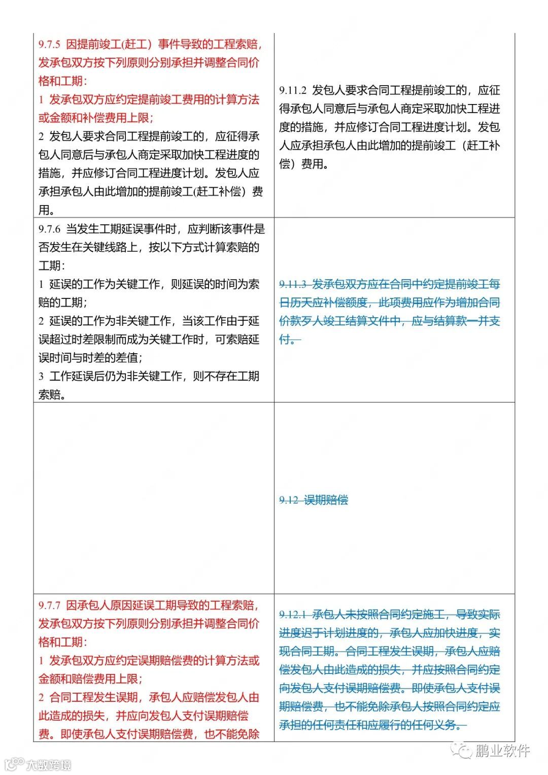
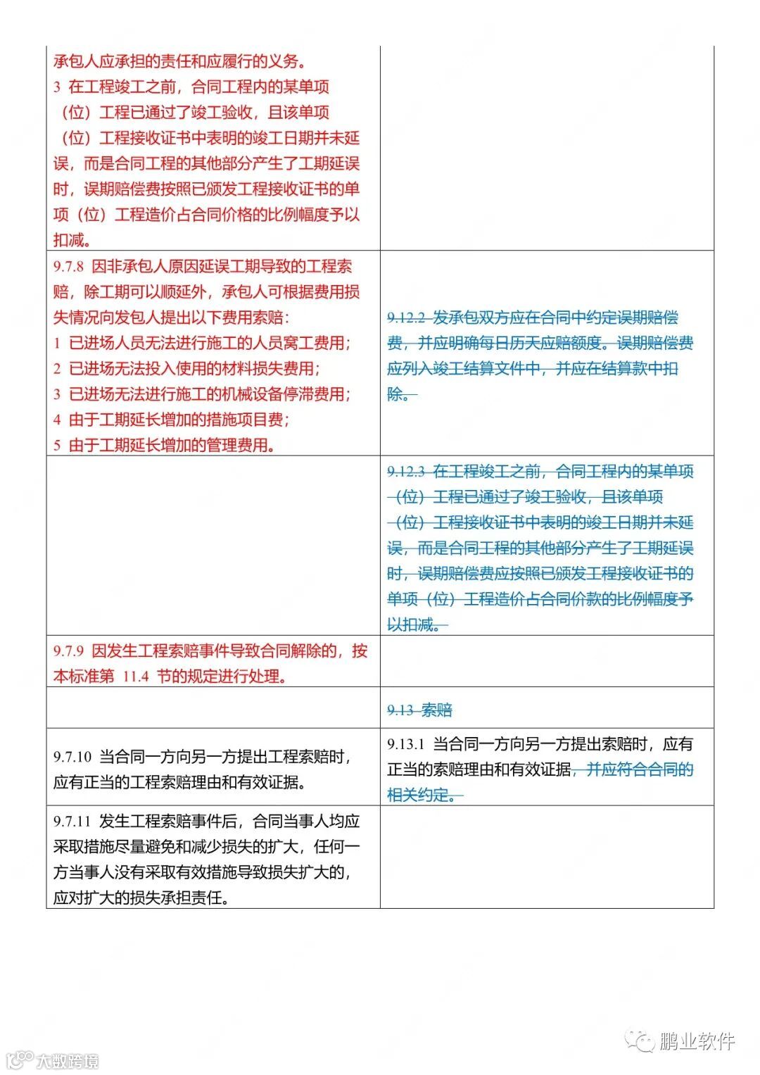
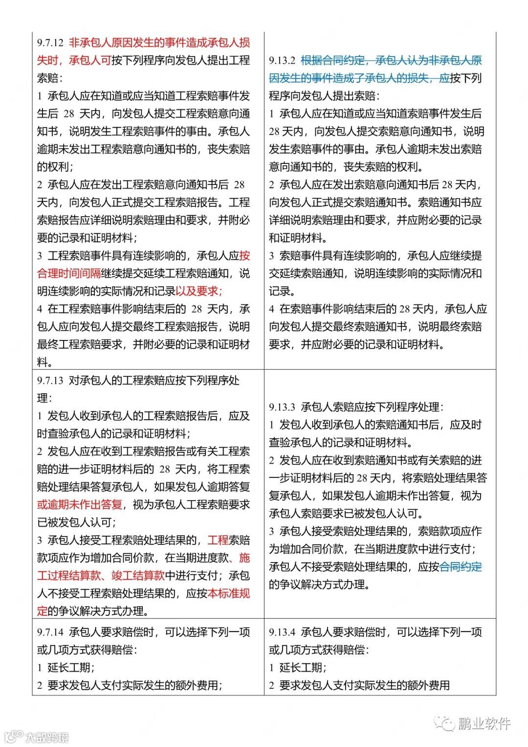
为完善工程造价市场化形成机制,进一步统一工程计价规则,2021年11月19日,住房和城乡建设部标准定额司发布《建设工程工程量清单计价标准》(征求意见稿),对现行《建设工程工程量清单计价规范》(GB50500-2013)进行修订。本文将新发布的征求意见稿与2013版《建设工程工程量清单计价规范》逐条对照,清楚的展现新旧规范的变动之处,以期为各位造价行业从业人员把握本次修订的重点和方向提供帮助。
新版与2013版
《建设工程工程量清单计价规范》的差异
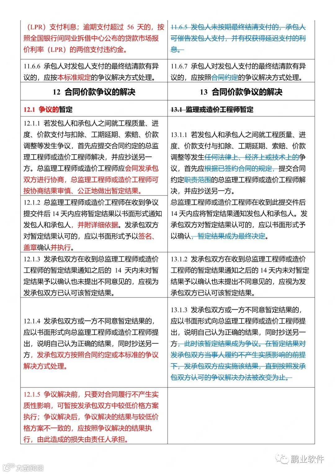
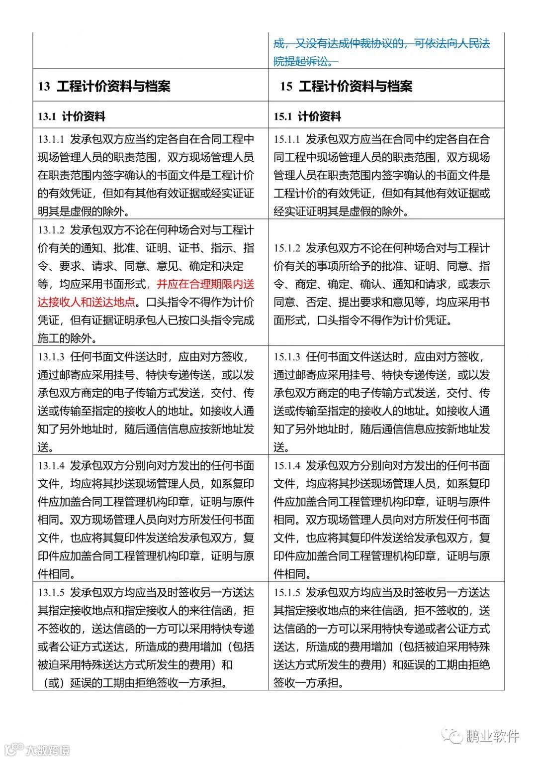
修订后的标准主要包含:1.总则;2.术语;3.基本规定;4.工程量清单编制;5.最高投标限价编制;6.投标报价编制;7.合同价款约定;8.工程计量;9.合同价格调整;10.合同价款期中支付;11.结算与支付;12.合同价款争议的解决;13.工程计价资料与档案;14.工程计价表格说明。






























































马楠教授对新版《清单计价标准》的解读

