
市(州)住房城乡建设行政主管部门、公共资源交易平台管理机构,各招标人、招标代理机构:
为进一步完善《四川省房屋建筑和市政工程标准招标文件(2021年版)》(以下简称标准招标文件),规范招标文件编制,针对近期标准招标文件执行中反映出的常见问题,我们制定了《标准招标文件修改、补充和解释(二)》,现予印发,请结合标准招标文件执行。相关要求如下:
一、各市(州)住房城乡建设行政主管部门和公共资源交易平台管理机构要按照本通知的修改和补充要求,及时更新电子招标投标系统里的各专业(类型)招标文件模板,供招标人、招标代理机构使用。
二、本通知的解释,是根据标准招标文件制定的本意和通常理解作出的,在实际运用时应以此为准。
三、各级住房城乡建设行政主管部门应加强对招标文件条件设定的指导和监督,对限制或者排斥潜在投标人的情形严格责令改正,切实规范招标文件编制行为。
四川省住房和城乡建设厅
四川省政府政务服务和公共资源交易服务中心
2022年4月15日
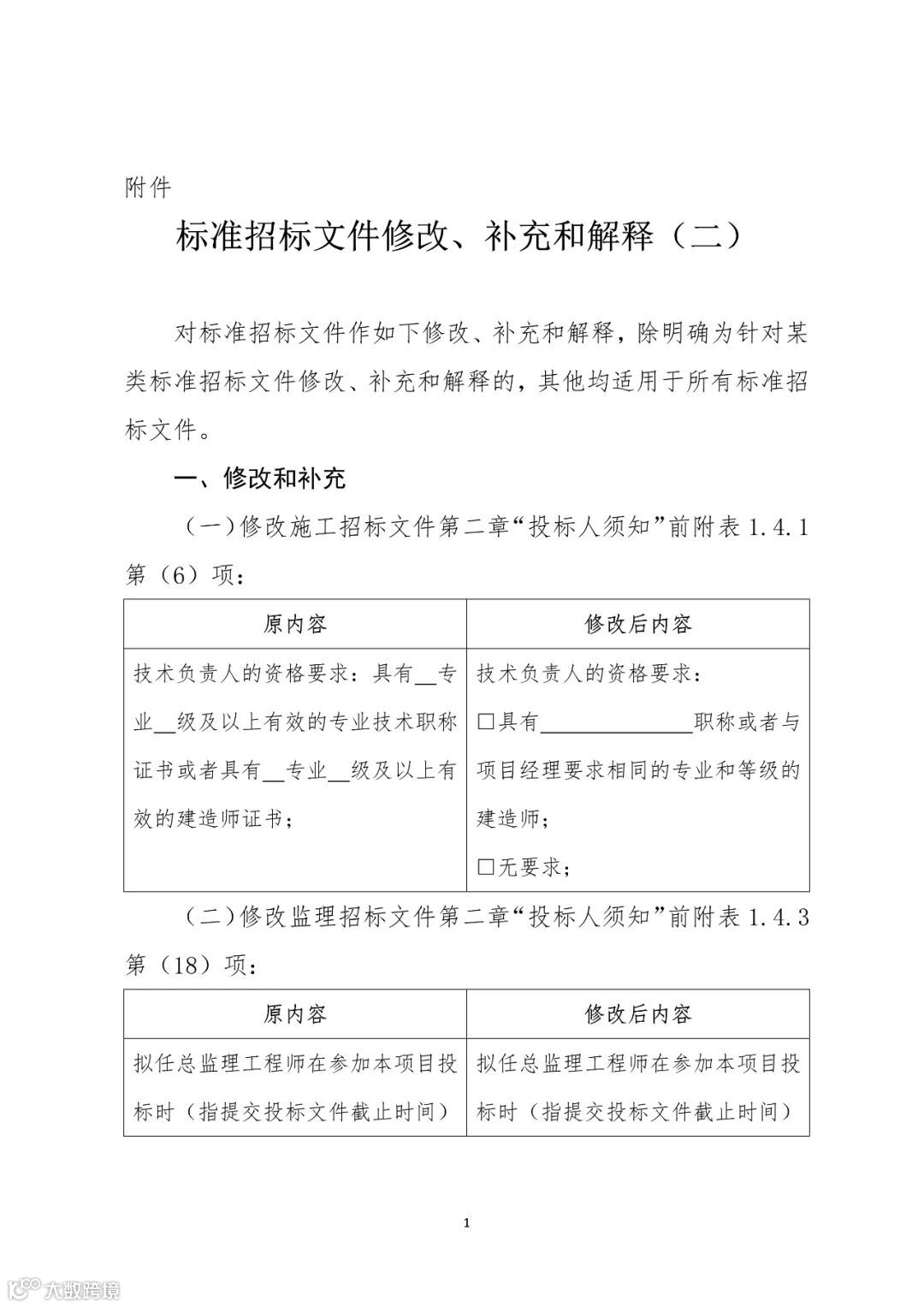
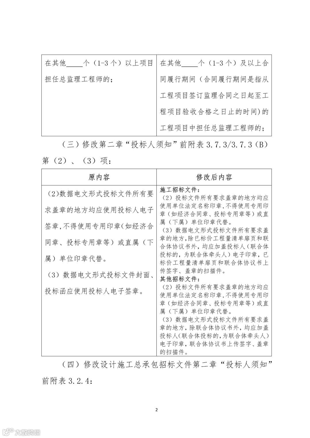
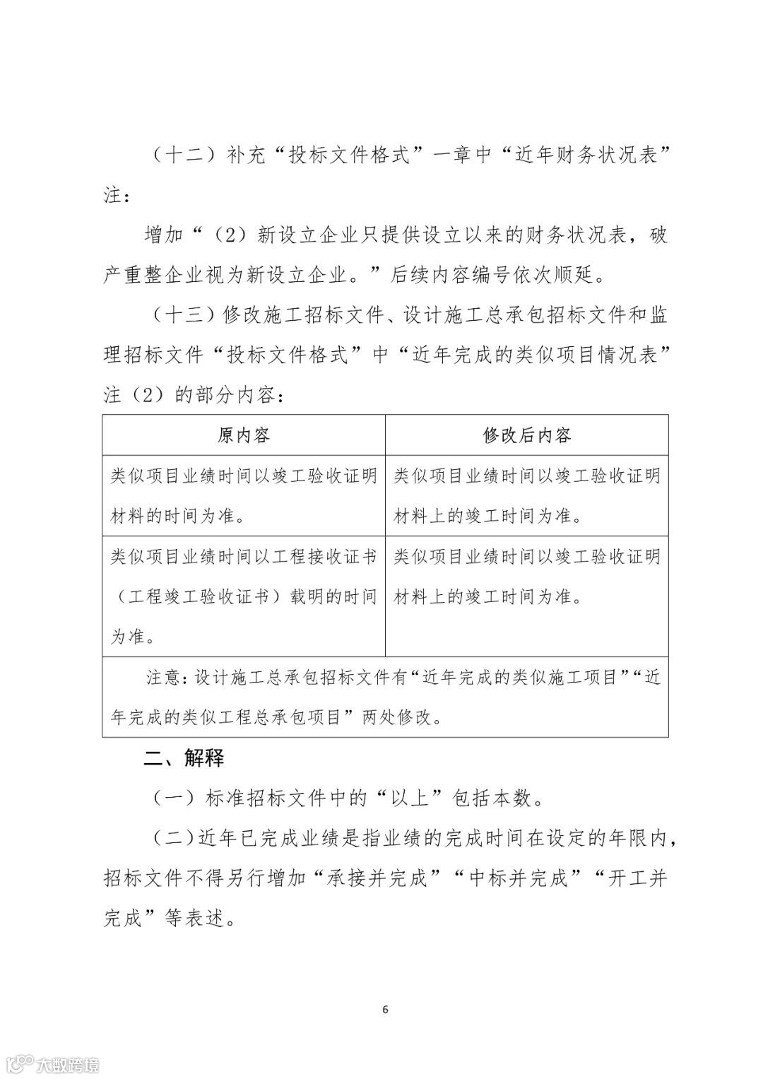
附件:






