10.12招标控制价
招标人自行编制或委托工程造价咨询单位编制了招标控制价和工程量清单控制单价,招标人对招标控制价和清单控制单价的准确性和完整性负责。开标结束后,电子交易系统为有效投标人提供线上下载清单控制单价服务。
A5.3 编制评标报告
评标委员会根据本章第3.4.2项的规定向招标人提交评标报告。评标报告应当由全体评标委 员会成员签字,评标结束后抄送有关行政监督部门,同时电子交易系统为有效投标人提供线上下载评标告别服务。
4.2 西藏自治区房屋市政工程项目投标文件硬件特征码清标

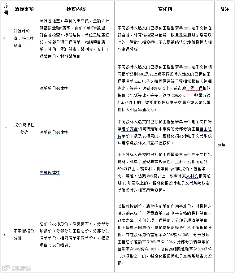
4.3 西藏自治区房屋市政工程项目已标价工程量清单清标


