市直有关单位、各镇(街)人民政府(办事处),各县(市、区)住房城乡建设局、消防救援大队:
《关于消防设施设备紧急使用住宅专项维修资金有关事项的通知》经市人民政府同意,现印发给你们,请认真组织实施。执行中遇到的问题,请径向市消防救援支队及市住房和城乡建设局反映。该文的部门规范性文件统一编号为阳部规〔2023〕24号。
阳江市消防救援支队
阳江市住房和城乡建设局
2023年11月21日
关于消防设施设备紧急使用住宅专项维修资金有关事项的通知
市直有关单位、各镇(街)人民政府(办事处),各县(市、区)住房城乡建设局、消防救援大队:
为了进一步规范消防设施设备紧急使用住宅专项维修资金流程,维护业主的合法权益,保障公共消防安全,根据《广东省实施〈中华人民共和国消防法〉办法》《广东省消防工作若干规定》《住宅专项维修资金管理办法》等有关规定,结合我市实际,现就消防设施设备紧急使用住宅专项维修资金有关事项通知如下:
一、使用原则
物业服务人与业主方应当在物业服务合同中明确共用消防设施、设备维护保养责任,在物业费中列明共用消防设施、设备日常维护保养费用。物业服务人未按照物业服务合同约定履行共用消防设施、设备维护保养责任,致使共用消防设施严重损坏的,维修费用由物业服务人承担,不得在住宅专项维修资金中列支。
消防设施设备出现安全故障,严重影响业主生活或发生危及房屋使用和人身财产安全等紧急情况,需要立即对共用消防设施设备进行维修和更新、改造的:业主委员会、物业服务人应当按照住宅专项维修资金管理有关规定实施维修和更新、改造;没有业主委员会、物业服务人等维修资金申请主体的小区,可以由社区居委会或者相关业主联合提出申请;未按规定实施维修和更新、改造的,小区所在地的住房城乡建设主管部门或镇人民政府(街道办事处)可以组织代修;均无需受益业主表决,维修费用从相关业主住宅专项维修资金分户账中列支,分户账余额不足部分由业主支付。
二、使用范围
(一)室内外消火栓系统、自动灭火系统等瘫痪,无法满足灭火需求;
(二)火灾自动报警系统瘫痪,修复难度大;
(三)消防防排烟系统瘫痪,影响疏散逃生;
(四)其他消防设施设备瘫痪或危及房屋使用和人身财产安全的紧急情况。
三、使用程序
(一)提交报告
1.小区内出现上述消防安全隐患时,业主委员会、物业服务人应当及时将情况书面报告物业所在地镇人民政府(街道办事处),没有业主委员会、物业服务人的小区,可由社区居委会或者相关业主联合将情况书面报告所在地镇人民政府(街道办事处);
2.消防部门或者其他职能部门在日常消防安全监督检查中,发现小区存在重大消防安全隐患的,上述部门应当及时将情况书面函告小区所在地镇人民政府(街道办事处)。
(二)现场查勘
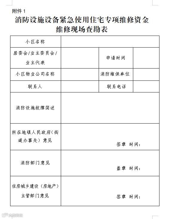
小区所在地镇人民政府(街道办事处)收到报告、函告后,在5个工作日内应当联系小区所在地的住房城乡建设主管部门、消防部门进行现场查勘,并分别在《消防设施设备紧急使用住宅专项维修资金维修现场查勘表》上加具是否符合使用紧急使用维修资金的意见;消防部门另出具《消防监督检查记录表》,记录检查情况。
(三)告知公示
维修项目符合紧急使用维修资金的,业主委员会、物业服务人或项目代修的负责单位等项目实施主体应当将紧急维修方案、工程预算询价报告(维修项目费用及出具报告费用,计入维修成本)通过张贴公告、上门告知等方式及时告知业主,让相关业主及时了解维修工程施工内容,第一时间保障业主知晓权,做到公开透明,防止暗箱操作,并进行有效的公示,公示时间不少于15天,经公示无异议后方可动工。
(四)资金拨付
维修工程竣工、并获得合格的《紧急使用住宅专项维修资金维修和更新、改造消防设施设备验收证明书》后,申报单位应当将维修工程费用使用情况、工程结算报告等在相关区域显著位置进行公示(公示期不少于15天),以及拍照存档;并登录维修资金管理系统提交有关材料。
提交有关材料通过审核后,住房城乡建设主管部门向专户管理银行发出划转住宅专项维修资金的通知,专户管理银行将所需维修资金直接划转至维修单位。
住宅专项维修资金划转业主大会管理的,拨付方式则按《住宅专项维修资金管理办法》第二十三条有关规定执行。
本通知自2023年12月30日起施行,自施行之日起有效期5年。
附件:
1.消防设施设备紧急使用住宅专项维修资金维修现场查勘表
2.紧急使用住宅专项维修资金维修和更新、改造消防设施设备验收证明书




