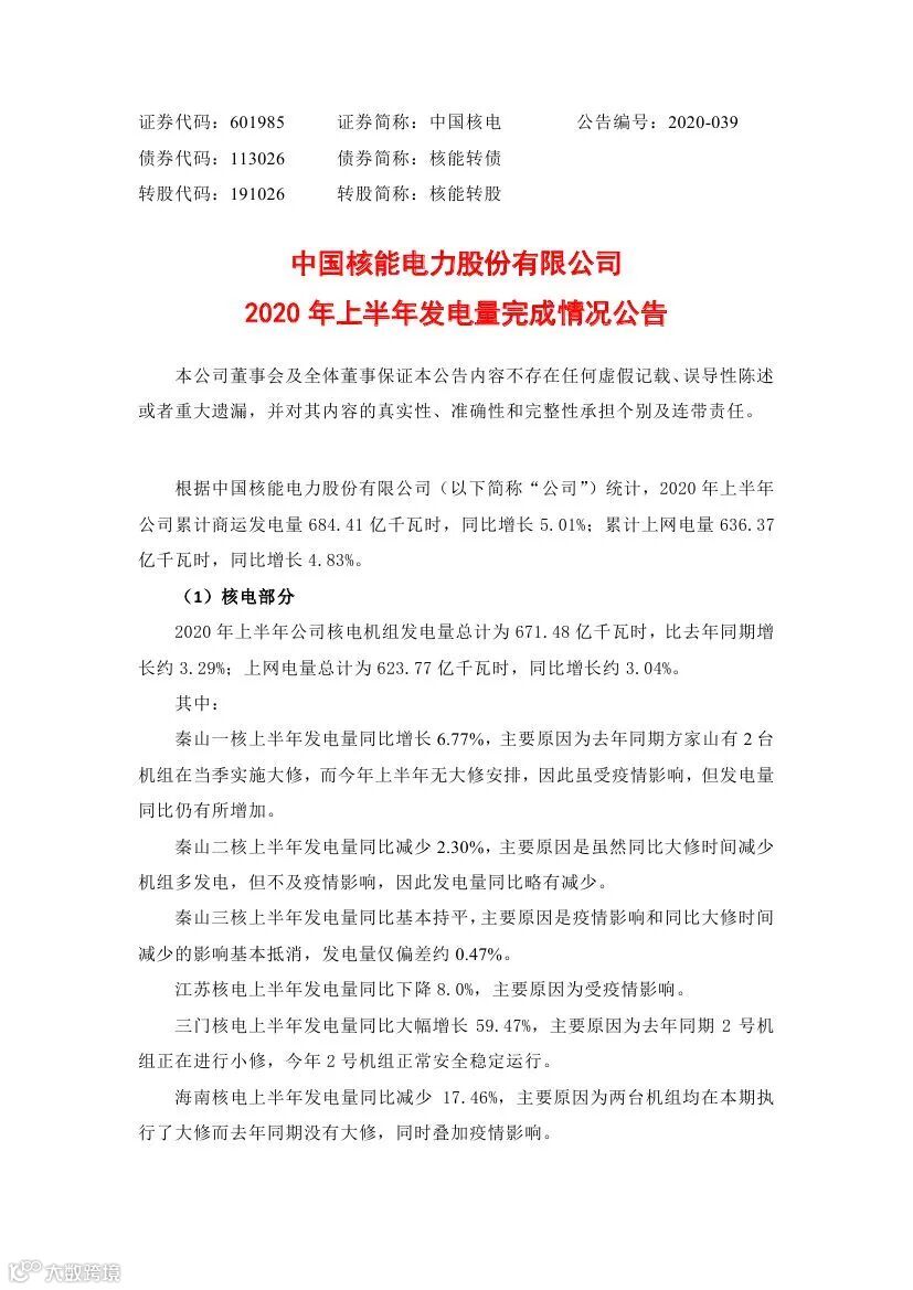
中国核电近日发布2020年上半年发电量完成情况公告。2020 年上半年公司累计商运发电量684.41亿千瓦时,同比增长5.01%;累计上网电量636.37亿千瓦时,同比增长4.83%。
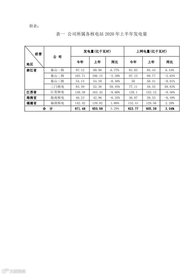
2020年上半年公司核电机组发电量总计为671.48亿千瓦时,比去年同期增长约3.29%;上网电量总计为623.77亿千瓦时,同比增长约3.04%。
详情如下:




•end•
宏伟供应“链”接你我


宏伟供应链中国核电近日发布2020年上半年发电量完成情况公告。2020 年上半年公司累计商运发电量684.41亿千瓦时,同比增长5.01%;累计上网电量636.37亿千瓦时,同比增长4.83%。
2020年上半年公司核电机组发电量总计为671.48亿千瓦时,比去年同期增长约3.29%;上网电量总计为623.77亿千瓦时,同比增长约3.04%。
详情如下:




•end•
宏伟供应“链”接你我

