点蓝色字关注“宏伟供应链”
13日,《中华人民共和国国民经济和社会发展第十四个五年规划和2035年远景目标纲要》对外公布。文中明确,“十四五”时期,将推进一系列重大工程建设。
新型基础设施
布局建设信息基础设施、融合基础设施、创新基础设施等新型基础设施。
建设高速泛在、天地一体、集成互联、安全高效的信息基础设施。
加快5G网络规模化部署,用户普及率提高到56%,推广升级千兆光纤网络。

前瞻布局6G网络技术储备。
扩容骨干网互联节点,新设一批国际通信出入口,全面推进互联网协议第六版(IPv6)商用部署。
实施中西部地区中小城市基础网络完善工程。
推动物联网全面发展,打造支持固移融合、宽窄结合的物联接入能力。
建设若干国家枢纽节点和大数据中心集群,建设E级和10E级超级计算中心。
积极稳妥发展工业互联网和车联网。
打造全球覆盖、高效运行的通信、导航、遥感空间基础设施体系,建设商业航天发射场。
加快交通、能源、市政等传统基础设施数字化改造,加强泛在感知、终端联网、智能调度体系建设。
打通多元化投资渠道,构建新型基础设施标准体系。
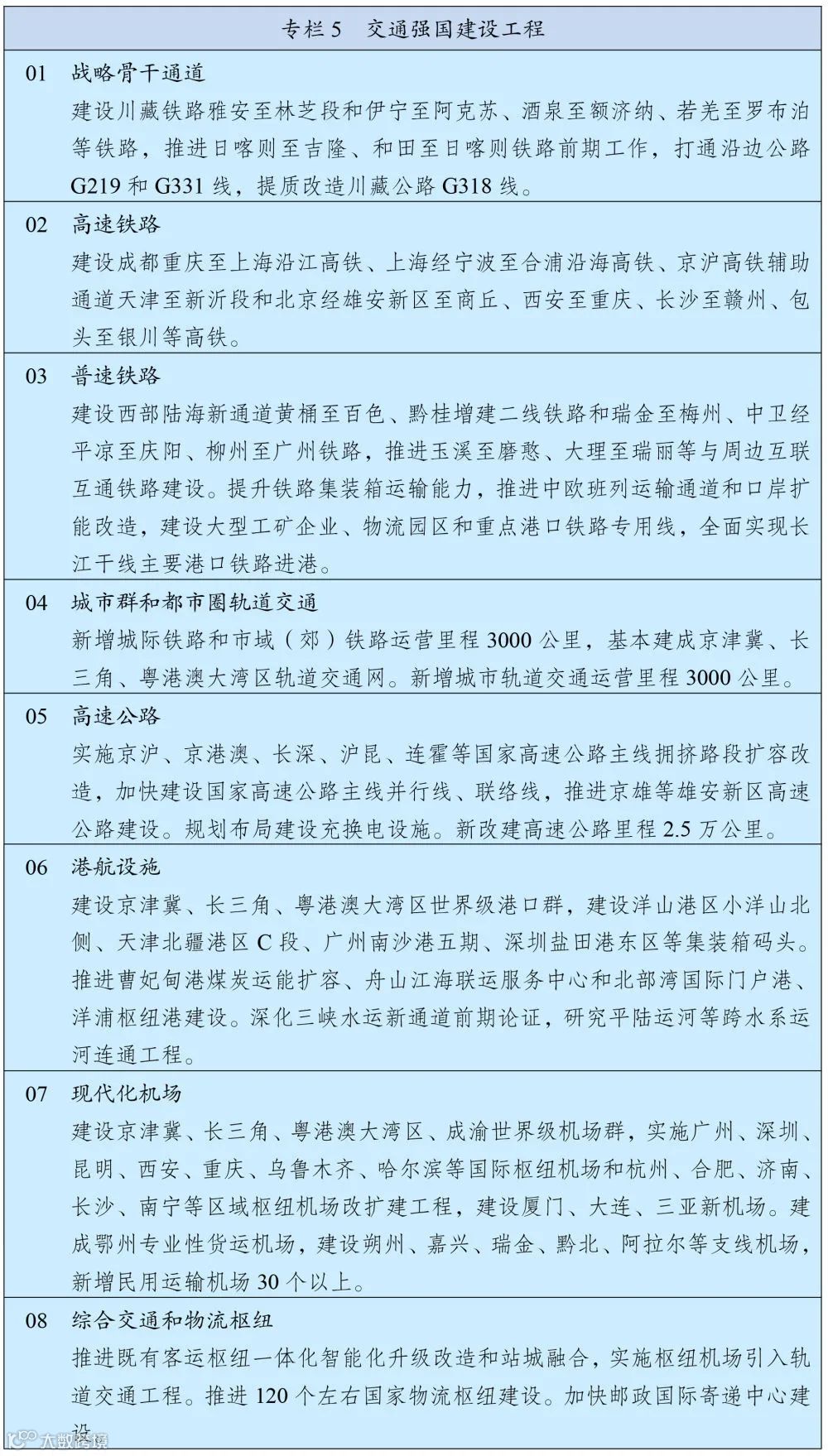
交通强国建设工程

加强邮政设施建设,实施快递“进村进厂出海”工程。
加快城际铁路、市域(郊)铁路建设,构建高速公路环线系统。
加快沿边抵边公路建设,继续推进“四好农村路”建设,完善道路安全设施。
构建多层级、一体化综合交通枢纽体系,发展旅客联程运输和货物多式联运,推广全程“一站式”、“一单制”服务。
推进中欧班列集结中心建设。

现代能源体系建设工程
有序发展海上风电,加快西南水电基地建设,安全稳妥推动沿海核电建设。
建设一批多能互补的清洁能源基地,非化石能源占能源消费总量比重提高到20%左右。

推进以电代煤,因地制宜开发利用地热能。
加快电网基础设施智能化改造和智能微电网建设,加强源网荷储衔接,推进煤电灵活性改造。
加快建设天然气主干管道,完善油气互联互通网络。

国家水网骨干工程
加强跨行政区河流水系治理保护和骨干工程建设,强化大中小微水利设施协调配套。
加强重点水源和城市应急备用水源工程建设。
实施防洪提升工程,全面推进堤防和蓄滞洪区建设。

•end•
宏伟供应“链”接你我



