为什么要开公户?除了公户外还能开多少种账户?快跟小慧一起看看吧!
ps:求关注!求转发!求留言!

企业能开多少种账户?
提问!企业在银行开户,都能开哪些账户?一般来说,企业能开设的银行账户有四种:
1.临时存款账户
如名字所讲的,有明确的有效期,主要用于企业临时经营活动的结算。
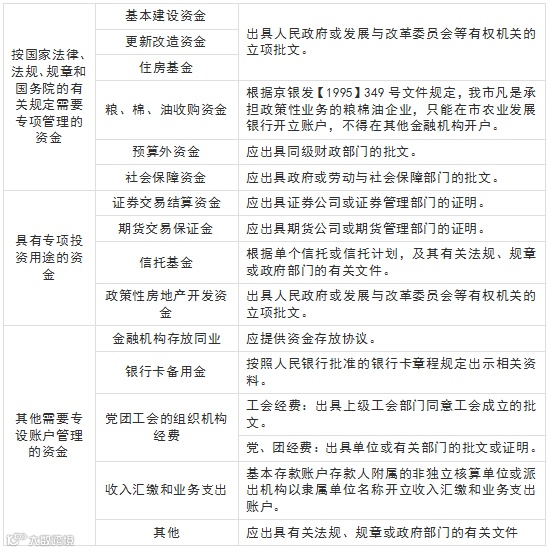
2.专用存款账户
所谓专用存款账户,作用就是转款转用,公司要开设这个账户,需要提供相关部门的批文或证明。
3.基本存款账户
也就是我们平时所说的企业基本户,主要用户企业平时的转账、结算和现金收付。
4.一般存款账户
一般存款账户也称为企业一般户,企业的一些结算需要经过一般户,如基本户意外的银行有借款的,或者为了获得基本户以外的银行特殊服务(结算速度快、业务范围广、规避同一家银行的风险等等)。

为什么必须要有对公账户?
基本户和一般户有什么区别?
回答问题上:基本户和一般户有什么区别?
1.数量区别
人民银行的账户管理规定:一个企业只能开立一个基本账户,但是一般账户可以开多个,没有数量限制。
2.使用区别
在使用上,基本户比一般户功能多一点。
1. 一个企业只能有一个基本户,在开了基本户的基础上才可以开立多个一般户(类似于电话卡的主卡和副卡的关系),开立时需提供相关的依据、文件;通过基本户的每笔核算业务,企业都要详细记录;
2. 以上四类银行账户中,只有一般户不得办理现金提取业务。
在实际工作中,如果企业确实急需从一般户支出现金的,可以填开转账支票转到个人户,再通过个人户提取现金。
专用存款账户能否支取现金要视情况而定。

1、如果基本户一直没有款项来往,有什么影响吗?
无论是基本户还是一般户,都会在税局进行备案,在强大的金税系统下,公司账户上的每一笔款项都受到监控。基本户一直没有存钱,没有收入就意味着没有纳税,也没有工资薪金等正常的费用成本支出,很有可能会引起税局注意被稽查。
2、我们公司都是销货开发票,收入进公户,然后提到法人私户,等到需要缴税或是付款的时候法人再转来,基本上公户不留钱,这样有风险吗?
有!这种行为已经是挪用资金了!已经违反《公司法》的相关规定了。
3、员工自己用微信购买的东西,拿回公司报销,可以用基本户报销给她吗?可以做账吗?
可以!员工为公司垫付发生的相关经营费用可以报销,但一定按报销的账务处理记账。
4、基本户和一般户可以在同一家银行开立吗?
通常来说,基本户和一般户不在同一个银行营业点。建议开立前咨询下银行是否有影响。
5、基本户可以注销吗?,该怎么做?
要准备的资料一般包括公章、法人章、财务章,开户许可证,支票,销户申请书,企业注销通知书,法人授权委托书,法人和受托人的身份证等等。如果基本户上还有余额,也要转出去,最后等人行审批通过。不同银行办理手续大同小异,建议注销前咨询银行所需的详细资料。
6、企业可以开办零余额账户吗?
零余额账户是指财政部门为本部门和预算单位在商业银行开设的账户,用于财政直接支付和财政授权支付及清算。企业不可以开办零余额账户,这是属于行政事业单位下的内容。

来源丨国税总局、粤易办等网络收集整理
编排| 慧算账
声明| 平台内容供学习、交流使用,版权归原作者所有,若出处有误或侵犯到原作者权益,请与我们联系删除或授权事宜。
转载“慧算账”公众号文章请注明来源及作者。感谢!

