
2022年第二季度,头豹研究院对光伏背板行业发展趋势分析进行了深入调研,并发布《光伏背板行业发展趋势分析报告》,本报告旨在分析中国光伏背板行业市场环境,对光伏背板关键性能进行剖析,以及对光伏背板行业未来发展趋势分析。
光伏背板定义与分类

光伏背板广泛应用于太阳能电池(光伏)组件,根据材料分类可主要分为含氟、非氟与玻璃背板
光伏背板行业现状分析

光伏背板行业呈现,含氟背板为主,玻璃背板为辅,非氟背板较少的市场格局
含氟背板由于其良好的产品效果与较长的使用寿命,持续被行业认可为主流选择,但考虑到发电效率、成本、与环保等因素,导致市场占比呈下降趋势;玻璃背板采用无机材料玻璃,具备较好的耐候性与阻隔性,双面玻璃亦可增加组件的机械性能,且材料易回收,但整体的制作、运输、安装与运维具备一定难度,且实用效果还需进一步验证,目前市场需求呈增长态势,但与含氟背板的市场占比尚有较大距离;非氟背板虽然容易回收或处理,但其材料本身特性存在明显劣势,较难实现长期的有效运行,不是行业的最佳选择,市场占比长期难以提升。
光伏背板行业毛利率具有显著的下降趋势,行业头部企业毛利率大都降至10%~20%,2022上半年行业毛利有所回升
原材料氟树脂和聚酯PET的成本上涨是导致2021年背板毛利下降的最主要原因,供给端受疫情与国际局势影响,导致供给体量下降,油价上升;需求端受锂电池和光伏产业发展带动,氟树脂需求持续走高。供需失衡导致原材料大幅上涨,特别锂电池行业对PVDF树脂的需求急剧上升导致其价格狂涨,导致背板行业毛利下降;原材料硅的成本上涨也是重要因素之一,硅材料价格上涨导致整个光伏组件整体成本上升,对于背板的价格空间产生压缩,间接导致背板毛利下降,且较为显著。
光伏背板关键性能剖析-耐候性

光伏组件常铺设在气候相对恶劣的环境下长期承受显著的老化应力,包括来自紫外线、极端温度、显著温差、冷热应力和高湿度等的环境应力;光伏背板作为保护组件的最外层材料,对电池片、EVA胶膜等材料的侵蚀起到绝缘保护作用,也是长期保证光伏组件的光电转换效率的关键;具备高耐候性对组件长期户外服役极为重要,需耐湿热、耐紫外、耐高低温、耐环境腐蚀;针对光伏背板的耐候性,不同材质背板表现差异较大,通常需要综合考虑寿命、制造成本、回收、以及替换成本,以满足应用端的综合需求,做到更低的度电成本。
光伏市场近年来在高温气候地区和屋顶市场的增设数量尤其迅猛,同时为满足光伏光转电的效率,铺设环境通常具备高温与大量日晒的特征,对于背板材料的耐候性需求体量较大,且要求在逐步提升。
极端环境中,特别在高温和紫外光照射共同作用下,材料的降解速率明显增加。背板的老化会有多种形式,包括开裂、起泡、粉化等,最终会导致背板的保护等作用失效。
背板失效后,电池片易腐蚀、移位或脱落,影响组件整体的光电转化效率,严重的会导致光伏组件失效,且造成一定的安全风险。而背板失效的替换也会带来相当的成本,对度电成本产生明显的负面影响。
光伏背板耐候性-案例拆解

背板耐候性差会对光伏组件产生显著的负面影响,非氟背板相对表现较弱,含氟背板表现广受业界认可。
耐候性作为光伏背板最值得关注的性能之一,对光伏组件的效率与寿命具有显著影响;PET、PA背板为主的非氟背板,耐候性相对较弱,在苛刻环境或应用场景下风险较大。而光伏组件大面积安装在中国中部、西北部的荒漠环境中,具有紫外强、温度高、温差大、等环境特点。若采用PET等非氟背板,出现开裂、气泡、发黄、粉化等老化损毁情况较多。对光伏组件的使用寿命产生影响,造成组件效率的降低以及维修替换成本的增加;非氟背板由于耐候性较弱的特点,在光伏广泛安装在极端环境下,综合度电成本相对较高。
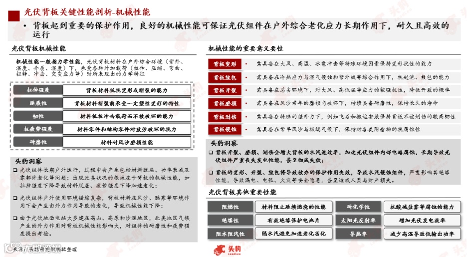
光伏背板关键性能剖析-机械性能
光伏组件长期户外运行,过程中会产生包括材料脱层、功率衰减及零部件老化等问题;出现此类状况的根源在于背板的机械性能,如拉抻强度下降导致材料脱层、疲劳强度下降加速老化;光伏组件户外使用环境错综复杂,背板材料在风沙、酷寒等环境作用下会产生由外力作用导致的老化,导致机械性能下降;
由于光伏地面电站大多建在高山、高原和沙漠地区,此类地区气候产生的外力作用对背板机械性能影响大,对组件的耐磨性和疲劳强度提出考验。
背板开裂、磨损、划伤会增大背板的水汽透过率,加速光伏组件内部电路腐蚀,长期导致光伏组件严重丧失发电性能,甚至彻底失效;背板的变形、开裂、鼓包将导致被办的保护作用失效,导致水汽侵蚀组件,严重影响其绝缘性能,导致漏电、电弧、火灾等安全隐患,甚至造成人员与财产损失。
背板的机械性能对光伏组件的效率与寿命产生直接影响,组件失效将造成较大的成本损失;含氟背板中,根据工艺不同,可以分为复合型与涂覆型两类。FEVE涂覆法背板具有较好的耐紫外性能和耐盐雾性能,但由于所用原料和工艺差异,FEVE涂覆背板性能表现并不统一;FEVE氟涂料替代氟膜,可以灵活调节氟含量和厚度,但实际在市售产品中,出现为控制成本而降低氟含量和严重减薄涂层的产品,直接导致背板的耐候性与机械性能下降;涂覆法由于是直接将涂料涂覆在基材表面,容易产生针孔,容易产生霉点和起泡。另外极端气候下耐风沙磨和冷热应力表现不一,长期的风沙雪雨等可能会逐渐侵蚀涂层的厚度或导致涂层开裂,影响组件性能。实际案例中也常出现涂层被刮伤、划破以及大量磨损和孔洞的现象,极大影响光伏组件的运行效率和可靠性,也带来较大的运维与替换成本。
光伏背板行业趋势分析-需求端

双玻组件近年来渗透率持续提高,主要因为其性能优势配合需求端的转变趋势;优势主要集中在无机玻璃的材料性能,体现在耐候性、机械性能、阻隔性能、可靠性等;同时也包括双玻组件的结构,双面透光对于发电效率具有相当的帮助,试验显示背面转化效率可达正面的60-90%;需求端,随着我国光伏发展与铺设重心由西部偏远地区向中部、东部转移,所处环境相对较为复杂,特别是阳光房、农业大棚、居民车棚等应用场景,且多为分布式。
双玻组件的优势明显。双面组件具备双面发电的性能优势,具有相当的市场增长空间,目前具有两类主流的产品,无机双玻组件以及有机单面透明背板组件;透明背板的优势明显,包括轻量化、散热好以及易搬运与安装风险小等,适合应用在安装条件复杂、人工运输成本较高的特定场景;中国光伏行业协会预测,2025年双面组件的渗透率或将达到60%,而透明背板的渗透率将占双面组件的12%左右, 渗透率增速将加快,且伴随光伏的整体装机量的不断提高,对于透明背板的需求将持续释放;针对市场对背板需求的变化趋势,透明背板的研发与生产投入将逐步加大。

公司围绕大型能源电力企业,以光伏、风电、智慧能源、售电为重点,集项目投资、项目开发、项目建设、供应链服务、电站资产管理为一体。公司与国家电投集团浙江新能源有限公司合资成立了多家公司,共同开发投资建设新能源项目。
业务:15857988868(卢)
运维:15267476967(陈)




