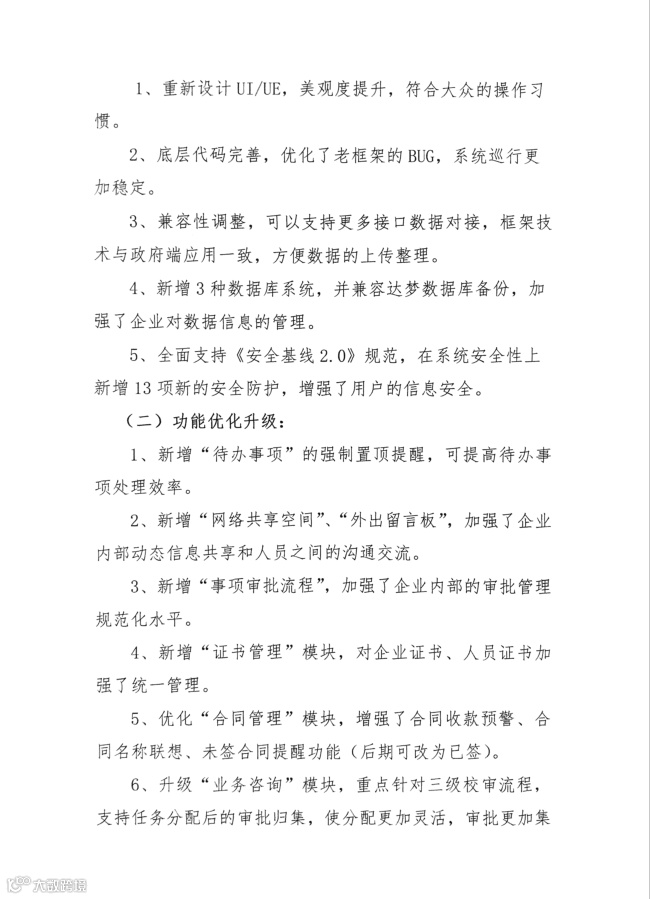
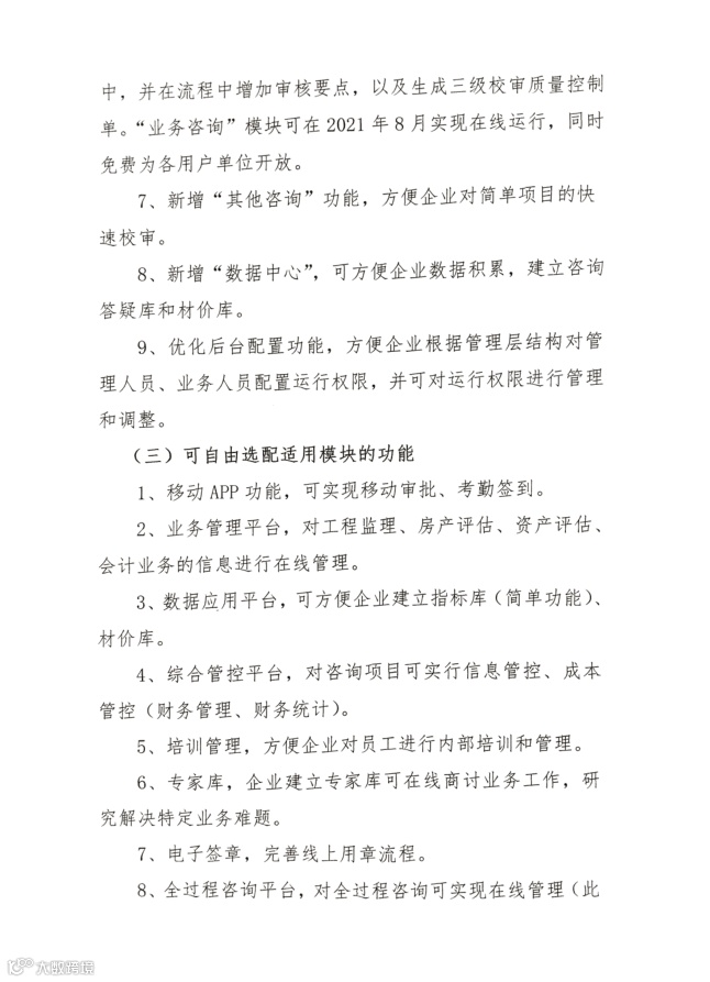
6月3日,江苏省工程造价管理协会发布了关于推广使用新版“江苏省工程造价咨询企业 信息管理系统(2.0版)”的通知。此次新版信息管理系统(2.0版)功能升级分为:框架升级和功能优化升级。国泰新点软件股份有限公司在本次推广使用工作中,负责落实系统的安装调试、用户培训和售后服务,并帮助用户解决系统运行过程的应用问题。后期,国泰新点也将会在省内进行推广培训会。欢迎致电咨询:13338671668(聂工)。





新点投标人服务-标桥
6月3日,江苏省工程造价管理协会发布了关于推广使用新版“江苏省工程造价咨询企业 信息管理系统(2.0版)”的通知。此次新版信息管理系统(2.0版)功能升级分为:框架升级和功能优化升级。国泰新点软件股份有限公司在本次推广使用工作中,负责落实系统的安装调试、用户培训和售后服务,并帮助用户解决系统运行过程的应用问题。后期,国泰新点也将会在省内进行推广培训会。欢迎致电咨询:13338671668(聂工)。




