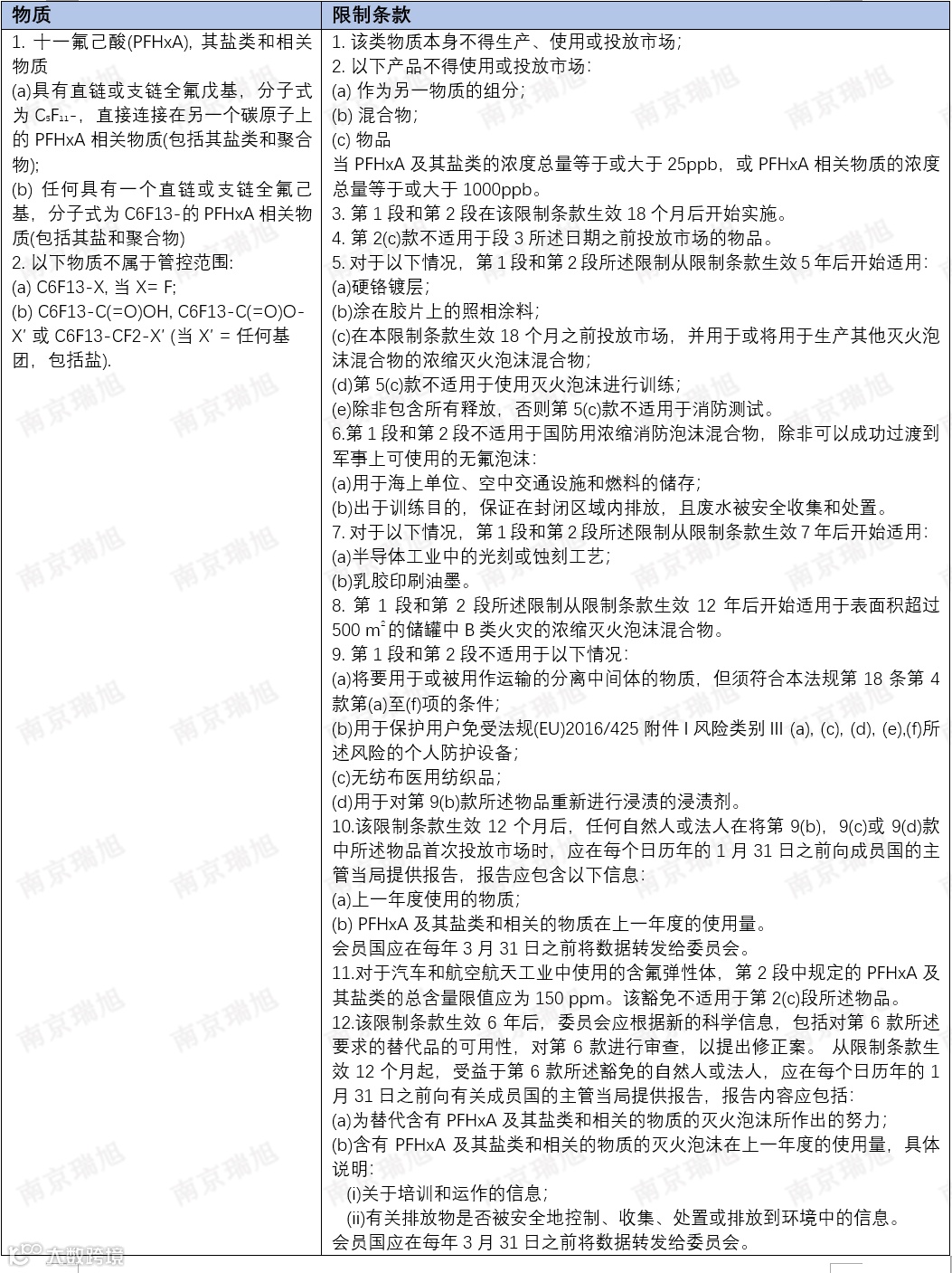
3月25日,欧盟化学品管理署(ECHA)就十一氟己烷磺酸(PFHxA)及其盐类和相关物质的限制提议开展公众咨询,公众评议截止至9月25日。该条款一旦通过,将被加入到欧盟REACH法规附件XVII限制物质清单中。
纸张、纺织、皮革、建筑材料等的防水、防油或防污整理剂或驱避剂;
含氟聚合物在电子、汽车、航空工业中作为绝缘材料、密封件等;
PFHxA前体是灭火泡沫的主要成分;
用作铬电镀镀液的表面活性剂;
半导体工业中作为光刻工艺、蚀刻工艺以及清洁液中的加工剂;
化妆品中的表面活性剂等。


持续跟踪法规状态,并确保在供应链中有效传递;
加强产品质量控制,尽量避免或削减含氟化学品的使用;
注意法规过渡期设置,提前调整生产或销售计划。


