搜索
首页
大数快讯
大数活动
服务超市
文章专题
出海平台
流量密码
出海蓝图
产业赛道
物流仓储
跨境支付
选品策略
实操手册
报告
跨企查
百科
导航
知识体系
工具箱
更多
找货源
跨境招聘
DeepSeek
首页
>
「欧盟」REACH附件XVII PVC制品中铅限制即将敲定
>
0
0
「欧盟」REACH附件XVII PVC制品中铅限制即将敲定
CIRS南京瑞旭
2022-06-16
0
导读:欧盟委员会拟修订REACH法规附件XVII第63项铅的限制要求,新增铅及其化合物在PVC物品中的使用限制。
点击上方
"CIRS
南京
瑞旭"
快速关注!
欧盟委员会于2022年6月8日向世贸组织(WTO)提交了一项通报案:G/TBT/N/EU/897。该项通报案拟修订REACH法规((EC) No 1907/2006)附件XVII第63项铅的限制要求,新增铅及其化合物在PVC物品中的使用限制。
该项通报案将开展为期60天的公众咨询,公众咨询截止至2022年8月7日,并拟于今年第四季度被采纳。
G/TBT/N/EU/897
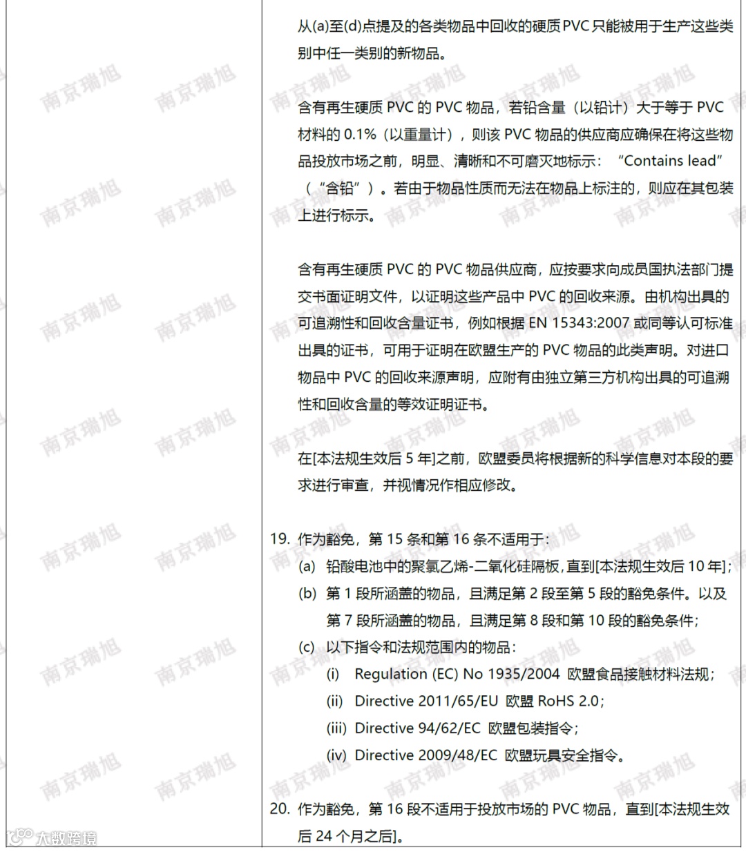
根据该通报案,REACH法规附件XVII第63项拟新增如下条款:
南京瑞旭提醒
PVC在管件管材、建筑材料、工业制品、电线电缆、包装膜、密封材料等方面均有广泛应用,某些铅化合物常常用作PVC产品的稳定剂,如铅盐稳定剂。含有铅盐稳定剂的PVC材料与乙醇、乙醚等其他溶剂接触会导致铅析出,而铅作为一种有毒重金属,对人体各器官危害极大。
若本限制法案正式实施将会影响大量PVC生产商,PVC制品的普遍使用使该条款的限制范围极为广泛,企业应持续关注REACH法规的修订动态,及时明确自己的产品是否受到限制,以及自身的责任和
义务
,积极开发新材料或使用替代物质,规避相关风险。
本通报案放大了使用再生材料在合规方面的优势,与当前循环经济的大环境相呼应,为企业积极使用再生材料给出了明确的鼓励信号和政策导向。使用再生材料也是实现3R的重要手段,在降碳减排方面也有无可比拟的优势,同时还是企业社会责任的重要体现,企业在制定合规方案时不妨考虑下使用再生材料的可行性。
更多REACH法规
附件XVII
相关资讯可点击下方链接~
「欧盟」REACH附件XVII新增 N,N-二甲基甲酰胺的限制条款
「欧盟」REACH附件XVII清单删除十溴联苯醚等3项物质
【声明】内容源于网络
0
0
CIRS南京瑞旭
南京瑞旭产品技术有限公司是瑞旭集团旗下专业为汽车、电子电器、建材家居和消费品企业提供从出口合规咨询、实验室检测,双碳与ESG管理到软件服务的一站式合规解决方案的咨询公司,致力于帮助企业打造绿色供应链,实现产品出口合规,快速获得市场准入。
内容
341
粉丝
0
关注
在线咨询
CIRS南京瑞旭
南京瑞旭产品技术有限公司是瑞旭集团旗下专业为汽车、电子电器、建材家居和消费品企业提供从出口合规咨询、实验室检测,双碳与ESG管理到软件服务的一站式合规解决方案的咨询公司,致力于帮助企业打造绿色供应链,实现产品出口合规,快速获得市场准入。
总阅读
2
粉丝
0
内容
341
在线咨询
关注