文章来源:安徽省住房和城乡建设厅官网(点击阅读原文查看公告全文)

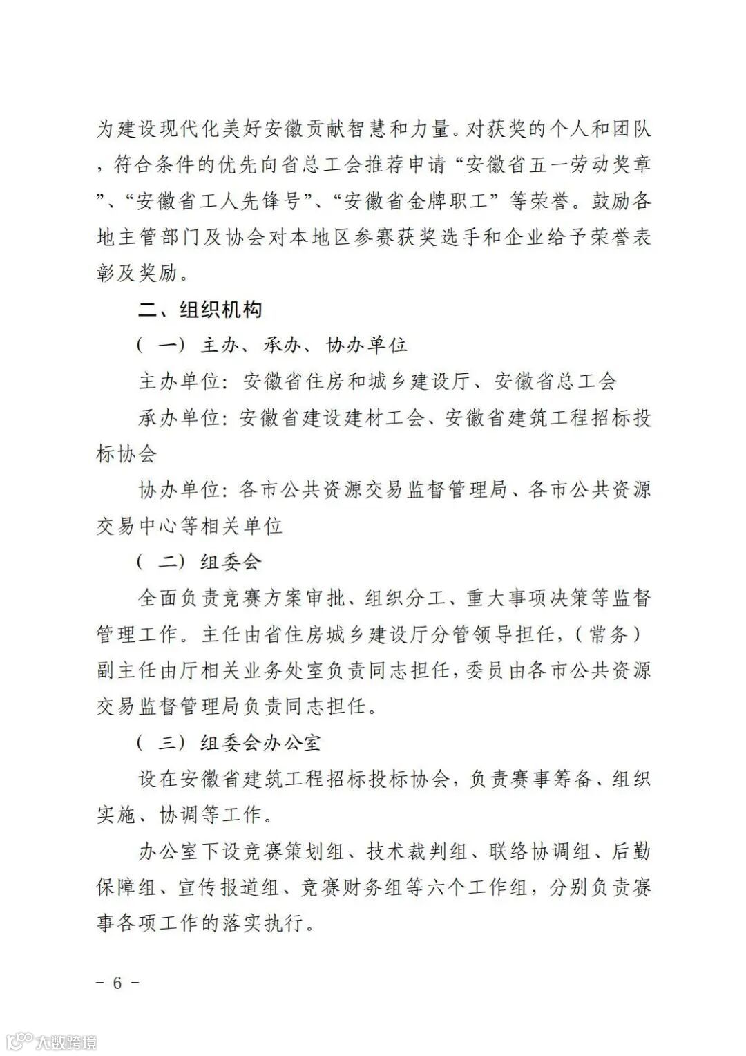
竞赛由省住房和城乡建设厅、省总工会主办,省建设建材工会、省建筑工程招标投标协会承办,各市公共资源交易监督管理局、公共资源交易中心协办,国泰新点软件股份有限公司提供技术支持。为加强组织领导,设立竞赛组委会。组委会办公室设在省建筑工程招标投标协会,负责组织协调竞赛相关具体事宜。各市公共资源交易监督管理部门相关负责人担任组委会委员。
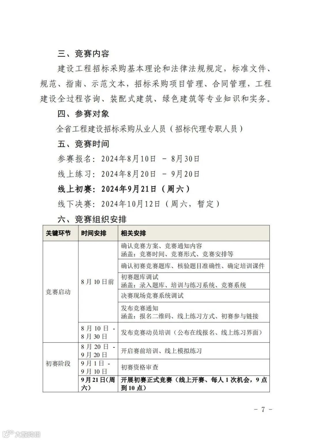
建设工程招标采购基本理论和法律法规规定,标准文件、规范、指南、示范文本,招标采购项目管理、合同管理,工程建设全过程咨询、装配式建筑、绿色建筑等专业知识和实务。
全省工程建设招标采购专业人员(招标代理专职人员)。
分报名、初赛和决赛三阶段
(一)报名
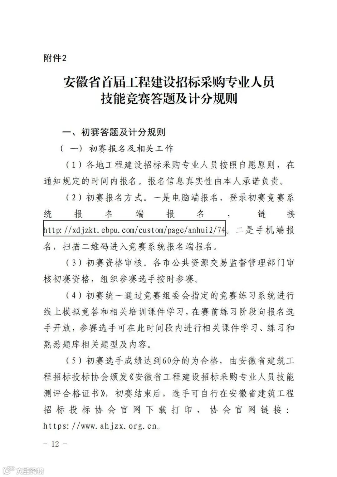
日期:8月10日至8月30日
1.报名两种方式:
(1)电脑端报名:登录初赛竞赛系统报名端报名。竞赛系统访问链接:http://xdjzkt.ebpu.com/custom/page/anhui2/74
(2)手机端报名:报名人员扫描下方二维码,进入竞赛系统报名端报名。

2.报名人员上传本年度任意一个月社保证明,经资格审查后具备参加初赛的资格。
3.各市审核报名人员参加初赛资格。
4.报名参赛人员可登录竞赛系统进行线上模拟竞答和相关培训课件学习。
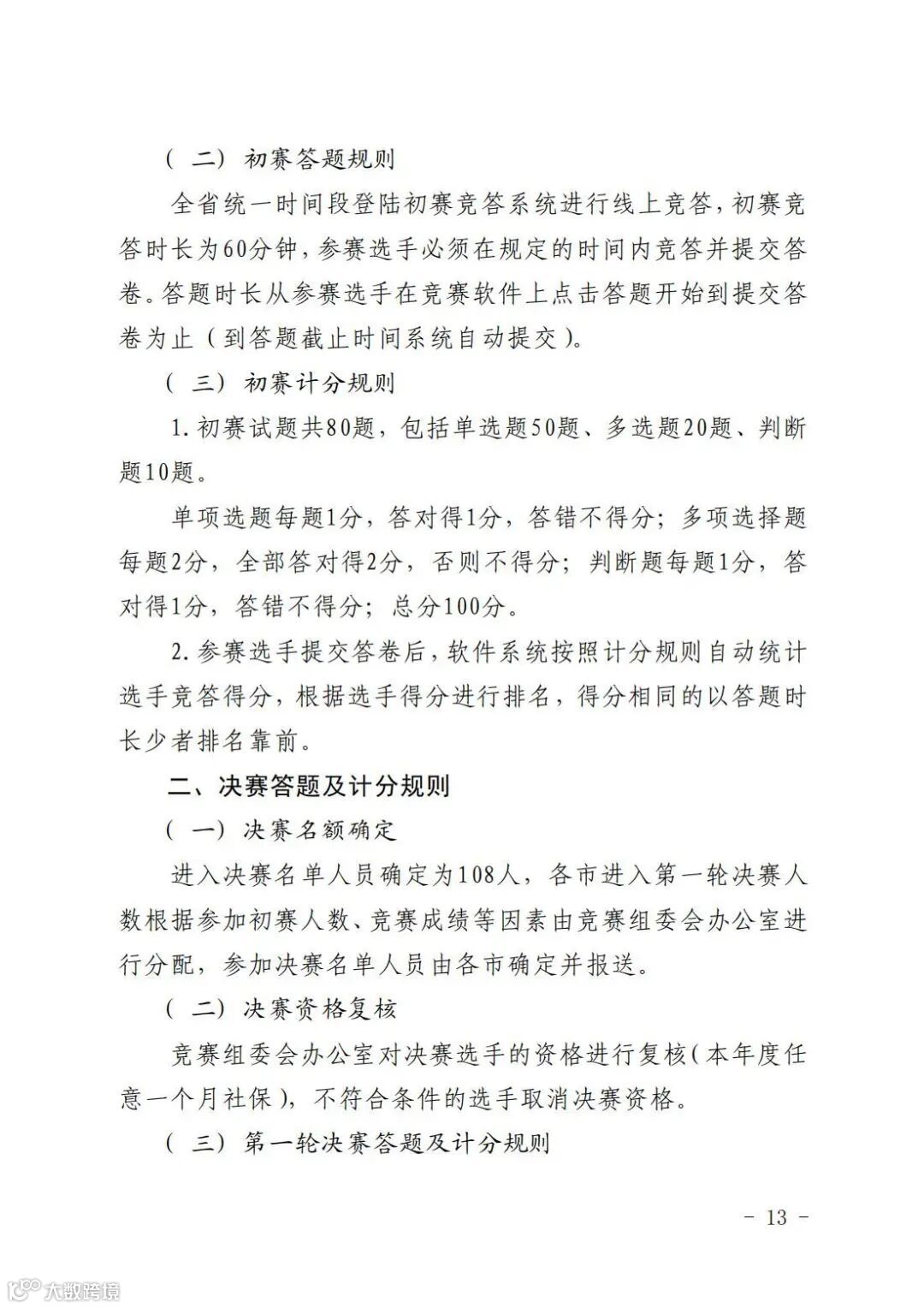
(二)初赛
日期和时间:9月21日9:00-10:00
各市分别组织实施。参赛选手在规定时间登录初赛竞赛系统进行线上答题。初赛成绩合格颁发《安徽省工程建设招标采购专业人员技能测评合格证书》。
(三)决赛
暂定10月12日(具体时间地点由组委会办会室另行通知)
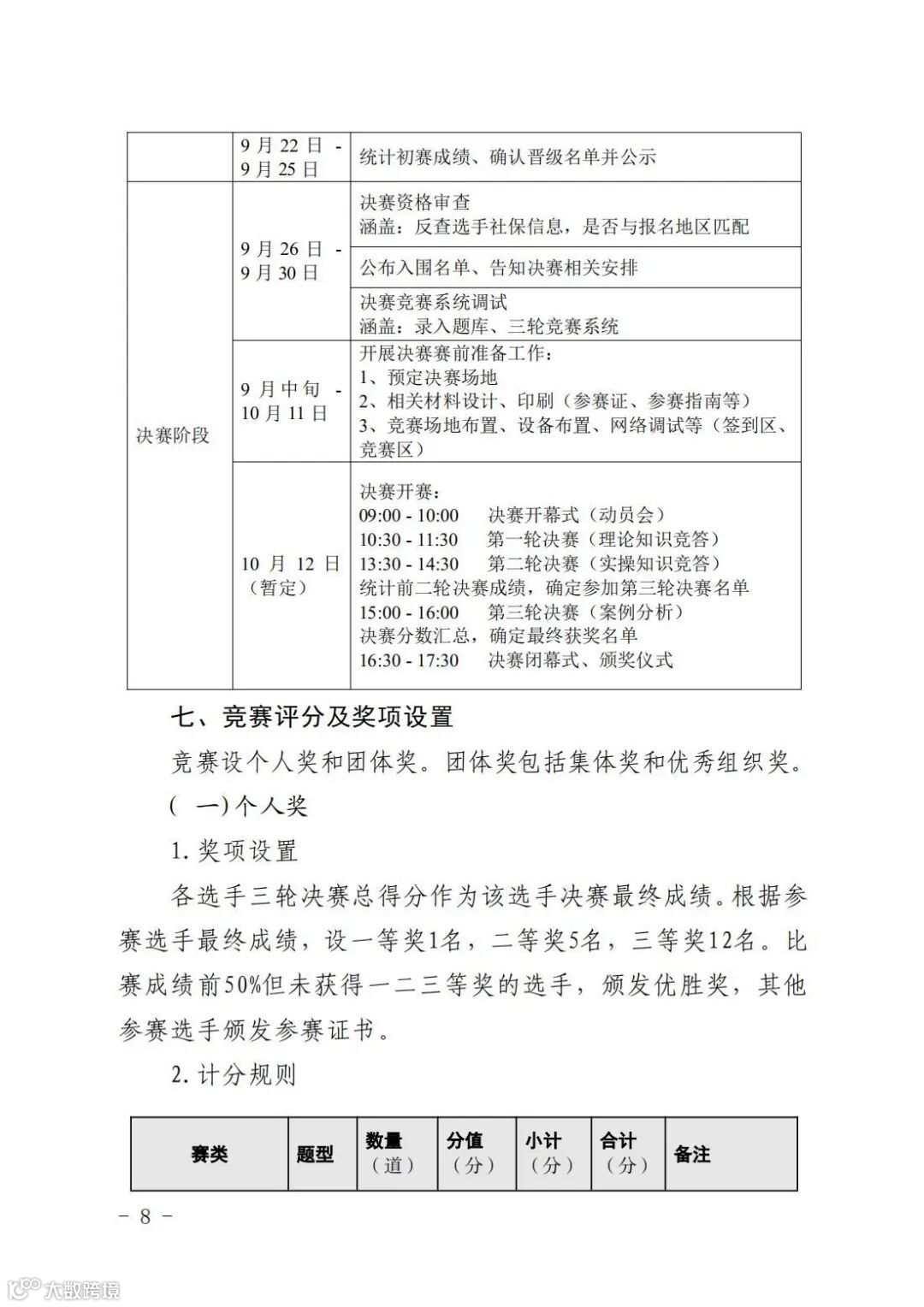
由组委会办公室组织实施。组委会办公室根据各市参加初赛人数按比例分配进入决赛名额,各市确定并报送参加决赛人员名单,组委会办公室对参加决赛人员资格进行复核。决赛采用现场竞答方式,分三轮进行。第一轮理论知识竞答,第二轮实操知识竞答,第三轮案例分析。
(一)本次竞赛根据有关规定颁发竞赛奖项,不收取任何费用。未尽事宜详见附件。
(二)请各市精心组织,广泛宣传,通过竞赛充分激发招标代理机构和从业人员的创新活力,提升行业队伍的技术技能水平。8月10日前反馈参加本次竞赛组委会委员和联络人员名单,电子邮箱:15284743@qq.com。
(三)组委会办公室联系方式
赛事咨询:0551-62876479
系统支持:18936129017、18255126869
附件:
1.安徽省首届工程建设招标采购专业人员技能竞赛实施方案
2.安徽省首届工程建设招标采购专业人员技能竞赛答题及计分规则
3.各市参加竞赛组委会委员和联络人员名单
▲大赛通知
▲附件1
安徽省首届工程建设招标采购专业人员技能竞赛实施方案
▲附件2
安徽省首届工程建设招标采购专业人员技能竞赛答题及计分规则

▲附件3
各市参加竞赛组委会委员和联络人员名单

















