|
|
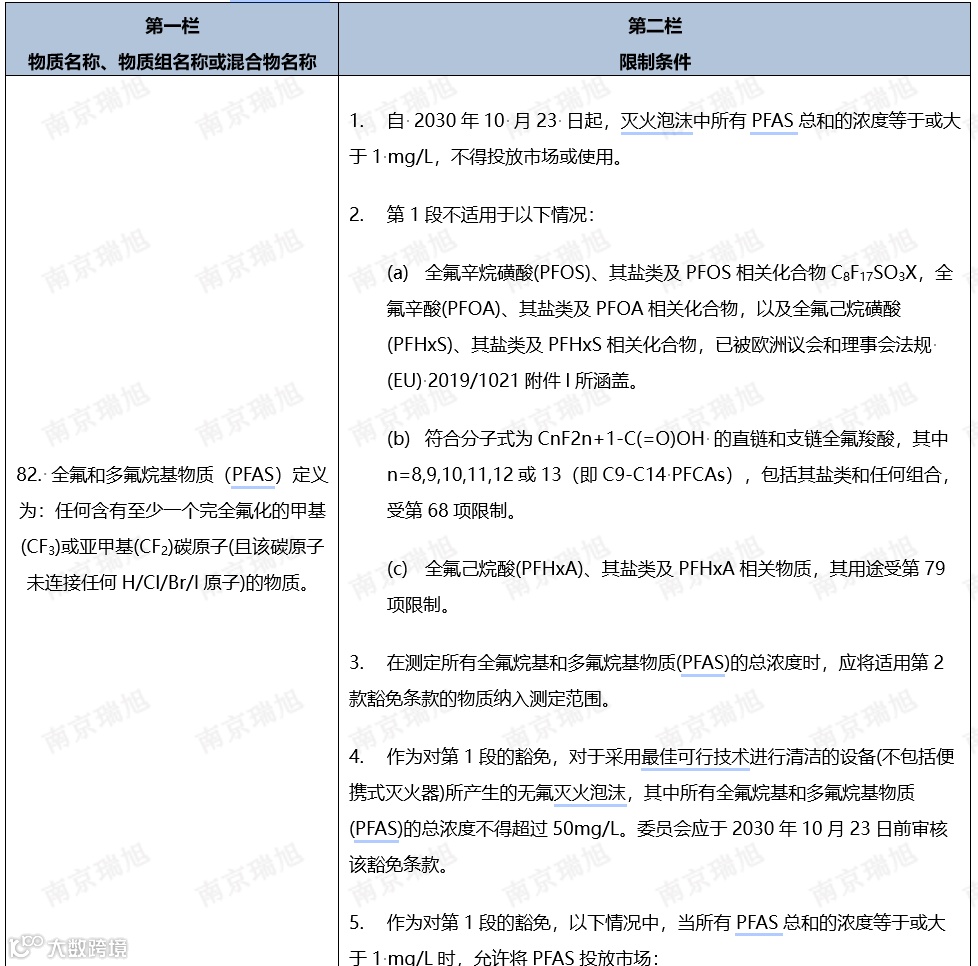
2025年10月3日,欧盟在其官方公报上发布REACH法规((EC) No 1907/2006)修订条例(EU) 2025/1988,在REACH法规附件XVII中新增第82条关于灭火泡沫中全氟烷基物质和多氟烷基物质(PFAS)的限制条款。该条款将在欧盟官方公报公布后的第20天生效。
点击文末“阅读原文”,获取REACH限制物质清单。
根据(EU) 2025/1988,REACH法规附件XVII增加一项限制,相关物质及限制条件如下:
消防灭火剂是PFAS重要的用途之一,此项限制以确保欧盟全面过渡到不含PFAS的灭火泡沫,也标志着欧盟委员会对减少PFAS排放的目标迈出了重要一步。针对灭火泡沫中PFAS的使用限制,乘用车及商用车辆所配置的便携式灭火器,应严格核查其灭火泡沫的合规状态。相关企业务必持续关注REACH法规附件XVII限制清单的修订状态,及时明确自己的产品是否受到限制,以及自身的责任和义务,积极开发新材料或使用替代材料,及时调整生产策略,规避相关风险。
-END-
如需咨询相关内容,敬请联系我司侯经理: 南京瑞旭产品技术有限公司 市场部经理:侯哲先生 TEL:+86 18201822813 E-mail:houzhe@cirs-group.com |

