| 点击上方“CIRS南京瑞旭”快速关注! |
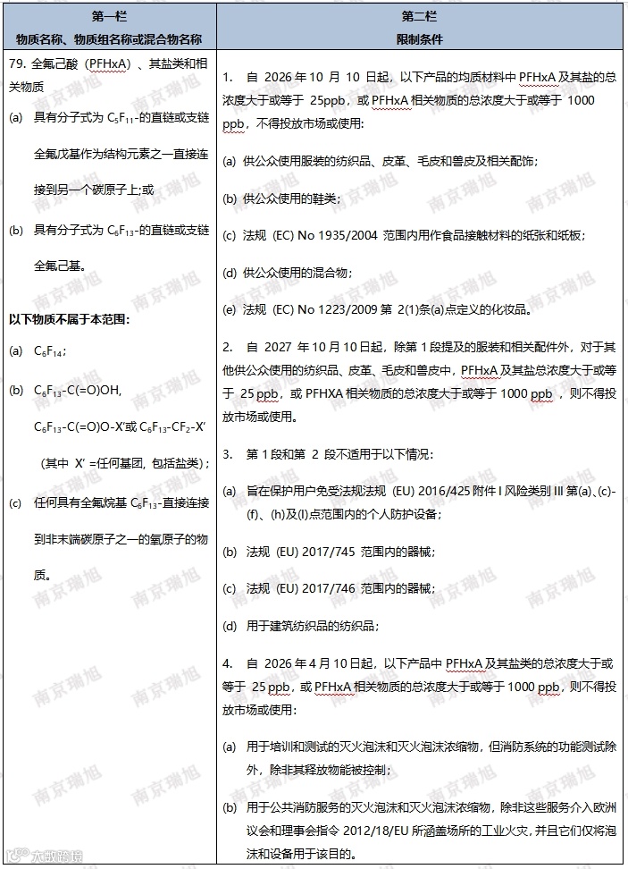
2024年9月20日,欧盟在其官方公报上发布REACH法规((EC) No 1907/2006)修订条例 (EU) 2024/2462,在REACH法规附件XVII中新增第79条关于全氟己酸(PFHxA)及其盐类和相关物质的限制条款。该条款将在欧盟官方公报公布后的第20天(即2024年10月10日)生效。
*点击下方“阅读原文”,可下载最新【欧盟】REACH 法规附件 XVII 限制物质清单(中英文版),了解更多信息。
纺织品、皮革广泛运用于汽车内饰件中,如座椅面料、车顶篷、地毯、方向盘、门板包覆等,根据本次新增限制条款第二段规定,自 2027年10月10日后投放市场的车辆的纺织品及皮革中全氟己酸(PFHxA)、其盐类和相关物质浓度都必须符合相关限量要求。相关企业务必持续关注REACH法规附件XVII限制清单的修订状态,及时明确自己的产品是否受到限制,以及自身的责任和义务,积极开发新材料或使用替代材料,及时调整生产策略,规避相关风险。
一 END 一
如想了解更多相关内容,敬请联系我司侯经理: 南京瑞旭产品技术有限公司 市场部经理:侯哲先生 TEL:+86 182-0182-2813 E-mail:houzhe@cirs-group.com |

