2019年第28届(北京)国际建筑装饰及材料博览会将于3月8-11日在北京中国国际展览中心举行,新格尔软件携新品在黄金展位W1馆B21-22、W3馆D05-0635精彩亮相,现在小编就为来参加北京展会的小伙伴介绍一下展会现场和交通路线。

本届展会共有十大主题展馆:新国展W1-W4,E1-E4,E6、E7共计10个展馆。参展展品类别主要有:天花吊顶 、厨房电器、厨柜及配材、移门、衣柜门、隔断、定制整体家居、装饰艺术玻璃、新型建材等。

入场方式:
1、本届展会,新国展您可以从东、西、南、北四个登陆厅进入展馆,东登陆厅(离地铁口较近)。老国展在1号门外观众换证处换证入场。手机现场扫描二维码,可直接刷手机过闸机入场。
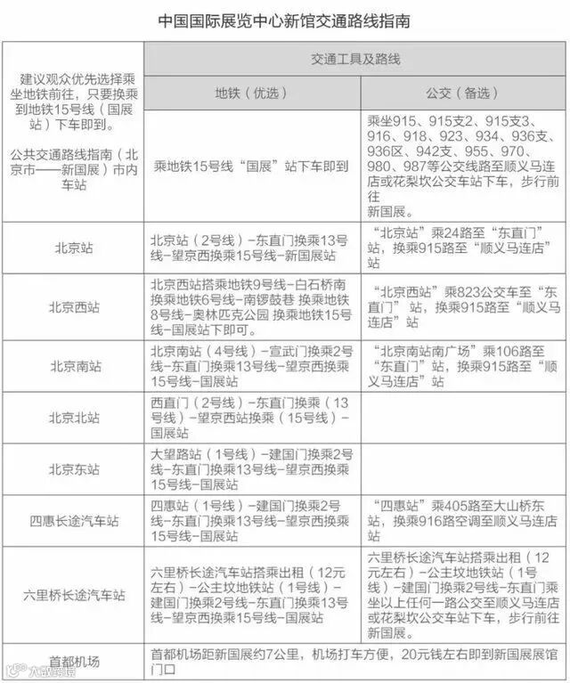
中国国际展览中心新馆地址:北京市顺义区天竺地区裕翔路88号
中国国际展览中心新馆交通地图:

公交车线路:

自驾车行驶线路:

餐饮休闲:
展馆内部共设有30余处就餐点,分布于展馆东西两侧和中心花园,包括赛百味、上岛咖啡以及众望等快餐。除馆内就餐地点外,新国展南门对面欧陆广场/荣祥广场也有很多美食可供您选择。
三月北京、广州两地展会即将宏大开启,新格尔软件将凭借全新闪亮的展馆设计,最新潮的定制产品,为你华丽绽放、智能制造,期待与您的遇见。


