一句“认知决定人生”不知道点燃了多少人的焦虑?
但在这个信息爆炸的年代,很少有人有意愿、有耐心、有决心,去训练并保持深度思考的能力。
手机刷到什么看什么,新闻播什么听什么,这样的思维荒废才是真正可怕的。想找人商量,却因为社恐开不了口。
今天要给大家推荐一个思维交流的好搭子“文心一言APP”,它能帮你有针对性地,更全面更高效地认知世界,同时还不用开口麻烦任何一个人。
比方说辩论就是非常适合训练深度思考的场景,通过正反双方的观点交锋,环环相扣的逻辑思辨,把事情、道理、常识讲清楚说明白。
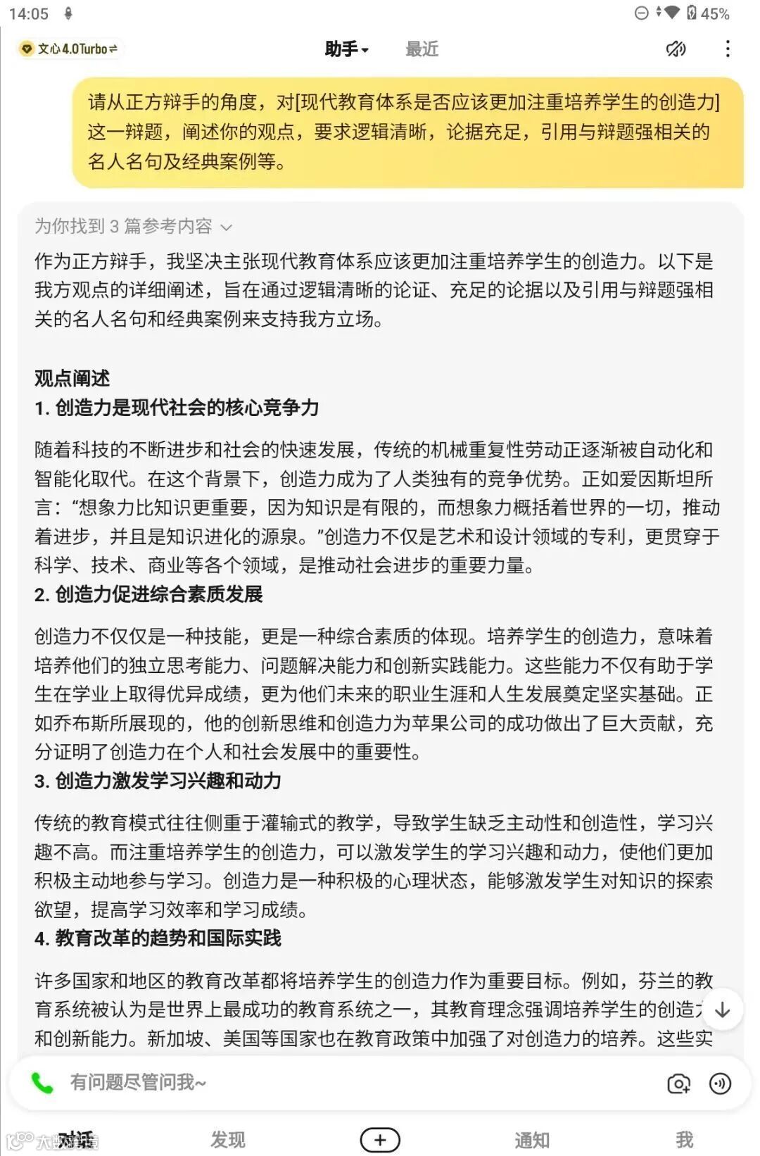
就拿“教育与创造力”来说,这是一个经久不衰的话题。如果临时让你在短时间内为“现代教育体系是否应该更加注重培养学生的创造力”这一主题准备正方观点,你是否会手足无措呢?
没关系,文心一言APP可以出手,三下五除二就从4个思维角度,提出了观点阐述,比你孤身一人绞尽脑汁效率翻倍。

它还会贴心的提供乔布斯、爱因斯坦等名人的故事,让正方观点更有说服力。

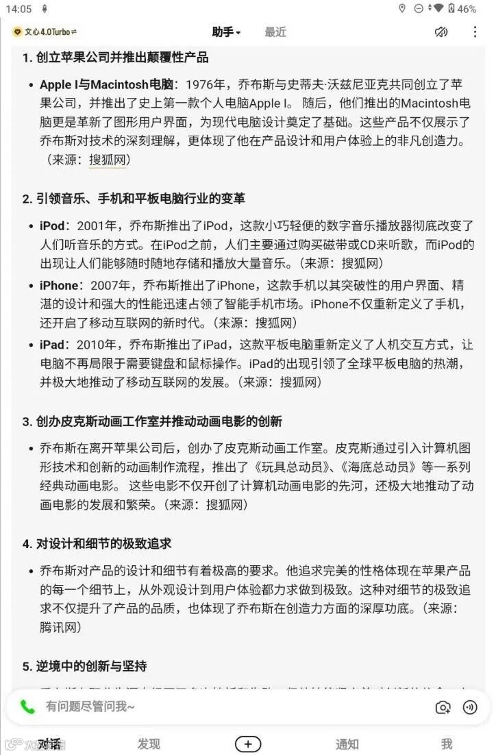
面对追问,还能给出详细的乔布斯经历,并且提供参考的新闻稿、资料内容,带你深度了解。

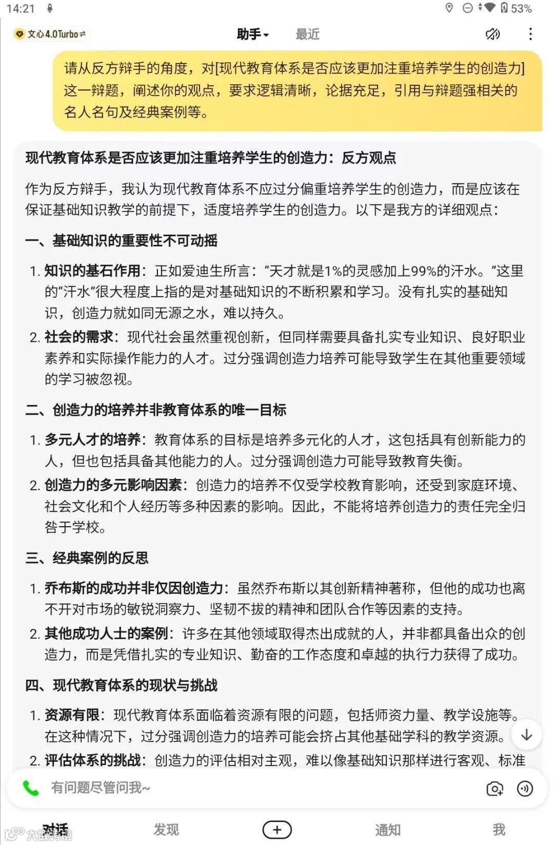
不仅如此,AI还是“左右互搏”的高手,可以轻松扮演起“反方辩手”,给出的观点一样有很高的价值。

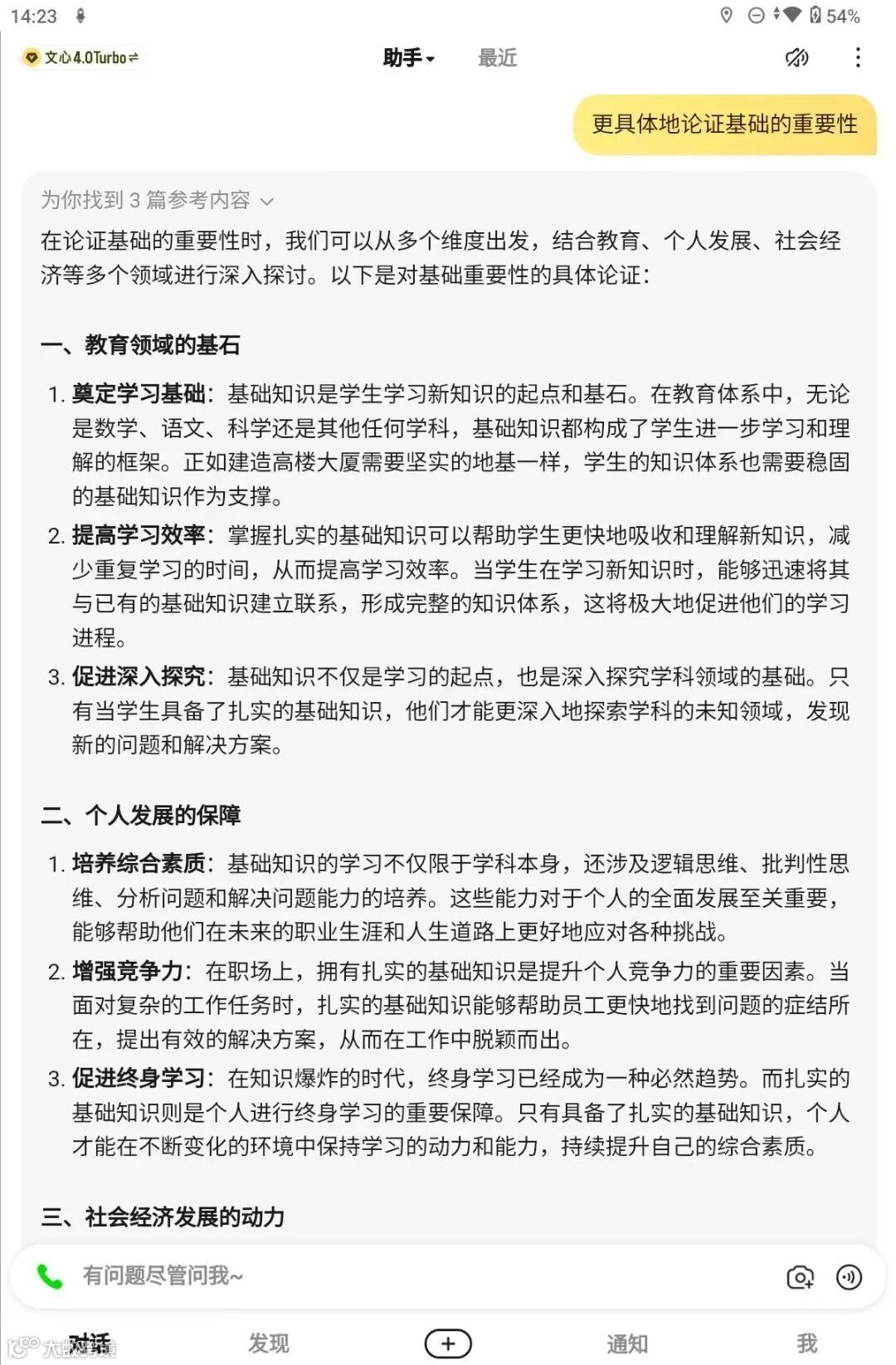
面对追问,AI还能给出非常全面的补充回答,从教育领域到个人发展以及社会经济发展,这些方面都进行了深入的阐述。

以后遇上想不明白的难题,拉上文心一言APP这个搭子,玩一场模拟辩论。你就能训练自己从正方两方、不同角度去认知事物、思考问题,培养深度思考能力。
备战辩论赛的大学生,可以和文心一言APP一起“演习”锻炼应变能力。充满焦虑的打工人,可以在文心一言APP帮助下,开拓思维,舒缓情绪。
随着基础模型文心大模型持续进化,未来文心一言APP的思维能力也将升级,帮助你我这样的普通人,收获更全面更深刻的认知,并掌握更理性的思考问题的方法。
✏️本文为商业推广
想及时接收【AI奇点网】最新文章❓
点击页底账号,再点右上角【…】添加星标⭐️
分享丨点赞丨在看 「三连」拜托拜托~👇🏻
👇🏻点一下「关注」
一起洞见智慧未来

