





























本报告从百万量级的经过专业清洗处理的真实大数据中洞察得出,从这些详细数据中,专业人士还可以从更详细的时间、区域、车型等维度下钻分析,从而洞察提示更详尽也更能对具体工作问题起到支持性作用的研究结果。
此新能源汽车数据库包括:
销量数据:2017年1月-2018年3月乘用车销量数据(纯电动与混合动力,其中混合动力包括了HEV和PHEV,后两者未做区分);
车主特征:选取了特斯拉、比亚迪、北汽新能源三款车型主要车主信息数据,7.5万条;新能源充电app用户数据,80万条;
充电行为:某充电app用户的充电行为数据,15万条;
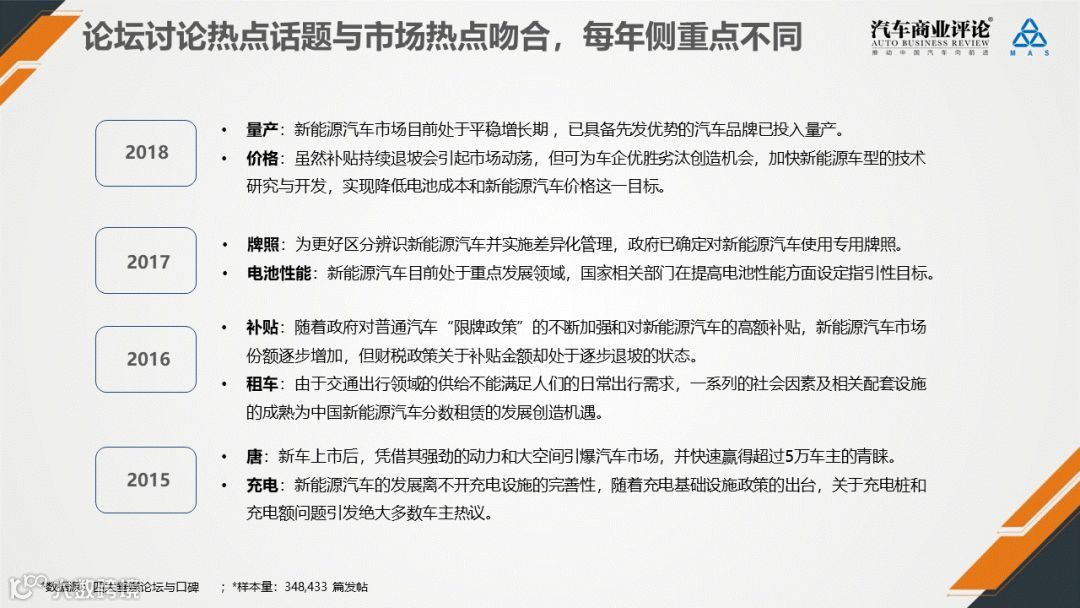
舆论反馈:汽车之家、易车网、爱卡汽车与太平洋汽车网论坛数据与车主点评数据,近35万篇;已经过智能文本分析引擎处理,整理成结构化数据。
如对本数据库有兴趣可直接与我们联系,联系人:白涛,电话:13916103339。

