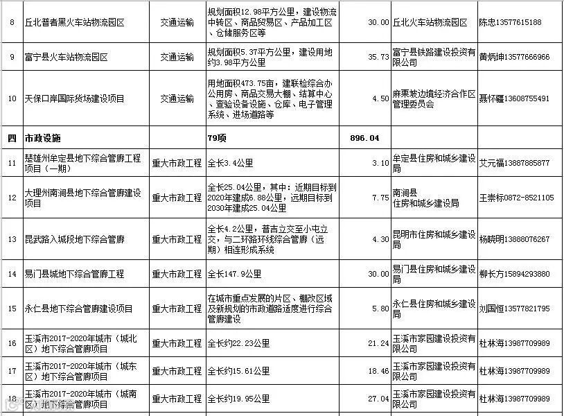
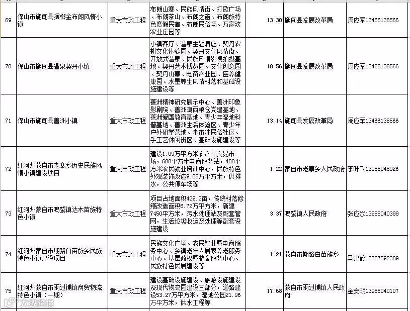
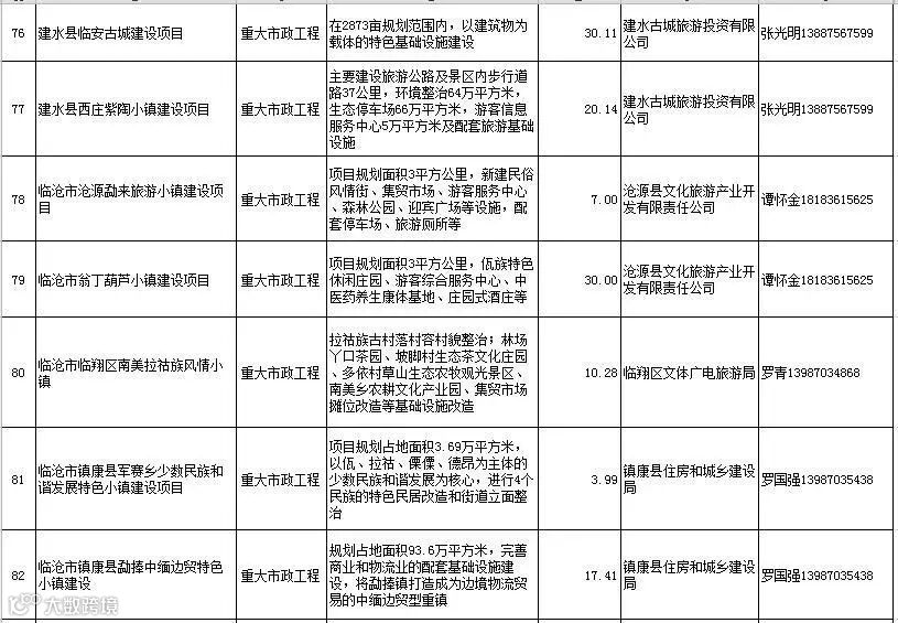
日前,云南省发改委发布云南省2017年基础设施领域PPP推介项目。本次云南省发改委共向社会公开推介了135个基础设施领域PPP项目,总投资达1894.21亿元。其中轨道交通项目3项,总投资64.92亿元;高速公路4项,总投资356.32亿元;其他交通设施类项目3项,总投资70.23亿元;市政设施类项目79项,总投资896.04亿元;水利、环境治理等24项,总投资154.34亿元;农业、林业10项,总投资103亿元;旅游基础设施12项,总投资249.36亿元。其中涉及污水处理、环境治理、垃圾处理等环保项目。
云南省2017年向社会推介PPP项目表

















本文来源于:北极星环保网
如果喜欢 请关注我们

Add:中国·云南省昆明市高新区昌源北路1389号A幢大厦6楼
Tel:0871-65511073
Fax:0871-65511020
Post:650101
email:sales@cnynee.com
www.cnynee.com

