搜索
首页
大数快讯
大数活动
服务超市
文章专题
出海平台
流量密码
出海蓝图
产业赛道
物流仓储
跨境支付
选品策略
实操手册
报告
跨企查
百科
导航
知识体系
工具箱
更多
找货源
跨境招聘
DeepSeek
首页
>
红麦洞察:一路狂飙的货拉拉,不得不迎来减速自审的时刻
>
0
0
红麦洞察:一路狂飙的货拉拉,不得不迎来减速自审的时刻
红麦聚信
2021-03-01
0
导读:这个春节,有人享受着团圆的美好时刻,也有人被逼着直面血淋淋的事实,接受天人永别。
“妈妈炸了你最爱吃的肉丸子,说要等你过年回来一起吃,从不失约的你却失约了,永远都回不来了!”
这个春节,有人享受着团圆的美好时刻,也有人被逼着直面血淋淋的事实,接受天人永别。
近两天,“23岁女生在货拉拉车上跳窗身亡”的新闻引发了大量关注。
据当事人的弟弟爆料,2月6日晚9点,车女士使用货拉拉搬家,9点17分,车女士上了面包车,9点30分,货拉拉司机拨打了120和110,称车女士因面包车偏航而跳窗。
2月10日,车女士因抢救无效永远地离开了这个世界。
货拉拉变祸拉拉。
2020年底,货拉拉刚刚完成了E轮5.5亿美金的
融资
,而在2021年的1月份,货拉拉又完成了总金额高达15亿美金的F轮融资。根据官方数据显示,截至2020年11月,货拉拉业务范围已覆盖中国大陆352城,平台月活司机48万。
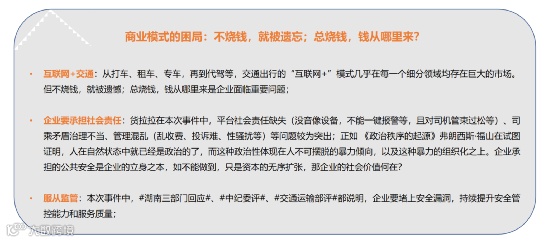
货拉拉之所以成长得这么快,是因为它足够野蛮。无论是“货拉拉司机骚扰女乘客”、“天价搬家费”事件,还是如今的“女子跳窗”事件,都可见一斑。
事隔18天后,货拉拉发布道歉和处理公告,反思平台存在安全预警缺失等问题。案件真相有待深入调查,但安全管理已经成为行业与公众热议的话题。安全是不可逾越的底线,任何一丝漏洞都可能造成不可挽回的后果。
红麦聚信作为有着13年客户
服务
经验的大数据营销服务商,对此事高度关注,并制作了此次事件的传播分析
报告
。由于时至今日此事件仍没有一个确切的定论,我们仅以极简的报告形式带您快速回顾此次货拉拉事件传播的始末:
事件整体发展脉络:
2021年,2月17日,微博号-今夜的风格外喧嚣发长文,讲述#23岁女生在货拉拉车上跳窗身亡#;随后引起大众、媒体、监管部门的高度关注。
事件传播情况:
截止到2月25日10点,本事件有23万+的相关报道,并在22-23日持续高热:
其中,微博占比最高,为72%,新闻、APP各占10%:
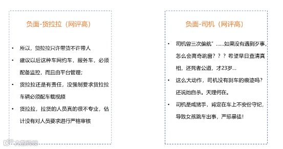
传播核心词及微博UGC
选取发稿量超过2000篇的媒体,其中头部是双微、今日头条:
核心关键词主要集中在:货拉拉回应、货拉拉致歉、女孩搬家监控曝光、中纪委和交通运输部评货拉拉事件等。
网友热议货拉拉、司机:
货拉拉事件热搜概述:
货拉拉事件微博热搜:
货拉拉事件今日头条热榜:
货拉拉事件热搜概述-抖音:
货拉拉事件热搜概述-知乎:
货拉拉事件热搜概述-百度热榜:
深思-互联网+交通:智能出行的风口还在吗?
逝者已矣,生者珍重。
女孩为何会突然从副驾驶跳车?案件背后疑点颇多。事件的真相究竟如何还未有定论,但毋庸置疑的是,作为涉事的平台方货拉拉必须负起一定的责任,并进行必要的反思和改进。
年轻鲜活生命的逝去,带给我们太多遗憾。在遗憾的同时,红麦聚信认为,社会应以此为契机,在深刻反思当前网约货运行业种种乱象的基础上完善相关措施,促进良性发展——平台企业和政府部门、行业协会应迅速行动,全力查找漏洞,强化监管措施,加强行业自律。
同时,消费者也要提高安全意识,时刻保持警惕,增强鉴别能力,保护自己的人身和财产安全。
最后,我们同广大网友一样,希望能够尽早了解到此次事件的真相。红麦聚信会持续关注此事的后续发展。
资讯根据公开报道编辑整理,图片来源于网络如有
侵权
,请及时联系我们删除。
作为业界知名的大数据营销一体化服务商,红麦聚信依赖多年技术、数据、服务经验积淀,借助“产品+服务”的经典业务模式,专注于为各类政企客户提供舆情管理、营销传播、数字化解决方案等服务,协助客户准确掌握产品和市场情况,了解网民口碑及竞品动态。
其自主研发的舆情监测系统,能够实现七大平台全方位7*24h的网络舆情信息监测,第一
时间
对于危机舆论作出研判汇报,帮助企业抢占应对先机、转危为安。
红麦聚信成立十余年来,积累了包括互联网、3C、金融、快消、地产、汽车、政府/国企、教育等领域在内的千余家大型客户服务经验。曾为包括国资委、科技部、海淀区政府、中国联通、腾讯、百度、联想、
京东
、滴滴、网易、万达、君乐宝等知名企业提供大数据应用服务。
欢迎大家点击“阅读全文”关注,或拨打服务热线
400-688-2675
与我们联系。红麦聚信始终与您在一起!
【声明】内容源于网络
0
0
红麦聚信
红麦作为国内领先的舆情大数据一体化服务商,有深厚的技术背景及行业数据积累,为超过千余家的企业及机构客户提供高品质的应用服务和解决方案,包括品牌传播分析、舆情监测管理、大数据行业应用解决方案等,助力企业数字化。
内容
560
粉丝
0
关注
在线咨询
红麦聚信
红麦作为国内领先的舆情大数据一体化服务商,有深厚的技术背景及行业数据积累,为超过千余家的企业及机构客户提供高品质的应用服务和解决方案,包括品牌传播分析、舆情监测管理、大数据行业应用解决方案等,助力企业数字化。
总阅读
203
粉丝
0
内容
560
在线咨询
关注