9月8日,国家药监局网站发布《国家药监局综合司公开征求〈处方药网络零售合规指南(征求意见稿)〉意见》。这份指南从总则、经营主体、经营活动、平台管理及附则等方面,对处方药网络零售的各个环节提出了详尽而严格的合规要求,将彻底改变医药电商的运营模式!据多位行业专家表示,这将是“网络售药监管史上最全面、最细致的一份指导性文件”,合规、安全、专业将成为医药电商新的关键词。

01
杜绝“虚假处方”和“处方滥用”问题
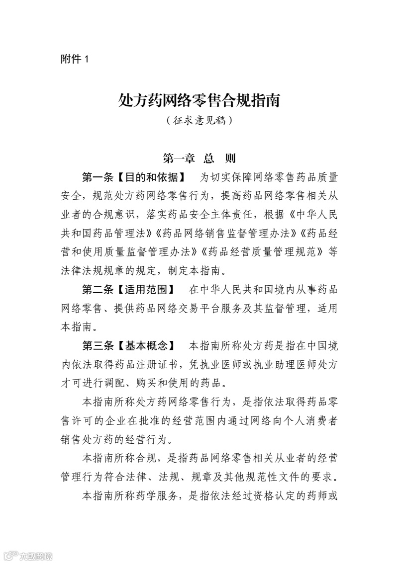
该指南明确将“凭处方销售处方药”作为核心原则,要求企业确保处方来源真实、可靠,并实行实名制,彻底杜绝“虚假处方”和“处方滥用”问题。
02
禁止人工智能或其他岗位人员替代审方
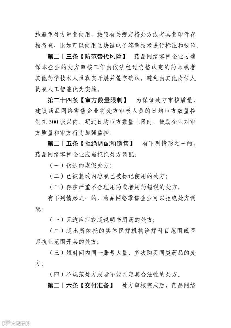
指南第23条明确规定:避免由其他岗位人员或人工智能代为实施审方工作。这一规定直接否定了纯AI审方的合法性,要求每张处方都必须由合格药师真实审核并签字确认。
03
日均审方数量控制在300张以内
最引人关注的是第24条提出的“审方数量限制”:建议药品网络零售企业将处方审核人员的日均审方数量控制在300张以内。这意味着平台不能再依赖“AI辅助审方”或“人工快速过审”模式,必须配备足够数量的药师来保证处方审核质量。超过这一限制时,企业需要加强监控,确保审方质量不下降。
04
处方药包装、标签等信息展示要求更严格
指南第12条对处方药信息展示提出了极为严格的要求:平台首页、医药健康板块首页、商家店铺主页均不得展示处方药包装、标签等信息。
在处方审核前,不得展示或提供药品说明书,页面中不得含有功能主治、适应症、用法用量等信息。这意味着消费者在未提供处方并通过审核前,无法看到药品的详细治疗效果和使用方法。
每个处方药展示页面必须突出显示“处方药须凭处方在药师指导下购买和使用”等风险警示信息,要求使用识别性颜色和大号字体进行提示。
05
禁止赠药等多种营销行为
指南第17条明确禁止了多种营销行为:不得以买药品赠药品、买商品赠药品等方式向公众赠送处方药。同时禁止以答题竞猜、有奖销售、附赠药品或礼品、积分兑换等方式提供处方药;禁止以提货卡、核销码、优惠券等形式直接或变相销售处方药。
06
“联合用药推荐”等功能需要重新评估合规性
第18条还要求企业避免以任何方式诱导消费者购买与治疗目的不符的药品,防止药品滥用。这意味着常见的“联合用药推荐”和“相似药品推荐”功能需要重新评估合规性。
07
至少每六个月核验更新一次资质
指南第37条要求平台对入驻的药品网络零售企业至少每六个月核验更新一次资质和质量安全保证能力。
目前该指南正处于征求意见阶段,社会各界可于2025年9月15日前将意见反馈至国家药监局指定邮箱:ypjgs@nmpa.gov.cn,邮件标题请注明“处方药网络零售合规指南”字样。
附件
来源:唐药集团
说明:文章仅供参考,如有不当,欢迎留言指正和交流。且读者不应该在缺乏具体的专业建议的情况下,擅自根据文章内容采取行动,因此导致的损失,本运营方不负责。此公众号所转载的所有文章、图片、音频视频文件等资料版权归版权所有人所有,因非原创文章及图片等内容无法一一和版权者联系,如原作者或编辑认为作品不宜上网供大家浏览,请及时通知我们,转载此文是出于传递更多信息之目的,本文无意侵犯媒体或个人的知识产权,若有来源标注错误或侵犯了您的合法权益,请作者持权属证明与本公众号联系,我们将及时更正、删除。
互联网药品信息服务资格证书:

