点击上方“蓝字”关注我吧
郑重提示:现在公众号的推送规则改变了,有些读者反应收不到文章推送的情况,为防止大家看不到重要的文章,大家可以将我们设为星标就可以及时收到文章的推送了。
小熊猫-知识星球
港股新股只有十倍杠杆了,之前狂热的100倍200倍杠杆的即将成为历史,散户们动不动就两百倍杠杆上顶头锤的时代即将结束了,蜜雪冰城1.7万亿孖展也将成为历史恐怕再也难以超越。
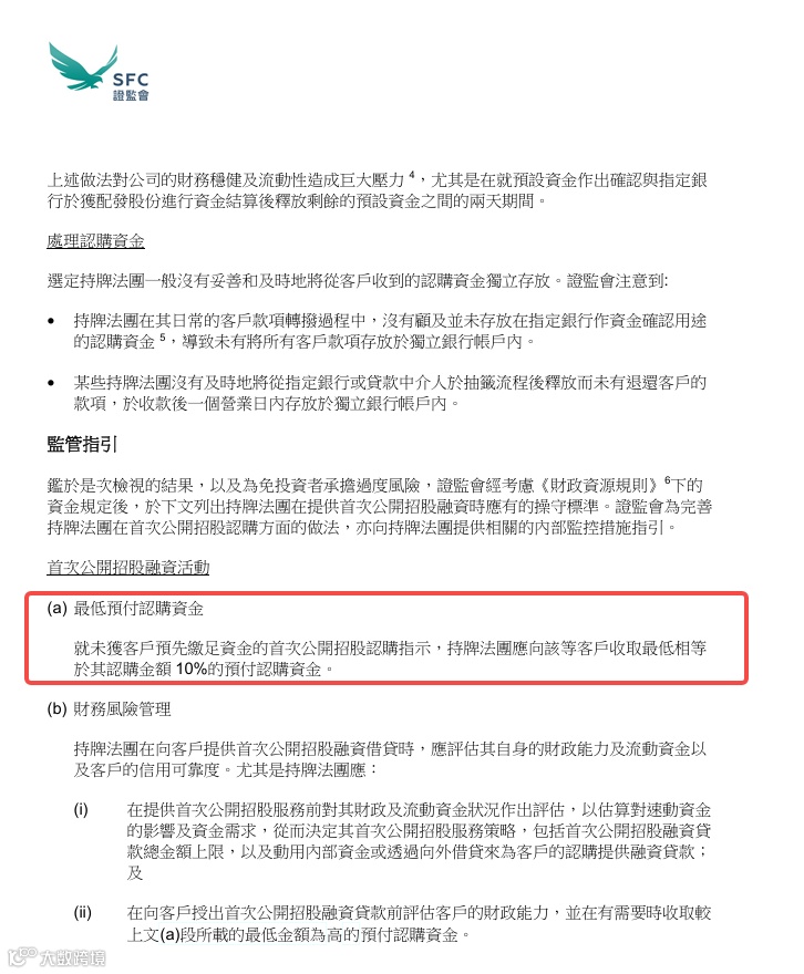
香港证监会在3月20日就首次公开招股认购及融资服务发布通函,要求持牌法团加强风险管理,特别是针对不谨慎和过分进取的融资手法。这可能是因为之前的检视发现了一些问题,比如券商过度关注认购水平而忽视客户财务状况,导致客户过度杠杆和券商违约风险增加。
新规要求最低预付认购资金为10%,即最高10倍杠杆,这将结束之前的百倍打新现象。这对投资者来说,融资门槛提高,可能减少散户参与,但有助于降低市场风险。同时,提到业界反应,认为这是必要的,避免市场风险失控,尤其是对中小券商来说,高杠杆可能带来巨大风险。
对未来打新的影响,资金量减少可能导致热门股中签率上升,这里未来几个新股肯定中签率是会有所回升的,那有些ah股以及募资规模比较大的新股,那融资加上去可能中签率会很高,对于有些确定性没有很强的票融资打新风险也很高。
有人问我们怎么看待这个事?
其实无论从短期还是中长期来讲,都是有利于新股的,如果大家都统一个倍数10倍,这种反而更加有利于新股市场发展的。蜜雪集团这次34.55亿港元的募资,有264992人认购公配,公配5258.21倍,1.8万亿回拨比率50.00%,国配有35.23倍,公配一手中签率8.00%,认购2000手才必中1手,同时乙组38900人申。
要知道雪王募资34个亿,这是个很大募资规模的票了啊,如果是小一点的类似卡罗特那种募资8亿的,这要是1.8万亿孖展打下去顶头槌都得抽签了,那新股卷成这样根本就没得玩了。
不仅我们散户没法玩,机构更没法玩,有些好一点的票,国配那边机构拿不到货,机构自己又想去公配去拿,公配顶头锤也拿不了多少货,甚至连底仓都不够建的,索性不如不做了或者等上市之后股价被砸下来然后再去接,散户那边抛压就很大,机构不太可能很高的价格重仓去接散户手里的货了,就好比蜜雪冰城暗盘并没有走得很好,但是上市以后做的就很不错。这些机构只愿意在买盘底下拖单收货,不愿意往上拉。
另一方面大家都10倍杠杆之后,公配额度的空间又变大了,对比快手那会儿最火时候100万人10-20倍的那个年代,这波新股牛市行情目前还能得以持续下去,目前看起来新股市场公配最大的这个容量差不多也就在2万亿,19~21年那一波公配市场孖展的峰值也就在2万亿,原本这一波蜜雪在100-200倍杠杆的加持下本来已经快实现了,结果证监会一纸新规下来,停止了这场闹剧,这才得以让这个港股打新的游戏还可以继续玩下去。所以对于新规,大家应该更加积极的去看待,毕竟这一波新股的牛市还在并没有结束,反而拨乱反正让牛市得以延续,杠杆降低了20倍,就意味着是让整个新股市场资金容量提升了20倍,因为大家的认购倍数都一致减小的时候,那么中签数量就会上来了,收益率很可能不一定会降低,甚至有可能还提高。
这个新规最受伤的可能是那种只有几万块钱打新的朋友,得益于大资金和机构投资人,比如蜜雪冰城这个票,如果只有10倍杠杆的情况下,需要1750万才能认购顶头槌,而在这200倍的情况下85万本金就能去1.75亿的顶头槌了,原本只有机构才能玩的,现在散户都能玩,那怎么能还玩得长久呢?反正大家记着,当机构利益受损的时候往往游戏规则就要变了。
港股打新的的牛市还在继续中,希望大家能持续在这个市场里赚到钱。
去年一年5个票,每个账户如果发10万块本金,基本上这5个票参与下来这个年化收益快干翻倍了,10万变8万!
这提供给大家个好用的手机工具,手机系统应用6开的安卓手机!
摩托罗拉手机支持应用多开功能,最多可以同时运行6个应用。例如,摩托罗拉G75和摩托罗拉G71s都支持应用多开功能,可以同时登录6个安卓应用设备。摩托罗拉手机的多开功能不仅限于微信,还可以同时运行其他各种应用,适合我们玩打新的朋友。
想应用多开,摩托罗拉是支持应用6开的,支持一个手机同时登陆6个不同账号的券商和6个相同银行。系统自带6开的功能,如果是想体验好一点不卡就得内存大一点配置好一点贵一点的,想凑合着用的,就选便宜点的。这里我们也不是带货了,只是提供一个好用的工具。
【腾讯文档】线下交流城市收集(实时更新,我们也会在城市聚会前拉群)
https://docs.qq.com/form/page/DTUpCSXlrekFBbk1
今年在我们星球麒麟会里,大家资金留着都不用去炒股,就纯粹做IPO项目,一年下来收益也都不会差的,大家拭目以待,可千万不要让炒股被套了然后占用了准备参与项目的资金,那就有点得不偿失。资金从几千块钱到大几百万大中小类的资金类型都可以加入,有时候资金闲置几周或者小一个月的短暂等待,都是值得的,也欢迎更多铁粉加入我们一起。
我们散户作为弱势群体,在这个市场环境里,几乎没有什么胜算。既然打不过机构就加入啊!当然前提是人家有机会让你去加入,你像上面我说的这种人家压根不缺钱不对外公开募资的这种想加入,人家还不给呢!在当下这种熊市的环境里,如果有机会能加入机构还是去做机构会更容易活下来。
我们新活动免费进星球的:有通过我们渠道排排网代销的私募产品的小伙伴,我们都会附送免费加入或免费延长续期一年知识星球权益服务以及星球群服务,和我们经常参与新股项目小伙伴们一起讨论港股新股。
所以平时有投私募的朋友也都可以来私聊我们或者转投我们这边,有在我们这边下单的朋友我们都可以送价值不菲的知识星球!
去年我们测试体验了一年多,100万下来基本上吃肉15万左右,回撤很小体验感很好!比较好的都快年化20%收益率了。在当前这个市场里表现已经相当不错了。
这里私募产品的安全性问题,大家大可放心。我们都是只挑选排排网那边精选代销的产品,排排网精选代销的都是派人亲自去私募机构做过尽调的,我们从排排网精选的代销池子里面挑产品,毕竟排排网代销也是有牌照的,至少迄今为止他们代销的产品是没有出过任何问题的。
有问题大家加下面这个微信咨询,只有这个号有权限拉群。


