随着各行各业办公自动化系统的广泛应用,日常办公、业务中组织产生了大量的电子文件,这些电子文件归档形成的电子档案都需要进行管理和长期保存、利用。
传统双套制的档案管理模式下纸质档案管理成本高、工作繁琐,也造成大量资源的浪费。
面临收集难、管理难、整理难、利用难的问题:
档案资料收集困难:档案分散,收集工作麻烦,资料提交收集情况不明;
手动整理工作量大:重复录入电子档案,信息管理混乱,整理工作量大;
档案鉴定流程繁琐:鉴定步骤复杂,程序繁琐,凑齐人员难,费时费力;
档案的利用效率低:档案利用效率低,无法多人同时多人借阅,易混淆。
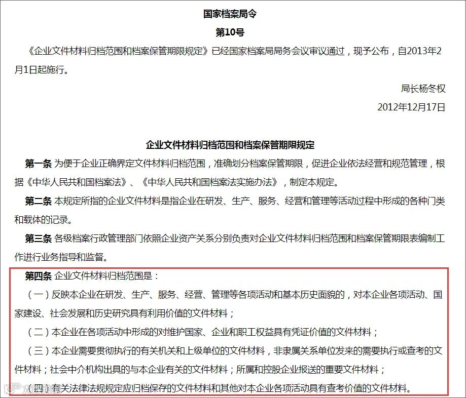
数字化进程不断推进的当下,国家对档案的管理也提倡使用电子化的方式,明确了电子档案与传统载体档案具有同等的法律效力,可以作为档案直接归档。国家档案局第10号令《企业文件材料归档范围和档案保管期限规定》中对企业文件材料归档范围和档案保管期限做了相关规定。
早在2000年,永中软件就开始了档案管理电子化的研究与探索,到当下,公司所研发的产品不断更新换代,以先进的研发技术、极高的性能价格比、成熟稳定的技术架构,有效地解决了各种类型的档案管理单位所面临的难题。随着新技术的深入应用,永中软件先后推出档案室管理系统、永中数字档案离线接收客户端、智慧库房、数字化加工等特色化产品。打通了企业信息化建设的最后一公里,大幅提升了企业数据资产的利用率,让海量电子档案发挥更大价值。
1
多类型档案统一化管理
永中数字化档案管理系统不仅能够管理电子档案,同时也能通过系统管理传统的各种载体档案,包括文件档案、录音档案、照片档案、录像档案等,支持增加、删除、编辑、修改等功能。
2
多维度检索,高效便捷
为了提高使用者的工作效率,系统提供多种类型的检索方式,包括:不设定检索字段的简单检索,选定多项检索字段及其逻辑关系的高级检索,模糊检索和精确检索,跨档案门类检索,全文检索等多种不同形式。
3
双管理功能,按需选择
01
按件整理
可以对已形成的档案进行档案整理,具体内容应包括对档案的查询、元数据的修改、电子文件顺序的调整、对于有关联的档案数据进行关联设置,入库、装盒等多项能力。
02
按卷整理
轻松实现案卷管理,可完成对案卷、卷内目录、卷内档案目录数据和电子文件数据进行维护操作,实现拆卷和组卷的操作,并进行打印案卷及卷内的目录表、封面、背脊等多项操作。
4
个性化借阅模式,发挥档案最大价值
针对档案的利用,永中软件提供了全文检索的功能,可以让用户快速的找到他想要查看的档案,可自主选择档案实体利用方式或者电子利用方式。针对公开的档案可以直接自助借阅,针对一些涉及机密的档案系统,允许借阅的,可以直接触发相应的借阅流程,通过审批后即可借阅。系统也可以设定借阅的时间,超出时间则不可以借阅。并支持多人同时借阅电子档案,让档案的价值充分发挥。
5
真实+完整+安全+可用
系统支持对电子文件全生命周期的检测需求,提供了针对电子档案的“四性”检测功能,检测完成后会自动生成相应防篡改的数字报告,对档案的证据特性提供更强力的保障。
6
动静态水印,安全可控
动态水印和静态水印的使用,有效地保障了档案系统在使用过程中的信息安全。目录脱敏管理、档案安全检测、高密低传控制、访问范围控制、高密度权限模型、三员权限模型。
7
严密安全管理,数据可视化
不同权限分级管理、海量数据压缩加密存储、用户锁闭、日志记载系统操作等。自定义数据集、仪表盘驾驶舱、数据探索分析、数据模型建立。
8
信创适配,联手60+主流厂商
全面适配从硬件服务器到操作系统、中间件等的全栈信创环境,已完成60余种主流软硬件厂商产品国产化适配互认及兼容性证明。
目前,永中软件已成功打造了多个不同规模的智慧档案馆,覆盖了档案全生命周期的管理,能够对电子档案实现100%归档管理;强大的搜索引擎可以让档案的查找更加便捷;实现电子文件防篡改,并且可以第三方存证;能够方便地通过可视化配置的方式与外部系统集成连通。下一步将不断创新、深化、拓展试点建设成效,努力为档案管理的智慧化提供可复制、可推广的“标杆经验”,加快推进无纸化办公,助力国家“双碳”目标的落地。
官网|https://archives.yozosoft.com

