搜索
首页
大数快讯
大数活动
服务超市
文章专题
出海平台
流量密码
出海蓝图
产业赛道
物流仓储
跨境支付
选品策略
实操手册
报告
跨企查
百科
导航
知识体系
工具箱
更多
找货源
跨境招聘
DeepSeek
首页
>
【专家观点】董战峰:国家“十四五”绿色金融创新方案
>
0
0
【专家观点】董战峰:国家“十四五”绿色金融创新方案
中国绿色供应链联盟
2021-01-29
2
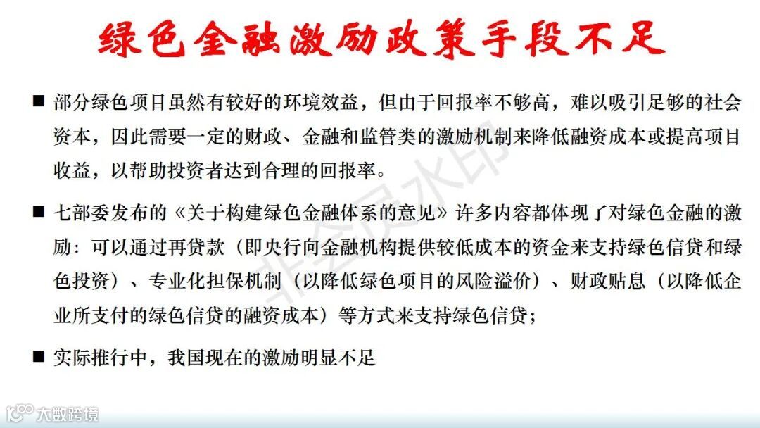
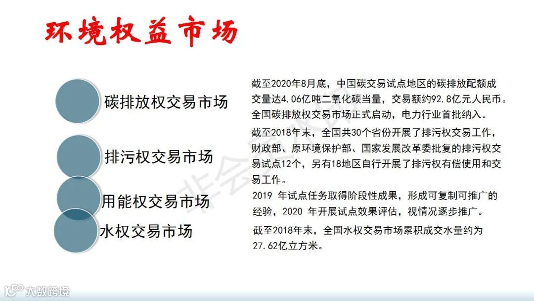
导读:2021年1月27日,中国绿色供应链联盟“绿色发展每月谈”第3期活动线上举办,生态环境部环境规划院研究员董
2021年1月27日,中国绿色供应链联盟“绿色发展每月谈”第3期
活动
线上举办,生态环境部环境规划院研究员董战峰作了题为《国家“十四五”绿色金融创新方案》的发言。发言PPT如下:
【声明】内容源于网络
0
0
中国绿色供应链联盟
中国绿色供应链联盟
内容
410
粉丝
0
关注
在线咨询
中国绿色供应链联盟
中国绿色供应链联盟
总阅读
59
粉丝
0
内容
410
在线咨询
关注