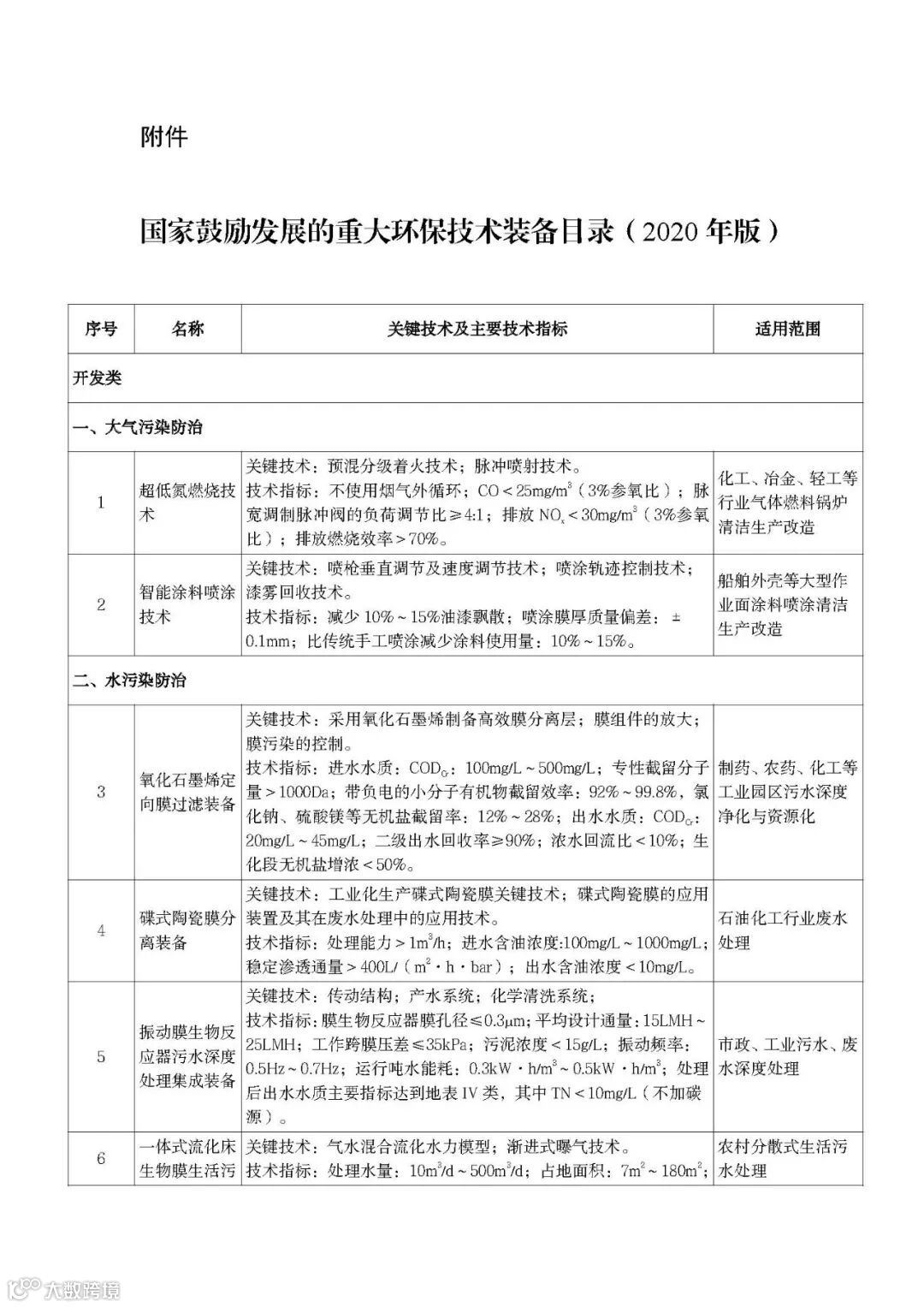
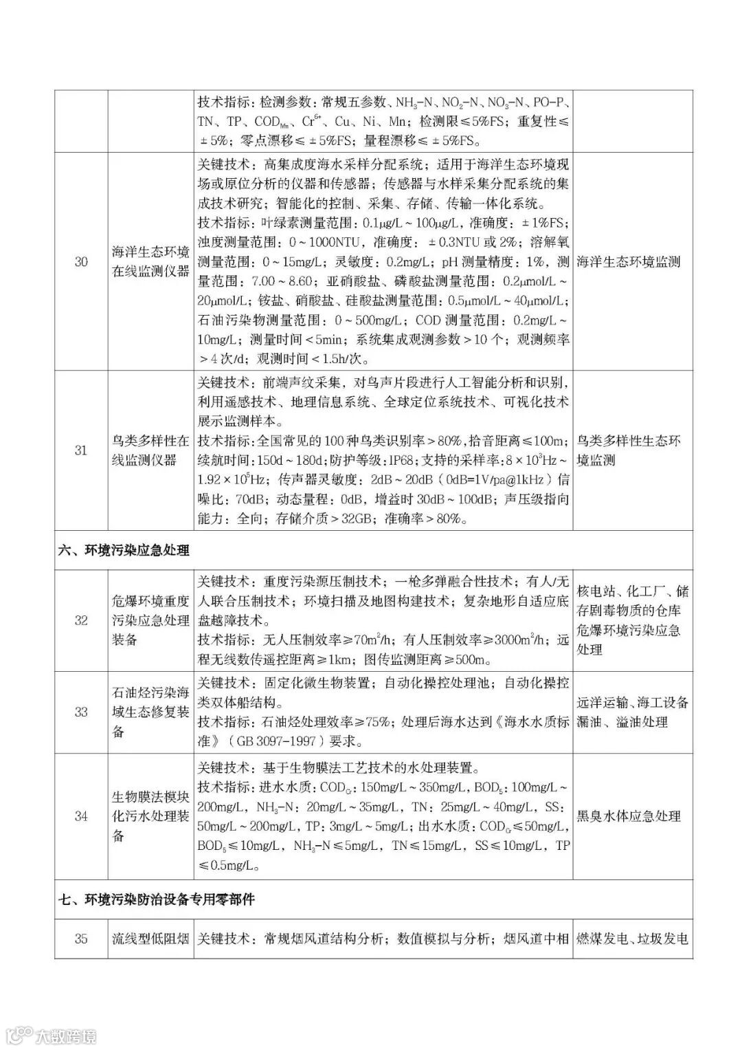
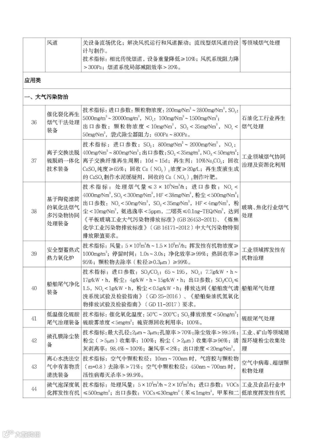
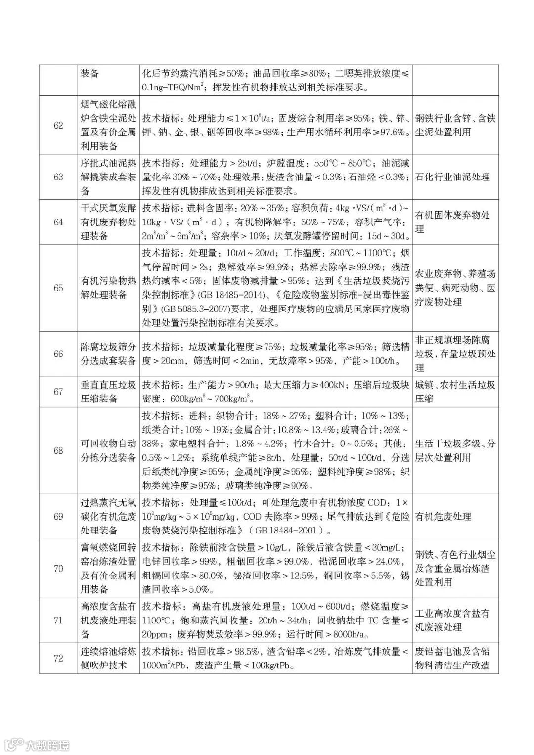
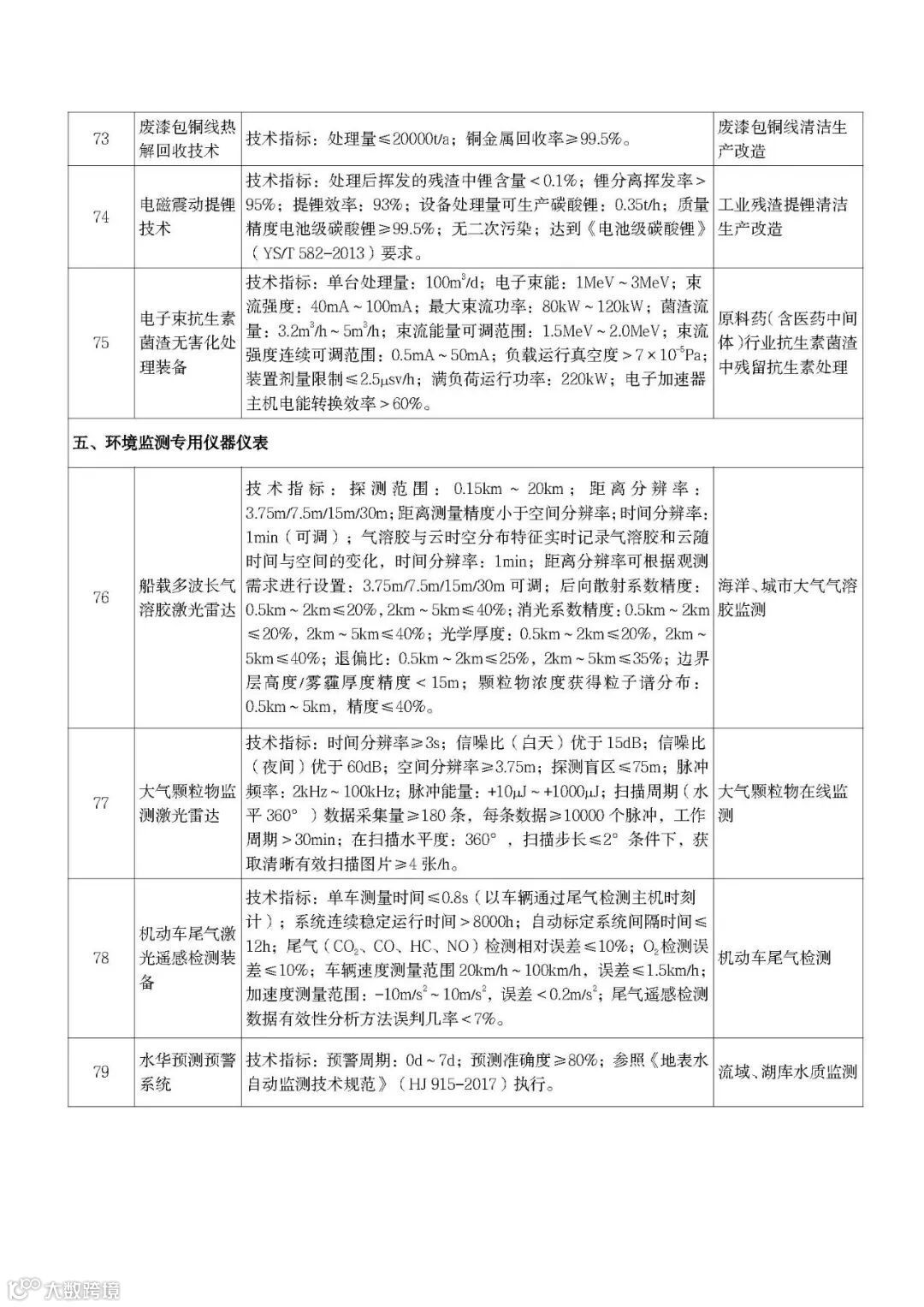
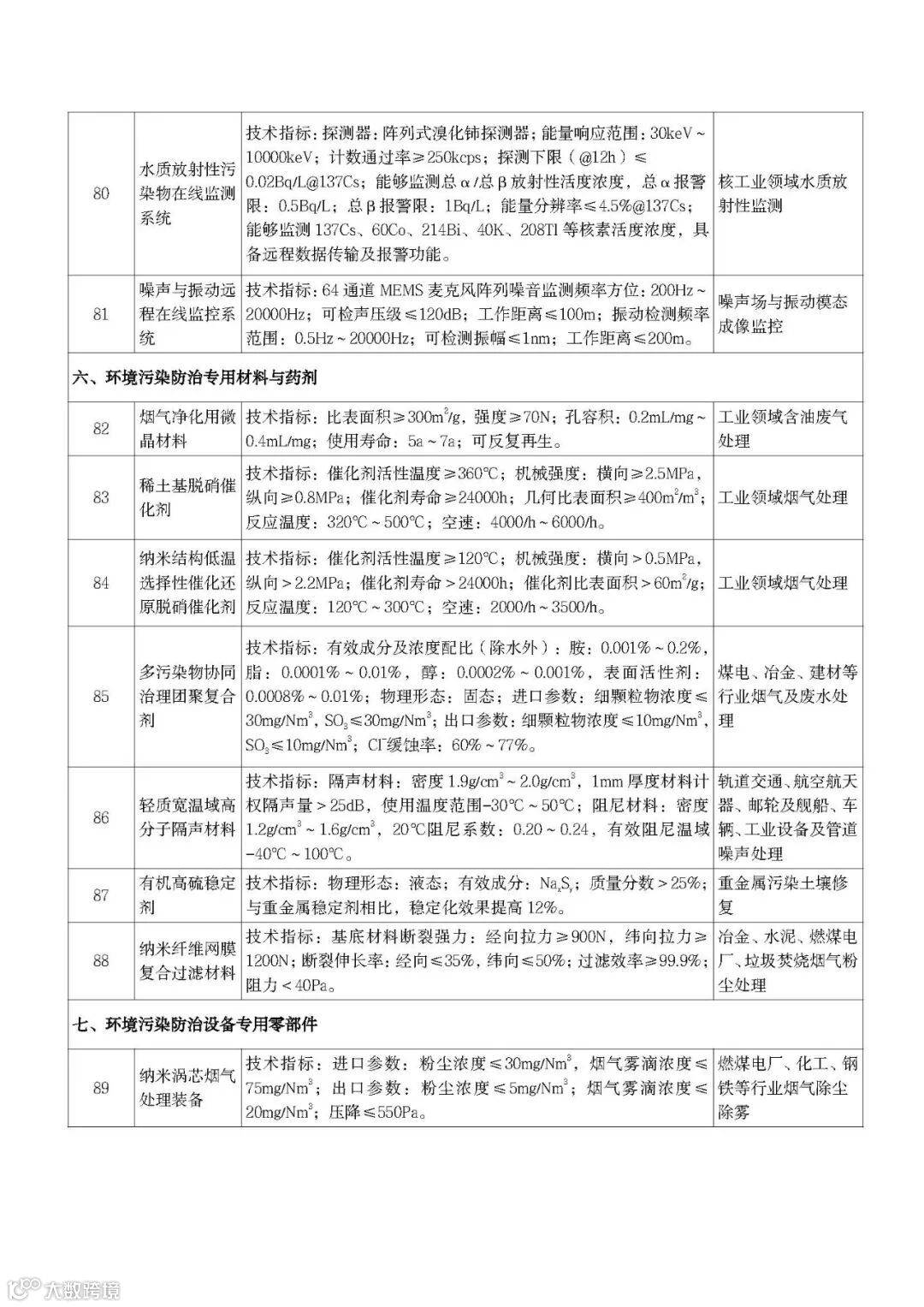
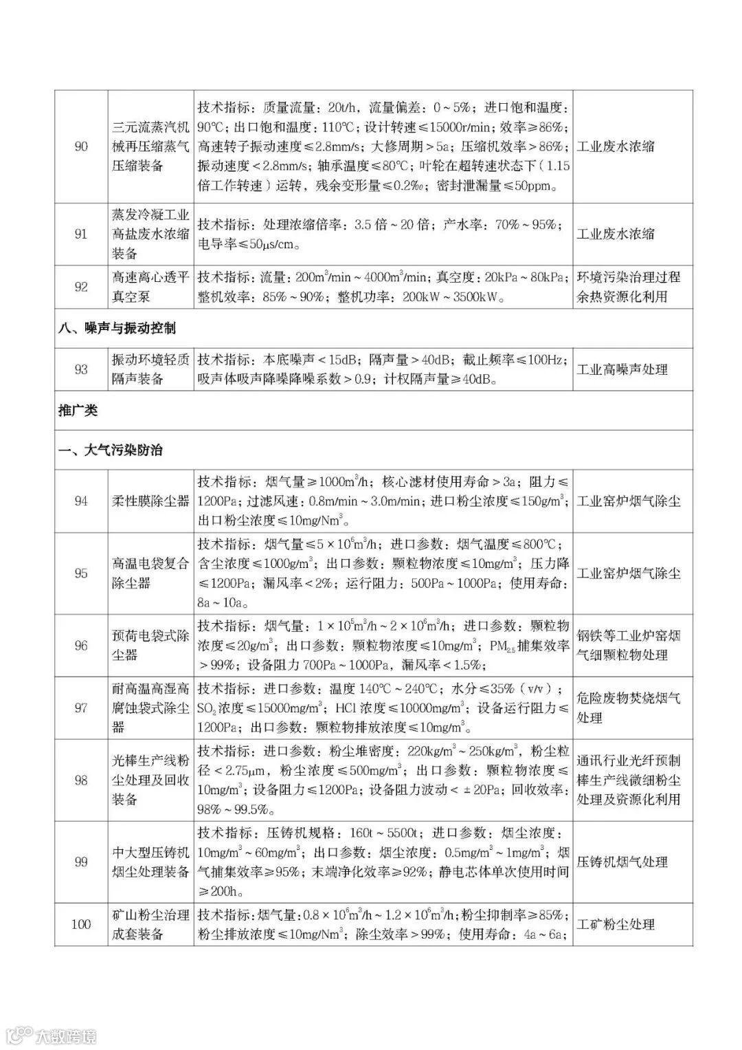
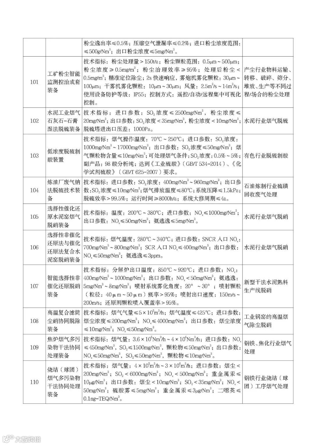
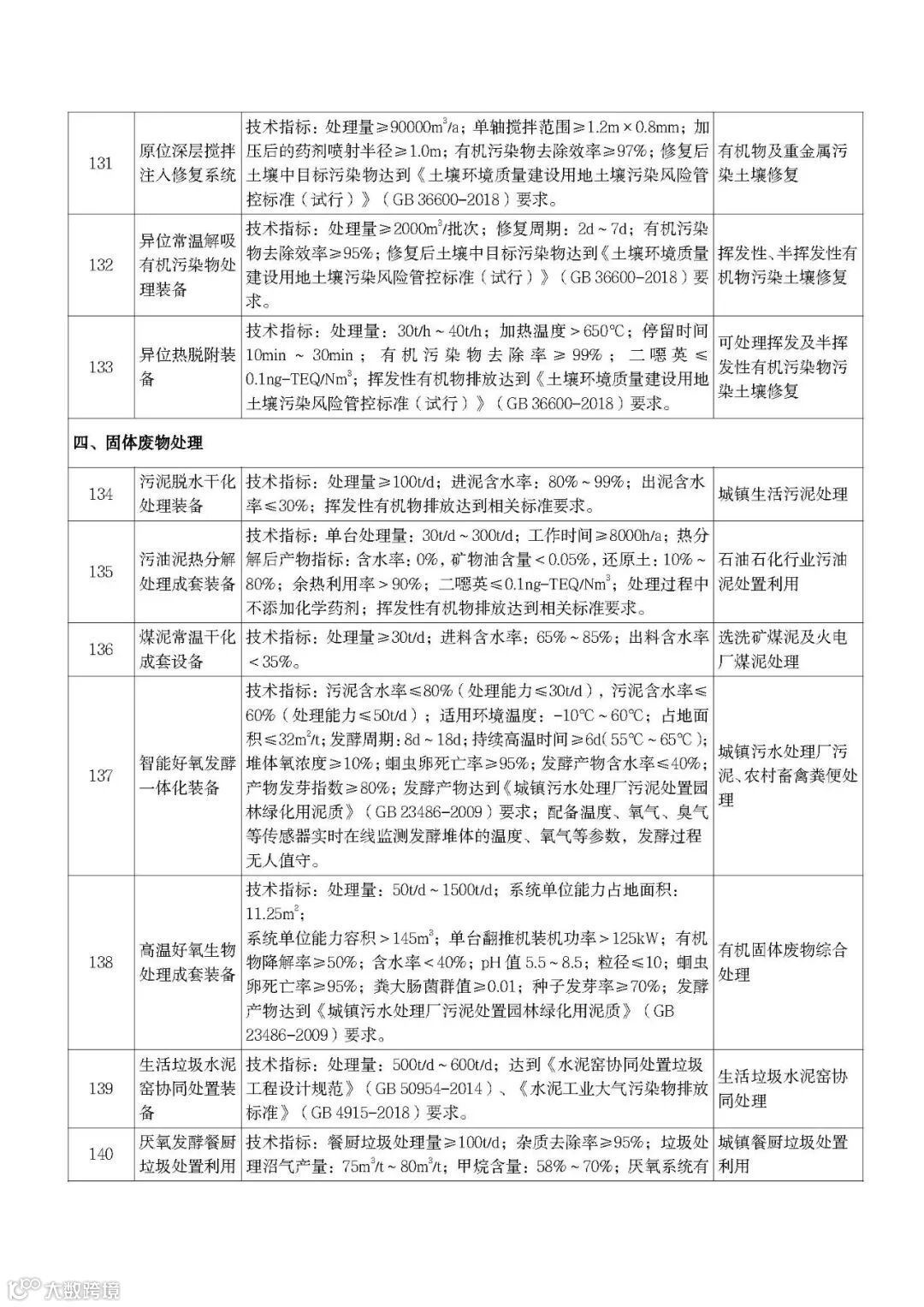
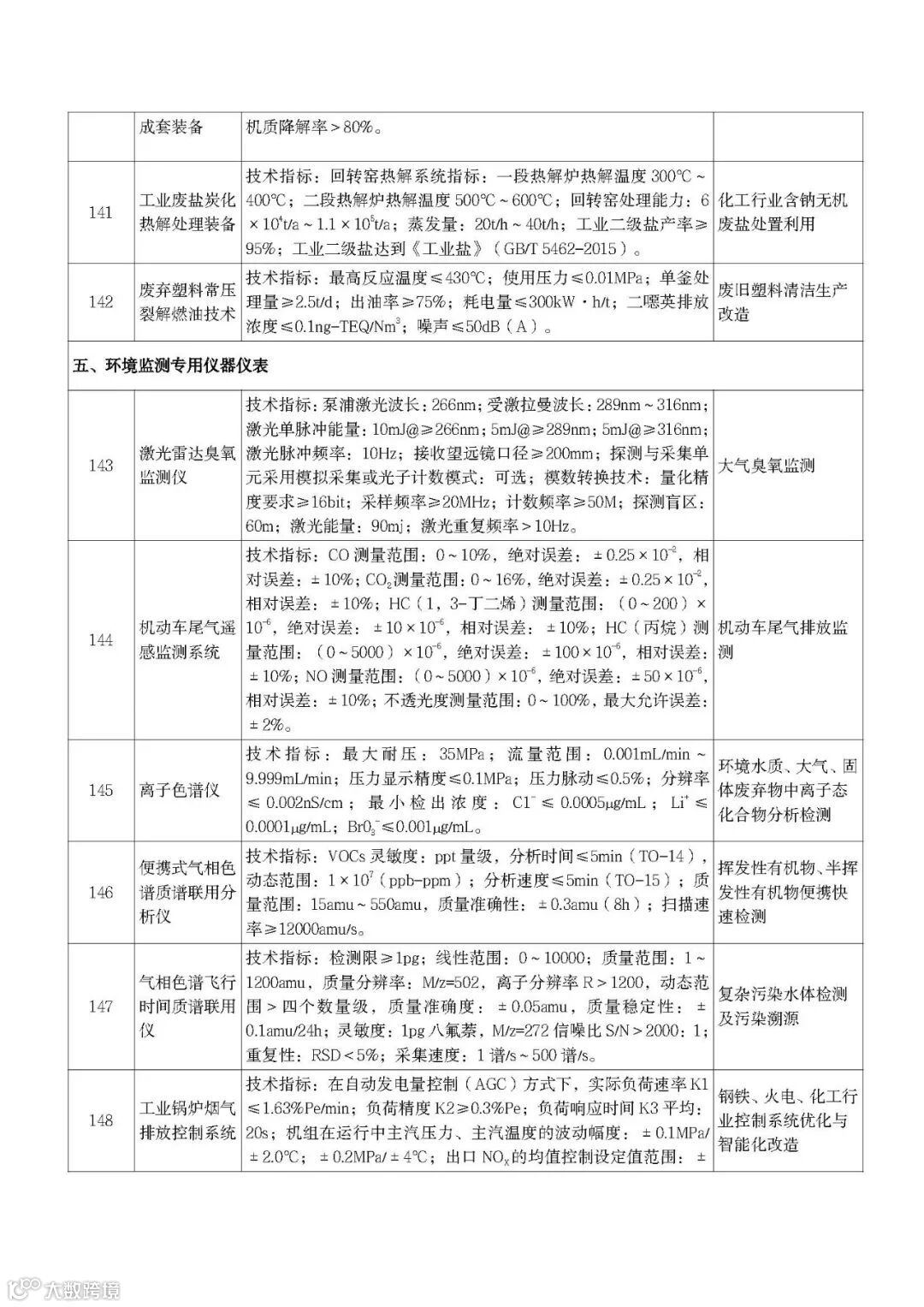
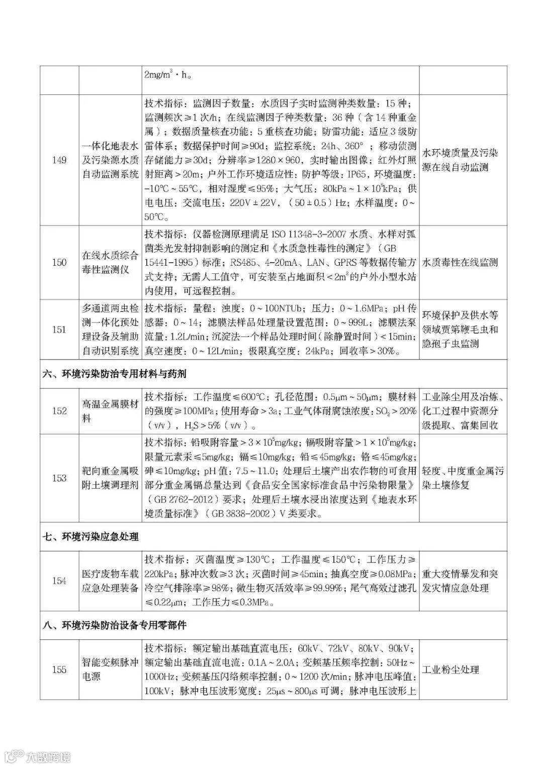
为加快先进环保装备研发和应用推广,提升环保装备制造业整体水平和供给质量,工业和信息化部、科学技术部、生态环境部联合制定了《国家鼓励发展的重大环保技术装备目录(2020年版)》。现予公告。
附件:国家鼓励发展的重大环保技术装备目录(2020年版).pdf
工业和信息化部
科学技术部
生态环境部
2020年12月25日




















中国绿色供应链联盟为加快先进环保装备研发和应用推广,提升环保装备制造业整体水平和供给质量,工业和信息化部、科学技术部、生态环境部联合制定了《国家鼓励发展的重大环保技术装备目录(2020年版)》。现予公告。
附件:国家鼓励发展的重大环保技术装备目录(2020年版).pdf
工业和信息化部
科学技术部
生态环境部
2020年12月25日



















