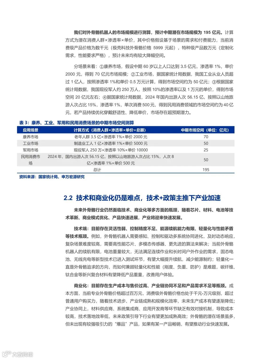
如获取完整报告,请联系小编13291227569,备注具身智能+姓名+企业名称+电话,即可通过。
2026中国具身智能产业年度颁奖盛典活动将于2026年3月11日举行。本届盛典以“AI智行·共启机器人新纪元”为主题,旨在梳理与表彰中国具身智能领域的年度突破性成果与标杆力量,汇聚产业核心、学术前沿与资本活水,共同勾勒“机器人走入千家万户、赋能千行百业”的宏伟蓝图。
请各意向参评单位及个人仔细阅读本次评选的申报要求,从“企业”、“产品”、“人物”三类中选择相应类别进行申报,并于 2025年12月31日24:00前 完成提交。


