再生金属
相关标准及归类监管要点
再生金属行业是金属行业的重要组成部分,与生产等量原生金属相比,使用再生金属,能够显著节能、节水,减少固体废物及二氧化硫的排放。随着目前资源和环境的双向压力,合理化使用再生金属,对金属工业资源节约、环境保护和节能减排具有显著的促进作用。
为了保证再生金属的顺利进口,又有效拦截固体废物于国门之外,近几年国家出台了一系列政策和标准,下面小编就结合国标,从海关监管层面为大家具体解读上述管理规定。
本期,先带您了解一下再生钢铁原料的相关标准及归类监管要点。
再生钢铁原料
再生铸造铝合金原料
再生黄铜原料
再生铜原料
国家标准
《再生钢铁原料》(GB/T 39733-2020)国家标准于2021年1月1日起正式实施。该标准定位是国家产品质量标准,它对推动再生钢铁原料资源的规范进口提供了重要的技术依据和标准支撑。
再生钢铁原料:回收料注1经过分类及加工处理,可以作为铁素资源直接入炉使用的炉料产品。(摘自GB/T 39733-2020)
注1:回收料指丧失原有利用价值或者虽未丧失利用价值但被抛弃或者放弃的钢铁制品或钢铁碎料。(摘自GB/T 39733-2020)
标准的适用范围
《再生钢铁原料》国家标准主要规定了术语和定义、分类、技术要求、检验方法、验收规则、运输和质量证明书等内容;范围包括炼铁、炼钢、铸造及铁合金冶炼时作为铁素炉料原料使用的再生钢铁原料。
新标准既适用于国内再生钢铁原料资源的加工及处理,也适用于国际符合标准要求的再生钢铁原料资源进口。
分类、牌号
《再生钢铁原料》国家标准强调分类及加工处理。
标准明确:通过不同的加工方式,按物理规格和化学成分将再生钢铁原料分为7个类别。即:重型、中型、小型、破碎型、包块型、合金钢、铸铁等7类再生钢铁原料。
再生钢铁原料的分类要求
按原料来源及质量特征将再生钢铁原料分为18个牌号,每个牌号对原料属性和典型实例都做了解释说明。
再生钢铁原料的类别与代号、牌号
再生钢铁原料典型照片
滑动查看更多
分类及加工处理工艺举例
再生钢铁原料是由回收料经拆解、分拣、剪切、破碎、打包等分类及加工处理得到的炉料产品,以下为拆解的一般工艺流程举例。
废五金电器拆解一般工艺流程图
废电机拆解一般工艺流程图
技术要求
1.贮存要求
再生钢铁原料应分类存放。
2.放射性污染物
放射性污染物控制应符合以下要求:
a)不应混有放射性物质。
b)原料(含包装物)的外照射贯穿辐射剂量率不超过所在地正常天然辐射本底值+0.25 µGy/h。
c)原料表面α、β放射性污染水平为:表面任何部分的 300 cm² 的最大检测水平的平均值α不超过0.04 Bq/cm²,β不超过 0.4 Bq/cm²。
3.爆炸性物品
再生钢铁原料中不应混有爆炸性物品。
4.危险废物
再生钢铁原料中应严格限制下列危险废物的混入:
a)《国家危险废物名录》中的废物;
b)依据 GB 5085.1~ GB 5085.6 鉴别标准进行鉴别,凡具有腐蚀性、毒性、易燃性、反应性等一种或一种以上危险特性的其他危险废物。
再生钢铁原料中危险废物的重量不应超过总重量的 0.01%。
5.夹杂物
再生钢铁原料外观应保持清洁,无明显废纸、废塑料、废纤维等夹杂物,夹杂物的要求应符合每一牌号的规定。
再生钢铁原料的夹杂物要求应符合下表的规定。
再生钢铁原料夹杂物要求
归类监管要点
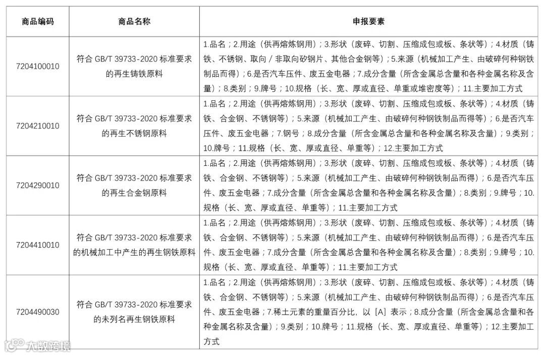
再生钢铁原料的商品编码分别为:7204100010、7204210010、7204290010、7204410010、7204490030。
再生钢铁原料的商品编码、监管要求、税率
再生钢铁原料的规范申报要求
Tips:废钢轨的归类
废钢轨为使用过的钢轨,进口前已切割成8~12米不等的钢轨段。该商品并非是“明显不能作为原物使用的金属货品”,不符合《税则》第十五类类注八(一)的规定,故不能按废碎料进行归类。根据归类总规则一,将其按钢轨归入税则号列7302.1000。
温馨提示
企业进口再生钢铁原料应提前了解国家有关法律法规和标准,按照《关于规范再生钢铁原料进口管理有关事项的公告》(公告2020年第78号)规定,符合再生钢铁原料国家标准的,不属于固体废物,可自由进口;不符合相关国家标准的,禁止进口。以再生钢铁原料名义进口固体废物的,按照《中华人民共和国固体废物污染环境防治法》等法律法规规定处置,构成犯罪行为的,依法追究刑事责任。
END
*本文转自天津海关12360热线
供稿单位:关税处、商品检验处、化矿金属材料检测中心
作者:穆雪梅、孙鑫、王斌、庞璐珉
审核:洪静、吴月波
编辑:杨宪宁


