随着生鲜、药等冷链需求的增加,冷链物流市场不断升温。为完善冷链物流网络、抓住行业发展机遇,洛阳市政府发文要将洛阳打造成全国重要的区域冷链物流枢纽、“一带一路”冷链物流重要节点城市。
1月29日,洛阳市冷链物流发展规划(2019—2023年)正式对外发布。规划从洛阳市冷链物流发展现状、机遇与挑战、战略定位和发展目标等方面都做了详细介绍。规划明确指出,以洛阳建设国家物流枢纽承载城市为契机,依托中原城市群副中心城市建设,构建以洛阳为中心、辐射豫西地区的1小时集疏圈,以“一中心六组团”为核心,以平顶山、三门峡、济源为重点,打造豫西北地区冷链物流集散中心。
| 发展目标:2023年,洛阳冷链物流市场规模超过600万吨
发展规划明确提出了洛阳未来5年冷链物流发展的目标:到2023年,基本建立“全链条、网络化、严标准、可追溯、新模式、高效率”的现代冷链物流体系,初步建成覆盖全市、辐射周边、连接全国、联通亚欧的区域性冷链物流枢纽,洛阳冷链物流发展水平位居中西部城市前列。
具体包括:洛阳冷链物流市场规模超过600万吨,冷库总库容达到80万立方米,冷藏车保有量超过1000辆,建成30个产地公共预冷库,新增智能生鲜柜1500个;培育3—5家以上具有区域影响力的冷链物流标杆企业,引进和培育15家第三方冷链物流企业,培育一批具有专业冷链物流服务能力、开展冷链交易的龙头企业,建成2—3个区域性冷链资源交易平台和生鲜电商交易平台,新增3—5家冷链物流专业园区;推动航空冷链、中欧班列冷链业务发展,冷链出口品类新增10种以上,引导4—6个知名农产品、食品品牌“走出去”,牡丹(芍药)鲜切花年出口2000万支以上。

| 空间布局:重点规划万邦农产品等冷链物流园区建设
布局冷链物流行业发展,洛阳还将有这些“大动作”。按照向城市周边迁移、向交通枢纽集聚和支撑产业发展的布局原则,洛阳将构建以枢纽为中心、大型物流园区为支撑、城乡分拨配送网络为基础的“一基地、多园区、全覆盖”的物流网络布局和“双走廊、三通道”的物流通道布局。
依托全国性重要交通枢纽建设和国家物流枢纽承载城市建设,规划建设孟津冷链物流基地,引入华夏易通洛阳冷链基地,规划空港冷链物流中心、洛阳市精致农产品集散中心;重点规划建设万邦农产品冷链物流园区、洛宁海升金果物流园区、宜阳军粮物流园区、华夏易通洛阳冷链物流基地等,提升完善宏进农产品物流园区、大张物流园区等,完善正大食品、偃师众品等企业冷链物流功能;重点布局偃师、孟津、新安、宜阳、伊川、洛宁、汝阳、嵩县、栾川和吉利区等县区冷链物流节点,建设面向终端的城乡网点,形成覆盖洛阳城乡的冷链物流分拨配送网络。



| 重点提升“五大行业”冷链物流发展水平
规划指出,重点提升果蔬、肉类、花卉、药品、乳制品等“五大行业”冷链物流发展水平。
在果蔬冷链物流方面,依托水果主产区,重点推进洛宁海升苹果物流园二期建设;依托豫西山珍特色农产品批发市场,建设山区特色果蔬冷链物流园区;依托新安五方池保鲜物流园,扩大辣椒等蔬菜冷链仓储业务规模,探索冷链流通加工业务。到2023年,建成1000立方米以上的产地预冷库10座,打造20个特色生鲜农产品产地预冷示范基地;培育2—4家农产品跨境贸易试点企业,建设5—10个生鲜品直供示范基地。

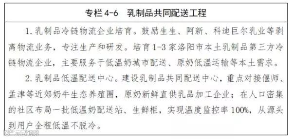
在肉品冷链物流方面,鼓励念想食品、正大食品、众品食品等企业进一步完善低温加工配送中心,实现肉类养殖基地直供集中屠宰,低温加工分割后向区县分拨;鼓励河南华夏易通物流公司等先进城配企业实施肉品共同配送工程。


在花卉冷链物流方面,建设特色花卉冷链物流基地,打造一批冷链储运、物流配送、农超对接、出口外销和网上销售等一体化冷链物流基地。推广电子拍卖等新型交易方式,引导产销衔接,降低流通成本,建设中国最知名的牡丹市场物流集散中心。在洛阳市老城区、洛龙区、城郊部分乡村建设以牡丹(芍药)冷藏加工、观赏销售为主要功能的物流基地;利用丘陵旱地资源和坡地,在孟津、偃师、栾川部分乡村建设远郊牡丹(芍药)鲜切花冷链物流基地,在嵩县等部分乡村探索建设玫瑰、香水百合、薰衣草等花卉种植及鲜切花冷链物流基地。2023年,在洛阳市建设5个特色花卉冷链物流基地;初步建立洛阳鲜切花冷链物流技术地方标准,培育专业花卉物流企业1—2家。

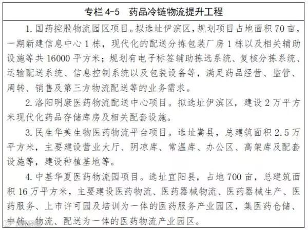
在药品冷链物流行业,鼓励恩济药业、国药控股、华润医药、民生药业等大型医药冷链流通企业在城市周边建设医药冷链物流中心,打造集中转、仓储、运输、加工、配送、结算于一体的医药供应链服务体系,到2023年建设3—5家专业的医药冷链物流中心。

在乳制品冷链物流方面,到2023年,在城乡人口密集的重点社区新建50个低温奶智能配送站,新建智能生鲜柜500个。

来源:大河报·大河财立方记者 陶纪燕
冷链活动推荐
2019年5月冷链物流企业赴欧洲(德国-荷兰-比利时-法国)商务考察团
出访时间:2019年5月3日—5月12日
出访时间:2019年5月12日—5月17日
2019第四届中国郑州冷链物流展览会
展出时间:2019年4月01日-4月03日
2019第七届上海国际生鲜配送及冷冻冷链冷库技术设备展览会
展出时间:2019年6月4日至6日
有意参加的企业请及时联系
咨询联系人:梁寒 13520533718

