冷链物流是保障流通过程中食品安全的有效方式。随着国家政策扶持力度逐年加大,冷链物流行业发展进入快速阶段。2020年,新冠疫情暴发,冷链物流被大众熟知的同时也存在很多误解,导致本就基础薄弱、短板较多的冷链物流行业面临新的风险和挑战。农业农村部表示,农业农村部将进一步扩大农产品仓储保鲜冷链设施建设工程覆盖范围,协调加大用地用电投入等政策支持力度,争取将更多类型的保鲜储藏设施设备纳入农机购置补贴范围。同时,推动农产品冷链物流信息化建设,健全完善农产品仓储保鲜冷链信息系统,加强产地农产品信息采集和服务。
本文核心数据:农产品冷链物流行业的政策重点内容解读,国家层面有关农产品冷链物流强制标准规范解读,中国各省份农产品冷链物流政策汇总及解读,中国各省份农产品冷链物流发展目标,浙江省冷链物流主要发展指标现状及三年行动目标
1、政策历程图
冷链物流是保障流通过程中食品安全的有效方式。随着国家政策扶持力度逐年加大,冷链物流行业发展进入快速阶段。根据我国国民经济“八五”计划至“十四五”规划,国家对农产品冷链物流行业的支持政策经历了从“积极引进”到“大力发展”再到“加强建设”的变化。

2、国家层面政策汇总及解读
——国家层面农产品冷链物流行业政策汇总
2010年6月,国家发改委发布《农产品冷链物流发展规划》,《规划》的出台吹响了冷链物流大举发展的号角。在政策的推动之下,我国的农产品冷链物流开始进入人们的视角,逐渐被众多物流公司所接受。近几年,国家相关部门一直在积极研究和出台相关鼓励性政策,促进农产品冷链物流发展。



——农产品冷链物流:首个强制国家标准规范解读
GB 31605-2020《食品安全国家标准食品冷链物流卫生规范》是由国家食品安全风险评估中心、中物联冷链委等共同起草,历时3年编制完成的首个食品冷链物流强制性标准。
该标准由国家卫生健康委员会、市场监督管理总局于2020年9月11日联合发布并将于2021年3月11日正式实施,其中对食品冷链物流的范围、基本要求、运输工具、运输、交接过程、配送温度、储存条件、追溯及召回等各方面进行了严格且明确的规定和要求。另外,还明确了该标准的适用范围,主要适用于各类食品出厂后到销售前需要温度控制的物流过程。规范的发布有利于促进整体行业良性竞争,推动行业内企业高质量发展。

——国家层面农产品冷链物流行业发展目标解读
2021年8月,商务部等9部门联合印发《商贸物流高质量发展专项行动计划(2021-2025年)》(商流通函〔2021〕397号),在全国范围内部署实施专项行动。
《计划》提出了优化商贸物流网络布局、建设城乡高效配送体系、促进区域商贸物流一体化、提升商贸物流标准化水平、发展商贸物流新业态新模式、加快推进冷链物流发展、培育商贸物流骨干企业等12项重点任务。

3、各省市层面的政策汇总及解读
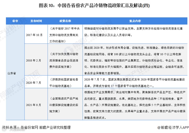
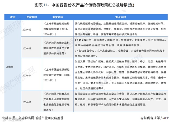
——31省市农产品冷链物流行业政策汇总
目前,我国生鲜产量与供给能力整体呈现出东密西疏的格局,同时大中型城市群生产能力不足。西部地域由于耕地条件不足、地域辽阔物流设施不足等特点,生鲜生产能力较弱。供给不平衡就使得生鲜的流通价值大大提高,例如华北除河北外无较大的生鲜产区,因此形成了很大的输入型消费空间。这就促进各地发布了推动农产品冷链物流建设的支持性政策,政策内容均落实了“安全高效发展农产品冷链物流产业”的主旨:





——31省市农产品冷链物流行业发展目标解读
“十四五”期间,我国主要省份提出了农产品冷链物流行业的发展目标。其中,江苏省提出了“十四五”期间各阶段农村物流达标县(含示范县)覆盖率和县级农村物流服务中心覆盖率,浙江省提出2020年底计划冷库容量超过1530万立方米,冷藏运输车达到5300辆。此外,山东、上海和广东虽未具体冷链发展规模目标,但也提出了农产品冷链物流相关的政策建设目标或规划:

以浙江省为例,根据浙江省发改委在2020年11月公布的《浙江省冷链物流创新发展三年行动计划(2020-2022年)》中提出,预计2022年浙江省冷链物流综合流通率大幅提高,其中果蔬、肉类、水产品等的综合冷链流通率分别提高到25%、40%和55%以上。农产品冷链流通率的提升将拉动冷链设备需求增长,有效促进冷链行业的长期发展。

以上数据参考前瞻产业研究院《中国农产品冷链物流行业市场前瞻与投资战略规划分析报告》,同时前瞻产业研究院还提供产业大数据、产业研究、产业链咨询、产业图谱、产业规划、园区规划、产业招商引资、IPO募投可研、招股说明书撰写等解决方案。
(文章来源:前瞻产业研究院)

诚邀相关单位入会
中国食品工业协会食品物流专业委员会是在国家民政部注册登记的全国性食品流通行业管理组织,成立于2005年1月,近年来我国食品物流、冷链物流行业将迎来良好的发展机遇,为更好地推动食品物流、食品冷链行业创新发展,增强行业凝聚力,维护广大会员及食品物流产业相关企业的合法权益,加强协会在行业的代表性作用,我会诚挚邀请吸收一批在食品物流、食品冷链、装备制造、信息服务领域的企业,及有关科研院所机构和个人加入协会,以期共同为行业健康有序发展建言献策。入会或加入食品冷链群请联系:梁寒13520533718(微信同号)

加入冷链行业群请加微信

