今天收录的快捷键,乍看好像很多不太容易记的样子,但其实,只要您平时用软件的时候,把微信调出来,对照着用个两三遍,不出一周时间你就离不开这些快捷键啦!虽然说是金蝶软件的常用快捷键,但其实有些按钮是通用的,不管是在制作EXCEL表格时,还是使用金蝶软件时,有些快捷键照样好用!您不妨试试!




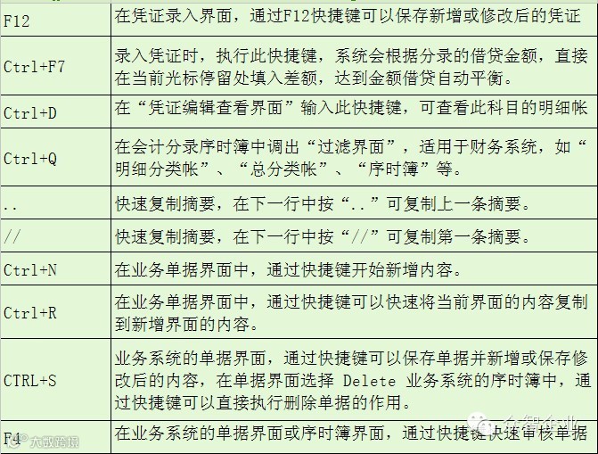
为了让大家看得更清楚,将上面图片内容整理成文字,如下:
【Enter】在凭证或业务界面一般输入框中,回车使光标后跳一个
【hift+Enter】此组合键执行与Enter相反的顺序
【Tab】在凭证或业务界面执行此快捷键,使光标从当前输入框后跳一个
【Shift+Tab】此组合键执行与Tab相反的顺序。
【F5】刷新凭证、序时簿界面,获得最新数据。
【Ctrl+P】打印相关内容。凭证和单据在保存后才可以打印。
【F7/Insert】在凭证和业务单据编制界面,通过F7快捷键可调出“基础资料查看”界面,选择需要的资料;推荐使用Insert键,其易用性更好。
【-(减号键)】在凭证录入界面,快捷键可使输入的金额在正负间切换。
【空格键】在凭证录入界面,快捷键可转换金额的借贷方向。
【F4】在凭证录入界面,通过F4快捷键可快速新增一张凭证。
【F11】在凭证录入界面,通过F11快捷键可以调出计算器,计算结果可以用空格键回填到数字输入框。
【F12】在凭证录入界面,通过F12快捷键可以保存新增或修改后的凭证。
【Ctrl+F7】录入凭证时,执行此快捷键,系统会根据分录的借贷金额,直接在当前光标停留处填入差额,达到金额借贷自动平衡。
【Ctrl+D】在“凭证编辑查看界面”输入此快捷键,可查看此科目的明细帐。
【Ctrl+Q】在会计分录序时簿中调出“过滤界面”,适用于财务系统,如“明细分类帐”、“总分类帐”、“序时簿”等。
【.. 】 快速复制摘要,在下一行中按“..”可复制上一条摘要。
【// 】 快速复制摘要,在下一行中按“//”可复制第一条摘要。
【Ctrl+N】在业务单据界面中,通过快捷键开始新增内容。
【Ctrl+R】在业务单据界面中,通过快捷键可以快速将当前界面的内容复制到新增界面的内容。
【CTRL+S】业务系统的单据界面,通过快捷键可以保存单据并新增或保存修改后的内容,在单据界面选择 Delete 业务系统的序时簿中,通过快捷键可以直接执行删除单据的作用。
【F4】在业务系统的单据界面或序时簿界面,通过快捷键快速审核单据。
【F8】在业务单据界面,通过快捷键可以调出“计算器”,计算结果可以用空格键回填到数字输入框。
【Ctrl+ →】在业务系统的单据表格中,光标跳转到右面一个单元格。在界面最后单元格中执行不产生动作。
【Ctrl+ ←】在业务系统的单据表格中,光标跳转到左面一个单元格。在界面最后单元格中执行不产生动作。
【Shift+Delete】在业务系统的单据编辑界面,此快捷键可以删除当前行。
【Shift+F4】业务系统中,在单据和序时簿中通过快捷键可以对已审核单据进行反审核
【F7/Insert】在凭证和业务单据编制界面,通过快捷键可调出“基础资料查看”界面,选择需要的资料,推荐使用Insert键,其 易用性更好。
【Shift+Insert】在业务单据编辑界面中,通过快捷键可快速在当前行上面插入一行。
【CTR+H】成批审核——先在凭证查询中,“凭证查询”→“全部、全部”,选文件菜单中的“成批审核”功能或按“CTR+H” 即可
【CTR+V】成批销章——先在凭证查询中,“凭证查询”→“全部、全部”,选文件菜单中的“成批销章”功能或按“CTR+V” 即可
【CTR+F11】凭证反过帐
【CTR+F12】期末反结帐
【CTR+F9】出纳反扎帐
【F11】计算器
【F12】回填计算器金额

关于我们
众智企业成立于2006年8月,金蝶软件宁德地区唯一授权服务中心;为企业提供财务软件、进销存软件、生产管理与成本核算等企业ERP信息化系统的建设实施、售后服务等全方位服务!
■ 金蝶软件宁德地区唯一授权服务热线:400-100-2525
■ 地址:宁德市东侨开发区金城花园4栋5-6层(沃尔玛正对面)

