












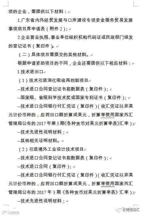
关于转发《广东省内外经贸发展与口岸建设专项资金服务贸易发展事项项目库申报指南》的通知
请东莞企业查收以上通知,谢谢。
以上转载分享,一切以东莞市商务局发布为准
感谢您的关注,后续内容更精彩第一时间发给您!
长按下面二维码
添加【东莞德商汇】微信公众号

精彩内容推荐:点击蓝色字打开
7月16【德健途·东莞第19次徒步】穿越梧桐大梅沙40公里811拉练
7月9日【德健途·东莞第18次和深圳第119次徒步】文博宫鸡公山24公里
户外运动越野跑步双肩包男骑行徒步登山防水包贴身透气超轻背包女
运动腰包男女隐形多功能户外登山骑行跑步包防水贴身防盗手机小包
户外运动背包骑行徒步双肩包旅游登山防水超轻透气迷你小背包男女



欢迎所有各界人士来咨询商品联系东莞分会秘书处:
一、 姚先生 联系电话:159-8990-4089
二、潘先生 联系电话:137-2820-2200
三、沈先生 联系电话:136-2264-5325


