远光商旅提醒广大旅客:出行前请密切关注台风预警信息及行程提醒通知,及时做好行程调整,提前防范风险。
台风“苏拉”即将登陆!今日20时起,进出广东省列车全部停运
9月1日8时,超强台风“苏拉”中心位于香港东偏南方大约235公里的南海东北部海面上,中心附近最大风力有16级(55米/秒)。预计,“苏拉”将以每小时10-15公里的速度向西偏北方向移动,强度变化不大,将于9月1日夜间到2日上午在广东惠东到台山一带沿海登陆(强台风级,45~50米/秒14~15级),也不完全排除在广东中部近岸海面向西偏南方向移动的可能。

(来源:中央气象台)
进出广东省列车全部停运
今年第9号台风“苏拉”将登陆广东,对全省铁路运输造成巨大影响。为确保铁路运输安全,铁路部门决定9月1日20时至9月2日18时,对进出广东省列车全部停运。由此给广大旅客出行带来不便,敬请谅解。
此前信息-广东部分铁路列车停运
8月31日16时后途经杭深线(广东段汕尾以东)、梅汕线、漳龙线列车停运;
9月1日杭深线(广东段)、京港高铁(广东段)、梅汕线、莞惠城际列车、漳龙线全天停运;
9月1日7时后京九线,16时后广深城际、广深港高铁、穗深城际、广深普速线列车停运;
9月2至3日杭深线(广东段)、梅汕线、京港高铁(广东段)、莞惠城际、广深城际、广深港高铁、穗深城际、广珠城际、深湛线、佛肇城际、京九线、漳龙线、广深普速线列车全天停运。
9月4日深湛线列车全部停运,广珠城际15时前列车停运。
铁路部门温馨提示
1、关于旅客退票方面。购买了停运列车车票的旅客,可自车票发站乘车日期起的30日内(含当日),在车站人工窗口、12306网站(12306手机APP)办理全额退票手续,退票均不收取退票手续费。现金支付、已经打印报销凭证的旅客自退票之日起180天内(含当日),持购票时使用的有效身份证件原件至铁路车站窗口交回报销凭证,领取票款。请广大旅客不要短时间内集中到各大火车站窗口办理退票,以免火车站人员高度聚集。
2、关于信息接收方面。请广大旅客朋友购票时提交乘车人准确手机号码,并保持通信畅通,以便及时接收铁路出行服务信息,合理安排行程。
3、关于信息查询方面。停运列车及恢复开行时间等信息,也可登录中国铁路12306网站(12306手机APP)查看信息,或致电铁路客服热线020-12306咨询。
(来源:央视新闻)
深圳宝安机场自9月1日12时起暂停所有进出港航班运行
受台风“苏拉”影响,深圳宝安机场自9月1日12时起暂停所有进出港航班运行,恢复运行时间将根据台风动态和影响情况而定。

(来源:深圳宝安机场)
东方航空发布出行提示

(来源:中国东方航空)
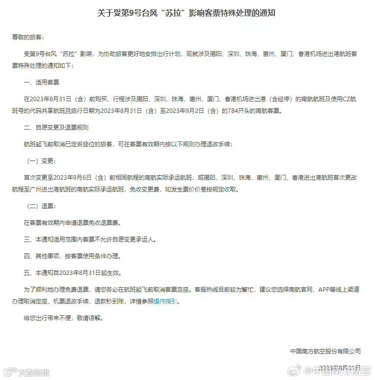
南方航空发布出行提示
中国南方航空温馨提醒旅客留意航班变动情况及短信通知。您可登录南航官网、南航手机APP、微信公众号、微信小程序,或致电南航客服热线95539查询航班动态,如遇航班延误或取消,也可通过上述渠道免费办理机票退票或改期。客服热线话务繁忙时,建议优先选择网上渠道办理机票退改,以节省您的宝贵时间。

(来源:南方航空)
深圳航空发布出行提示
由于部分航班可能受影响,请您关注短信提醒,或通过深圳航空微信小程序、App、官网等及时了解您的航班动态。小深酱建议您提前做好出行安排,以免耽误自己的行程哦!
深航温馨提醒:
1. 如需变更行程,您可使用深圳航空小程序、公众号、App、官网,线上自助办理退改,更方便快捷。
2. 您也可以拨打深航官方客服热线95361办理票务。如遇话务繁忙,建议您优先通过网上自助渠道办理,或错峰拨打,以节省您的宝贵时间。
(来源:深圳航空)
海南航空发布出行提示

受台风“苏拉”的影响,8月31日(星期四)部分航班停航及9月1日(星期五)全天停航,请密切留意相关信息,以及提前规划好出行方式。
8月31日(星期四)航班情况如下:

9月1日(星期五)取消香港机场航线和香港市区航线所有航班。
(来源:广州发布)
香洲港、九洲客运港发布停航消息
由于台风影响,今日以下航班停航:18:30香洲港-桂山,21:00桂山-香洲。
8月31日-9月2日香洲港、横琴、广州南沙港、澳门、蛇口往返海岛航班全部停航。复航时间另行通知。
受台风“苏拉”影响,珠海九洲客运港航班调整如下:
九洲港至香港市区:8月31日18:00(含)起停航;
九洲港至深圳机场码头:8月31日18:20(含)起停航;
海上看港珠澳大桥:8月31日14:10(含)起停航;
九洲船说·相约大海:8月31日停航;
九洲港至三角岛:8月31日停航。
9月1日所有航班停航,9月2日所有航班待定。
中山往返香港部分客轮航班停航
8月31日,中港客运发布公告称,受台风“苏拉”影响,根据中山市三防指挥部要求,2023年8月31日中山至香港12:00及之后航班取消,香港至中山14:00及之后航班取消;9月1日所有航班取消。
(来源:民航资源网)

