先来了解一下行李携带注意事项 吧!
*以上信息仅供参考,具体请以机场实际执行为准。
一、提前把“三超“行李办理好托运
“三超”行李是指乘坐航班旅客随身携带
进入客舱的超大、超重、超件行李。
为维护航空安全运行秩序,最大程度保障大家的切身利益,请提前把“三超”行李办理好托运哦。客舱行李架空间有限,不然到了登机口会按要求被重新安排安检和托运,不但可能会因此导致航班延误,行李更有可能无法与您同机抵达。
*以上信息仅供参考,具体请以机场实际执行为准。
二、随身携带/托运行李额度
01#
随身携带行李限额
02#
托运行李免费额度
*以上信息仅供参考,具体请以机场实际执行为准。
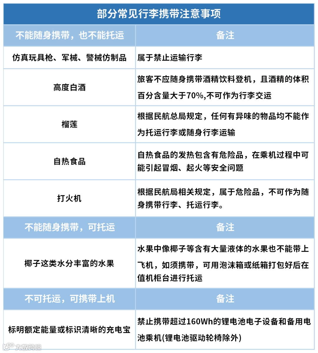
三、常见行李的运输注意事项
携带手机电脑充电宝等电子产品乘机时,应注意什么?
·············
·············
·············
·············
旅客携带液体物品乘机时应注意什么?
·············
·············
·············
·············
*以上信息仅供参考,具体请以机场实际执行为准。
四、特殊行李的运输注意事项
承运易损的、有限制运输要求的行李 要采用特殊的规则,须符合包装、数量、运输条件、收费规则等限制条件方可收运。
部分特殊行李的运输注意事项如下:
*以上信息仅供参考,具体请以机场实际执行为准。
整理来源:南方航空

