各县(市)区、开发区科技主管部门,各有关单位:
根据《合肥市促进经济发展若干政策》(合政办〔2023〕7号)和《合肥市新技术新产品新模式认定及推广实施方案(试行)》(合科创委办〔2022〕16号)等文件精神,市科技局决定组织开展2023年合肥市第二批新技术新产品新模式备案申报工作。现将有关事项通知如下:
一、认定条件
合肥市“三新”产品是指在合肥市研发、生产,经过创新,主要技术指标国内领先、国际先进或能够替代进口保障供应链安全,产权明晰,质量可靠,市场前景较好的产品。申请合肥市“三新”产品应具备以下条件:
1.申请单位注册在合肥市内,具备相应的生产、设计、关键部件制造、组装、软件系统集成能力,近三年未发生重大安全和环保事故;
2.申请单位及产品符合合肥市重点产业发展方向;
3.申请单位拥有申请产品的自主知识产权,或依法取得知识产权的使用权,无知识产权纠纷;
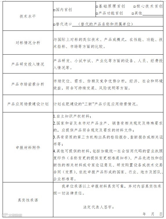
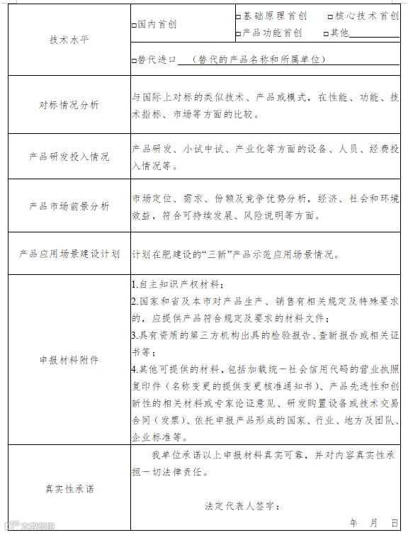
4.申请产品具备首创性(主要包括基础原理首创、核心技术首创、产品功能首创三类)或可替代进口,质量可靠,相关技术指标在类似技术、产品、模式中达到国内领先水平及以上;
5.申请产品符合国家和省、市对产品生产、销售的相关规定及特殊要求,具备较好的经济效益,市场前景较好。
6.已纳入《合肥市“三新”产品推广应用目录》中的产品不再纳入本次申报。
二、申报材料
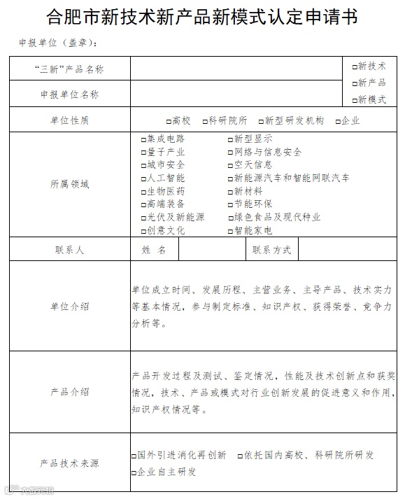
1.《合肥市新技术新产品新模式认定申请书》;
2.自主知识产权相关材料;
3.国家和省及本市对产品生产、销售有相关规定及特殊要求的,应提供产品符合规定及要求的材料文件;
4.具有资质的第三方机构出具的检验报告、查新报告或相关证书等;
5.其他可提供的材料,包括加载统一社会信用代码的营业执照复印件(名称变更的提供变更核准通知书)、产品先进性和创新性的相关材料或专家论证意见、研发购置设备或技术交易合同(发票)、依托申报产品形成的国家、行业、地方及团体、企业标准等。
三、申报流程
1.申报单位将相关纸质申报材料一式2份装订成册,提交至所在县(市)区、开发区科技主管部门(以下简称县区科技部门)。
2.县区科技部门负责对辖区内申请单位报送的申请材料组织开展材料初审和实地核查,符合条件的,填写《合肥市新技术新产品新模式推荐汇总表》(附件2),书面推荐到市科技局。
3.市科技局委托第三方机构,依据本办法对县区科技部门初审后的申请材料进行合规性审查和评审,形成评审意见。经研究及公示无异议,并报中共合肥市委科技创新委员会同意后,纳入《合肥市“三新”产品推广应用目录》。
四、有关要求
1.本次认定申报县区科技部门推荐截止时间:2023年9月15日。
2.本次仅开展合肥市新技术新产品新模式认定工作,相关政策奖补另行组织申报。
联系人:朱云青、胡春娇 电 话:0551-63537767
2023年8月30日
附件:
1.合肥市新技术新产品新模式认定申请书
2.合肥市新技术新产品新模式推荐汇总表
3.中共合肥市委科技创新委员会关于印发合肥市新技术新产品新模式认定及推广实施方案(试行)的通知
附件1
合肥市新技术新产品新模式认定申请书
项目名称:
申报单位:
联 系 人:
联系电话:
联系邮箱:
合肥市科学技术局
年 月


附件2

附件3
合科创委办〔2022〕16号
中共合肥市委科技创新委员会办公室
关于印发合肥市新技术新产品新模式认定及推广实施方案(试行)的通知
各县(市)、区人民政府,市政府各部门、各直属机构:
《合肥市新技术新产品新模式认定及推广实施方案(试行)》已经2022年9月27日中共合肥市委科技创新委员会第14次工作会议审议通过,现印发给你们,请认真贯彻执行。
2022年11月18日
合肥市新技术新产品新模式认定及推广实施方案(试行)
为加快实现高水平科技自立自强,促进关键技术领域国际、国内创新产品研发和产业化,推动科技成果转化形成的合肥市“新技术新产品新模式”(以下简称“三新”产品)、“首台套重大技术装备、首批次新材料和首版次软件”(以下简称“三首”产品)就地应用,现制定如下实施方案。
一、总体要求
贯彻落实《中华人民共和国科学技术进步法(2021年修订)》、《安徽省深化科技创新体制机制改革加快科技成果转化应用体系建设行动方案》(皖政〔2022〕64号)、《合肥市进一步促进科技成果转化若干措施(试行)》(合政〔2022〕68号)等法律法规和文件精神,坚持有为政府和有效市场相结合,坚持以需求为牵引、产业化为目的、企业为主体,推动开展新技术、新产品、新模式应用试验,为新技术、新产品应用创造条件。
二、主要目标
紧紧围绕促进科技成果“三就地”目标,通过“揭榜挂帅”“定向委托”等方式,开展关键核心技术攻关,催生一批国际、国内首创或替代进口的“三新”产品,常态化开展“双需”对接活动,为技术找场景,为场景找市场,力争每年认定“三新”产品100项左右,新增不少于100个“三新”产品应用场景,加快构建全域场景创新之城,努力把科技创新“关键变量”转化为高质量发展“最大增量”。
三、加强“三新”产品认定管理
市科技局负责“三新”产品的认定管理工作,每年不定期认定,认定工作遵循公开、公平、公正、科学的原则。
(一)认定条件。合肥市“三新”产品是指在合肥市研发、生产,经过创新,主要技术指标国内领先、国际先进或能够替代进口保障供应链安全,产权明晰,质量可靠,市场前景较好的产品。申请合肥市“三新”产品应具备以下条件:
1.申请单位注册在合肥市内,具备相应的生产、设计、关键部件制造、组装、软件系统集成能力,近三年未发生重大安全和环保事故;
2.申请单位及产品符合合肥市重点产业发展方向;
3.申请单位拥有申请产品的自主知识产权,或依法取得知识产权的使用权,无知识产权纠纷;
4.申请产品具备首创性(主要包括基础原理首创、核心技术首创、产品功能首创三类)或可替代进口,质量可靠,相关技术指标在类似技术、产品、模式中达到国内领先水平及以上;
5.申请产品符合国家和省、市对产品生产、销售的相关规定及特殊要求,具备较好的经济效益,市场前景较好。
(二)申报材料。申请合肥市“三新”产品需提供以下材料:
1.《合肥市新技术新产品新模式认定申请书》;
2.自主知识产权相关材料;
3.国家和省及本市对产品生产、销售有相关规定及特殊要求的,应提供产品符合规定及要求的材料文件;
4.具有资质的第三方机构出具的检验报告、查新报告或相关证书等;
5.其他可提供的材料,包括加载统一社会信用代码的营业执照复印件(名称变更的提供变更核准通知书)、产品先进性和创新性的相关材料或专家论证意见、研发购置设备或技术交易合同(发票)、依托申报产品形成的国家、行业、地方及团体、企业标准等。
(三)申请及认定程序。申请合肥市“三新”产品具体程序如下:
1.通知。市科技局在官网(http://kjj.hefei.gov.cn/index.html)发布申报通知;
2.申报。申请单位根据通知要求提交相关申报材料或直接报送纸质材料;
3.初审。县(市)区、开发区科技主管部门(以下简称县区科技部门)负责对辖区内申请单位提交或报送的申请材料组织开展材料初审和实地核查,并将书面初审意见及申请材料一并报送到市科技局;
4.评审。市科技局委托第三方机构,依据本办法对县区科技部门初审后的申请材料进行合规性审查和评审,形成评审意见;
5.公布。市科技局对第三方机构评审意见进行审核,经研究及公示无异议,并报中共合肥市委科技创新委员会同意后,纳入《合肥市“三新”产品推广应用目录》。
(四)目录管理。经认定的产品列入《合肥市“三新”产品推广应用目录》,向社会公布,并予以推广应用。有下列情况之一的,经核实后取消其认定资格,并向社会公告。被取消资格的单位,2年内不再受理其认定申请:
1.在申请认定过程中提供虚假信息的;
2.有效期内出现重大安全生产事故、环境保护事故,产品试用或使用中反映有重大质量缺陷的;
3.有违反相关规定或有违法行为的。
四、支持“三新”、“三首”产品推广应用
(一)支持首采首购。支持在工程建设、政府采购领域选用“三新”、“三首”产品,在以评定分离方式确定中标人的招投标活动中,引导市场主体积极主动使用“三新”、“三首”产品;支持国有企事业单位率先应用“三新”、“三首”产品。(责任单位:市公管局、市重点局、市国资委、市财政局)
(二)支持政府采购。依据《合肥市进一步促进科技成果转化若干措施(试行)》,采购人或者采购代理机构应当合理设置首创性、先进性等评价因素,不得以规模、成立年限、市场业绩等为由限制“三新”、“三首”产品参与投标的资格,鼓励采购人优先采购“三新”、“三首”产品。采购人在政府采购活动中,需要采购“三新”、“三首”产品的,符合相关规定的,可采用单一来源采购方式。其他使用国有资金的项目参照政府采购要求,鼓励采购“三新”、“三首”产品。(责任单位:市财政局、市公管局)
(三)鼓励场景应用。鼓励各类市场主体,在市场化采购中优先使用“三新”产品,对经评审具有示范效应的“三新”产品优秀应用场景案例,依据《合肥市进一步促进科技成果转化若干政策(试行)》(合政办〔2021〕7号)、《合肥市进一步促进科技成果转化若干措施(试行)》(合政〔2022〕68号)等规定给予政策资金支持。(责任单位:市科技局)
(四)开发应用保险。鼓励保险机构开发“三新”产品推广应用综合险,将“三新”产品推广应用综合险纳入年度科技保险补贴险种范围,对高新技术企业投保“三新”产品推广应用综合险的,依据合肥市推动经济高质量发展若干政策等规定给予保费补贴支持。(责任单位:市科技局、市地方金融监管局)
(五)加强宣传推广。不定期组织开展“三新”、“三首”产品“双需”对接、路演推介等活动,引导各类市场主体积极参与,支持“三新”、“三首”产品扩大社会影响力和品牌知晓度,加快“三新”、“三首”产品推广和产业化。加强“三新”、“三首”产品与高校院所专家的对接,为产品升级改造提供智力支持。(责任单位:市科技局、市经信局)
五、建立“三新”产品跟踪评估机制
(一)动态管理产品推广目录。《合肥市“三新”产品推广应用目录》实施动态管理,产品自正式认定之日起有效期2年,到期后其认定资格自动失效,需再次提交认定申请。
(二)组织试用及意见反馈。市科技局不定期将《合肥市“三新”产品推广应用目录》中产品向相关单位推荐试用,“三新”产品生产单位应及时向产品使用单位了解产品的应用情况和存在的问题,不断对产品加以改进和完善。
(三)常态化开展跟踪评估。市科技局每年开展一次“三新”产品跟踪评估。通过公开征集用户反馈意见、随机调查、信用审查或委托第三方机构开展评估等方式,对纳入《合肥市“三新”产品推广应用目录》满一年的“三新”产品进行跟踪评估,根据评估结果动态更新目录,形成合理的进入和退出机制。
本方案由市科技局负责解释,自2022年11月18日起施行,有效期2年。本方案所列的推广支持条款与市级其他政策不重复享受。本方案涉及推广支持条款已有具体实施办法的,结合工作实际继续执行;无具体实施办法或者需要修订的,相关责任单位应当自本方案发布之日起2个月内,依法定程序制定或者完善具体实施办法。
附件:合肥市新技术新产品新模式认定申请书


来源:合肥市科学技术局
云促会
安徽省云计算产业促进会是由从事与支持云计算事业的企业、个人和团体自愿结成的全省性非营利性社会组织。其定位是立足安徽,联合国内同行业组织,搭建对外交流与项目合作平台,促进云计算产业发展。

