
关于免考
国家承认学历的各类高等学校及自学考试专科以上(含专科)的毕业生(及肄业生、退学生)报考自学考试,根据有关规定,可申请免考已学过并考试成绩合格的有关课程。
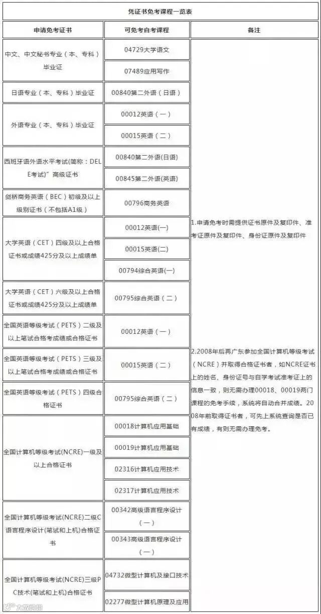
首先请点开下方图片查看“各类考生免考课程一览表”以及“凭证书免考一览表”,查看可免考范围。

(各类考生免考课程一览表,点击查看大图)

(凭证书免考一览表,点击查看大图)
申请免考的步骤
(1)考生登录自学考试管理系统,通过考籍和转免考管理模块中的免考功能提交免考申请后,向有关单位提交准考证、身份证、毕业证书和完整成绩表的原件及复印件。
如成绩表须从本人档案中复印,档案所在单位劳动人事部门须在复印件上签署意见,并加盖公章。如成绩表须从原毕业学校复印,须由原毕业学校教务处在复印件上签署意见,并加盖公章。
(2)有关单位通过层层审核后,不返回书面结果,考生通过系统查询审核结果。
关于转考
自2016年1月1日开始,自学考试省际间转考将按照教育部考试中心《高等教育自学考试省际转考工作管理办法(执行)》(教试中心函[2015]71号)的要求,全国统一实行电子转考。
因此,广东省自考考生考籍档案转出本省时。不再由省考办以机要形式寄出纸质考籍档案,而是由省考办通过电子转考平台进行寄发和接收考生的考籍电子档案。
一、省内转考
考生持有广东省高等教育自学考试准考证可在省内不同市、县(区)报考。
考生报考不同专业,无需办理改报专业的手续。凡持有两个以上广东省高等教育自学考试准考证号的考生,必须办理合并准考证号的手续,将其中一个准考证号的各门课程合格成绩转入另一个准考证号,以后只需持后一个准考证号参加考试。办理的步骤如下:
(1)考生登录系统,通过系统中的考籍和转免考管理模块的合并准考证号功能提交合并准考证号的申请,之后到有关单位提交源准考证、目的准考证、身份证的原件及复印件。考生合并准考证号申请中的源准考证号是指将不再使用的准考证号;目的准考证号是指将继续使用的准考证号。
(2)有关单位经过层层审核之后,不返回书面结果,考生通过系统查询审核结果。
(4)考生办理合并准考证号后,源准考证号记录的全部成绩及违纪记录将转移到目的准考证号,目的准考证号记录的原有成绩及违纪记录保持不变。合并后的源准考证不能再使用,考生不可再用于办理报考或其他业务。
二、外省转入
外省考生需要在广东省参加自学考试并要求使用其在外省参加自学考试的合格课程成绩的,应办理考籍档案转入手续。应按照下列要求办理考籍档案转入手续:
(1)电子转考(转入)要求:
①考生应当在广东省取得一门或一门以上课程合格成绩,并取得广东省考籍后,再从原报考省办理转出手续。
②考生因违反有关考试管理规定被停考或者延迟毕业期间,不得转入。
③已经取得某专业全部课程合格成绩的考生,只能在原报考地办理毕业手续,不得转入。
④免考取得的课程合格成绩不得转入。毕业论文成绩不得转入。
⑤转考考生应当按广东省考办公布的专业考试计划参加考试,其原考试合格课程与现考试课程的替换关系按广东省考办有关文件执行。
⑥转考考生应当在广东省取得专科不少于5门、本科不少于4门的合格成绩,方可在广东省申办毕业手续。
⑦广东省不办理实践环节考核课程成绩转入。在广东省申办毕业,必须取得相应专业对应主考院校的实践环节考核合格成绩。考生如需要使用转出省的实践环节考核课程成绩,可凭相关材料与所报考专业的主考院校联系。
(2)电子转考(转入)办理步骤如下:
①考生按照新生报名的要求办理报名手续,取得广东省高等教育自学考试准考证。
②考生办理转入,必须在每年上半年3月1-25日和下半年9月1-25日办理。
③考生登录系统,通过考籍和转免考管理模块中的外省转入功能,查实广东省考办已经接收到转出省考办寄出的考籍档案,记下外档号,打印、填写《高等教育自学考试转考(转入)登记表》,并签名确定;然后向有关办提交登记表以及广东省准考证、身份证的原件和复印件,并在复印件注明外档号。
④考生在广东省记录的个人基本信息(包括姓名、性别、出生年月、身份证号)必须与转出省所记录的个人信息一致,如有变更,须提供派出所出示的相关证照。
⑤有关单位通过层层审核后,不返回书面结果,考生可通过系统查询审核结果。审核通过的考生,可使用系统的毕业预测功能查询报考专业所需要通过的课程。
三、转出外省
考生需要把在广东省参加自学考试的合格课程成绩转往外省的,需符合相关要求并办理考籍档案转出手续。
(1)转出要求:
①考生应当在转入地取得一门或者一门以上课程合格成绩,并取得转入地考籍后,再办理转出手续。
②考生在因违反有关考试规定被停考或者延迟毕业期间,不得转出。
③已经取得某专业全部课程合格成绩的考生,只能在广东省办理毕业手续, 不得转出。
④考生办理转入手续未满一年的,不得转出。
⑤免考取得的课程合格成绩不得转出。未通过理论课程考核的,其对应的实践环节考核成绩不得转出。毕业论文成绩不得转出。
(2)办理步骤如下:
①考生的个人基本信息(包括姓名、性别、出生年月、身份证号)必须与系统记录信息一致,如有变动,应先办理考籍基本信息更正手续。
②考生登陆系统,通过考籍和转免管理模块中的转出外省功能提交转出申请,打印并填写《高等教育自学考试转考(转出)登记表》后,签字确认;然后向有关单位提交该登记表以及准考证、身份证等有关材料的原件及复印件。
③有关单位在通过层层审核之后,将考生考籍档案将按分别于每年的3月和9月寄出。若转出成功,可凭身份证及转入地准考证到转入省办理有关手续。
⑥考籍档案转出手续办理完结后,广东省不再保留考生的考籍信息及成绩。


