从国家开始推进智慧城市建设以来,住建部发布三批智慧城市试点名单,目前总共290个试点城市,这些城市集中在中东部地区,尤其以华东分布最为集中。另外,各级地方政府和“十三五”规划的补充,截止2019年,我国超过700个城市正在规划和建设智慧城市。随着我国陆续开展和推广智慧城市试点工作,智慧城市相关的政策红利不断释放,同时吸引了大量社会资本加速投入。
我国智慧城市试点总体情况
2010年开始,国家及地方“十二五”发展规划陆续出台,许多城市把建设智慧城市作为未来发展重点。
2012年,《关于国家智慧城市试点暂行管理办法》的出台拉开了我国智慧城市建设的序幕。2014年,智慧城市长期规划、指导意见陆续出台。2016年开始,国家与各省市“十三五”规划的出炉,把智慧城市建设作为未来城市发展的重心,同时政策文件分别从总体架构到具体应用等角度分别对智慧城市建设提出了鼓励措施,一系列政策的颁布实施为我国智慧城市建设方向与目标。
从国家层面来看,进入“十三五”时期以来,我国智慧城市政策密集发布,主要推进电子政务、智慧交通、大数据与云计算的发展,同时完善智慧城市评价指标体系。
主要省市智慧城市建设要点汇总
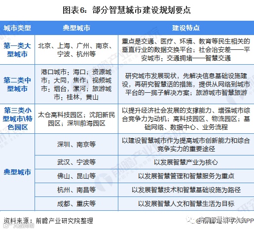
在政策的大力推动下,智慧城市的建设在一线城市和发达的二线城市已经开始进行,然而,由于城市与城市之间发展水平和信息化程度也千差万别,对于一些小城市或欠发达地区来说,无论是基础设施还是信息化建设,都无法与发达地区站在同一起跑线上,因此这些城市或地区的智慧市场建设的侧重点也与上海、北京、深圳、南京、武汉等信息化基础设施较完善的城市有所不同。
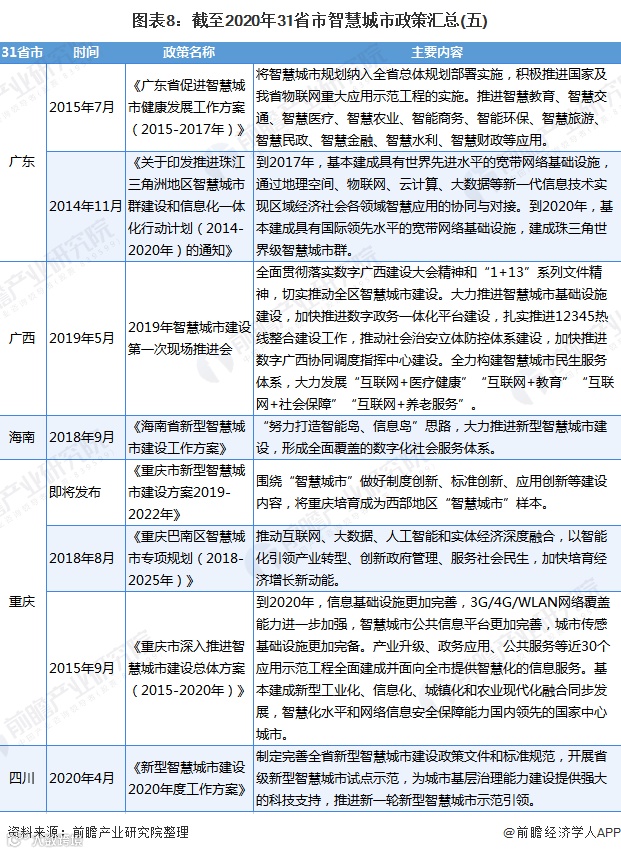
31省市智慧城市区域分布情况
内容来源|前瞻产业研究院、广联达数字城市
泰豪战略发展生态圈
您的关注是我们更新的动力
长按识别二维码关注我们

