
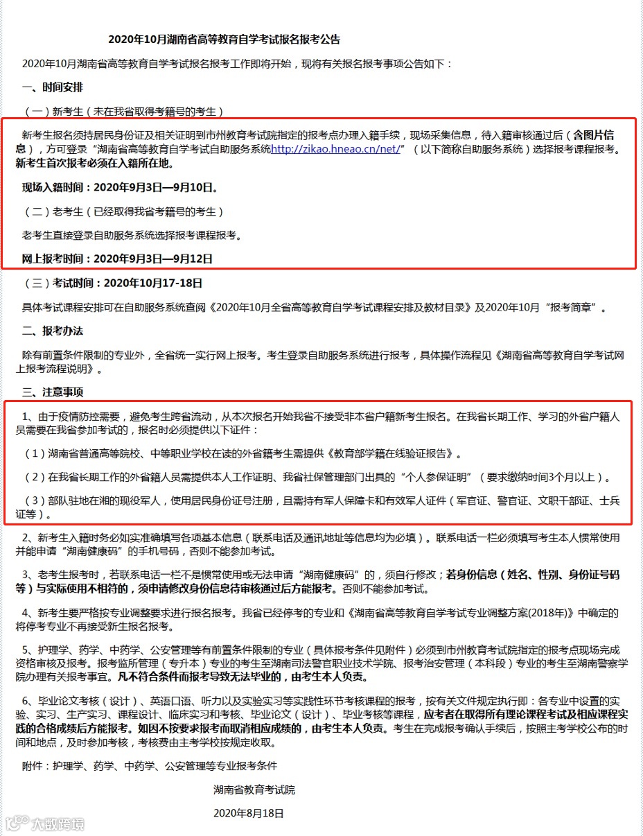
湖南省教育考试院发布公告:
(一)新考生(未在我省取得考籍号的考生)
新考生报名须持居民身份证及相关证明到市州教育考试院指定的报考点办理入籍手续,现场采集信息,待入籍审核通过后(含图片信息),方可登录“湖南省高等教育自学考试自助服务系统http://zikao.hneao.cn/net/”(以下简称自助服务系统)选择报考课程报考。新考生首次报考必须在入籍所在地。现场入籍时间:2020年9月3日—9月10日。
(二)老考生(已经取得我省考籍号的考生)
老考生直接登录自助服务系统选择报考课程报考。网上报考时间:2020年9月3日—9月12日
另注意湖南省户籍限制政策:
1、由于疫情防控需要,避免考生跨省流动,从本次报名开始我省不接受非本省户籍新考生报名。在我省长期工作、学习的外省户籍人员需要在我省参加考试的,报名时必须提供以下证件:
(1)湖南省普通高等院校、中等职业学校在读的外省籍考生需提供《教育部学籍在线验证报告》。
(2)在我省长期工作的外省籍人员需提供本人工作证明、我省社保管理部门出具的“个人参保证明”(要求缴纳时间3个月以上)。
(3)部队驻地在湘的现役军人,使用居民身份证号注册,且需持有军人保障卡和有效军人证件(军官证、警官证、文职干部证、士兵证等)。
详见下图:

更多报考信息详见公告链接:https://zikao.hneao.cn/net/pages/net_Signup/self_zc_detail.jsp?zc_xh=1141
福利领取通道
↓↓↓



