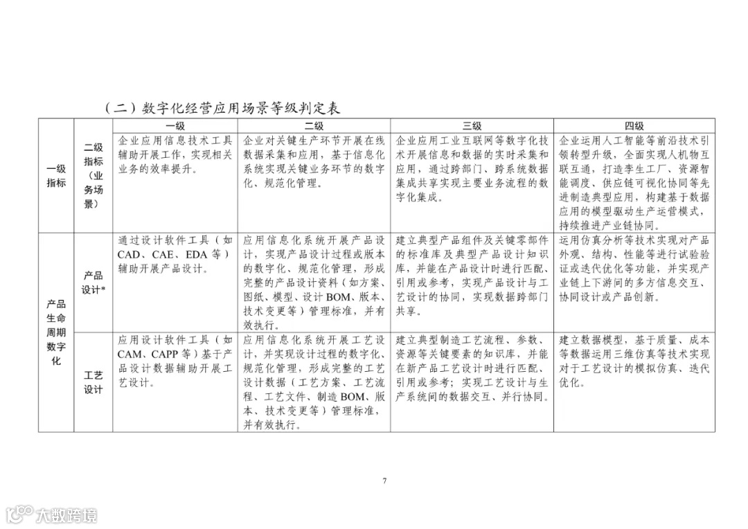
关于发布中小企业数字化水平评测指标(2024年版)的通知
工信厅企业〔2024〕56号
工业和信息化部办公厅


来源:工业和信息化部中小企业局
云促会
安徽省云计算产业促进会是由从事与支持云计算事业的企业、个人和团体自愿结成的全省性非营利性社会组织。其定位是立足安徽,联合国内同行业组织,搭建对外交流与项目合作平台,促进云计算产业发展。
云促会工信厅企业〔2024〕56号
工业和信息化部办公厅


来源:工业和信息化部中小企业局
云促会
安徽省云计算产业促进会是由从事与支持云计算事业的企业、个人和团体自愿结成的全省性非营利性社会组织。其定位是立足安徽,联合国内同行业组织,搭建对外交流与项目合作平台,促进云计算产业发展。