导语
股权激励作为吸引和保留优秀人才、充分调动员工的积极性和主动性,提升企业核心团队凝聚力和企业核心竞争力的有效手段,已成为企业人才管理的必备工具。在私募股权基金投资领域,越来越多的被投企业也在不同阶段持续采纳并实施员工股权激励计划。笔者梳理了截至目前笔者所在单位阳光融汇已投的80多个股权项目,几乎100%实施了股权激励计划或为股权激励预留了份额。股权激励逐渐成为上市公司和非上市公司的标配工具。在当前经济环境下,被投企业若想将股权激励机制发挥出最大效果,便要在深入理解市场激励实践的基础上形成匹配企业自身特点的定制化激励方案,并综合考虑企业在激励过程中所产生的现金流压力、所需支付的激励成本、对于股权结构稳定性、公司持续经营、未来上市的影响以及相关的监管限制等要点。结合实务案例,本文将从上市公司和非上市公司的层面,对于被投企业实施股权激励方案的若干要点进行梳理和分析,以飨读者。
01
上市公司的股权激励计划
股权激励对于上市公司与非上市公司有着截然不同的要求。目前我国并没有专门对于非上市公司(不包括非上市公众公司)股权激励的具体法律法规,因此非上市公司开展股权激励的形式相较于上市公司而言会更为灵活。而对于上市公司而言,由于其具备了公众公司的属性,因此在监管层面有专门的法律法规对其实施股权激励的行为予以规范。我们将分别从A股和港股的规则层面[1]并结合实务经验对于上市公司股权激励方案的激励模式、基本要素以及投资人的主要关注点等方面进行解读。
01
激励模式
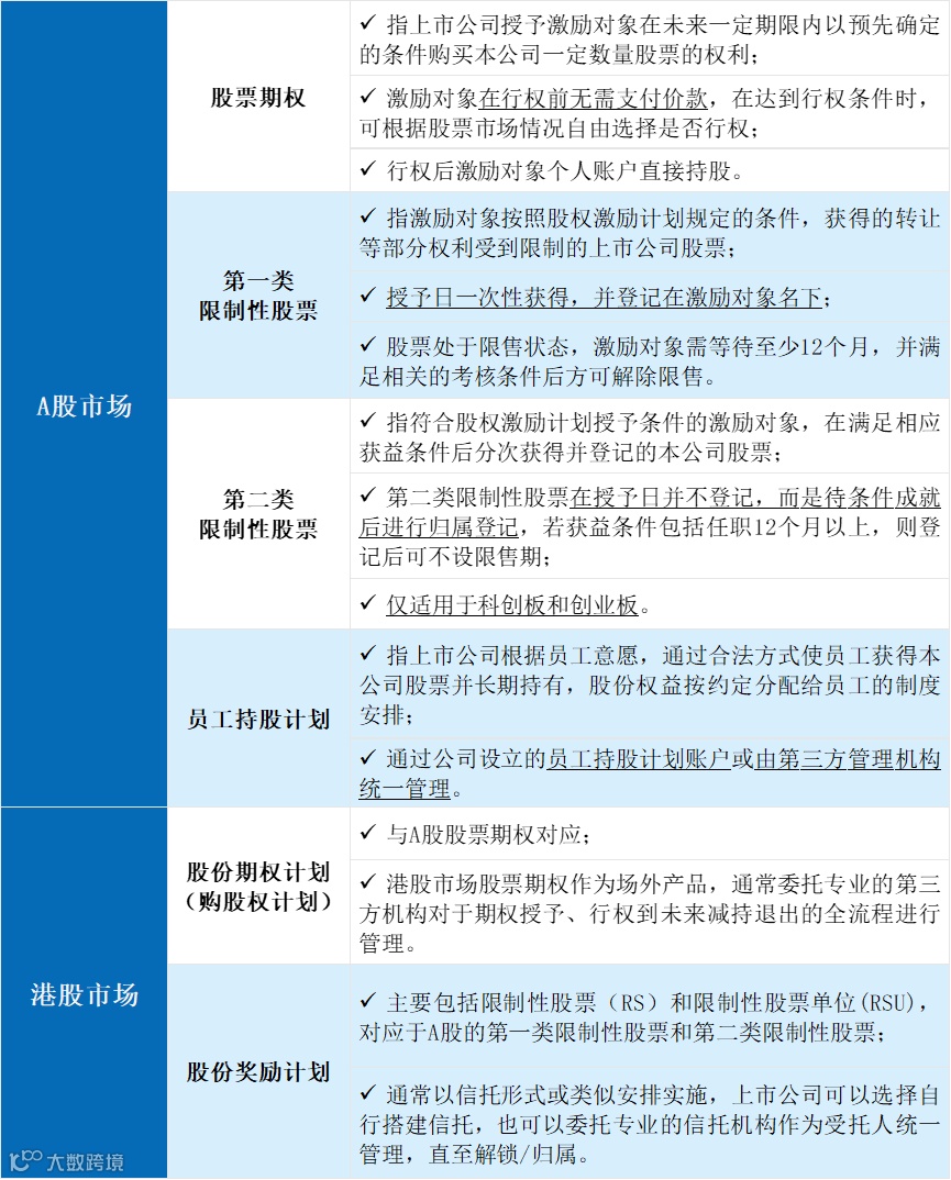
根据统计,2022年及2023年上半年,A股上市公司股权激励工具选择上仍旧倾向于以限制性股票为主,其中第二类限制性股票已经成为最主流的激励工具。这一数据与港股市场存在明显差别,购股权计划仍然是港股上市公司激励计划的主流选择。当然,目前越来越多的上市公司也开始选择组合型激励工具进行股权激励,以实现多层次多元化的激励诉求。具体到上市公司究竟选择哪种股权激励模式其实是与公司所处行业的特性、不同市场的监管规则、文化、甚至是竞争对手的激励策略等多重因素共同作用引导上市公司采纳适合自身的股权激励方案。
02
股权激励方案的基本要素
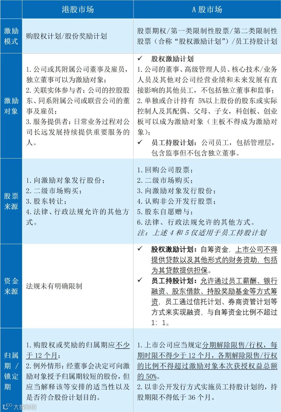
总体而言,A股和港股上市公司在股权激励层面还是存在一定的差异,港股的激励规则较为宽松,但从2022年《上市规则》对于“股份计划”章节的修订也能看出港交所参考借鉴了部分A股规则,修订后的条款与A股的规则有一定的趋同,主要目的还是为了提供与A股一致的监管框架,在对股份计划加大监管力度的同时,也保留了一定操作空间。
03
投资人的主要关注点
因此,对于投资人来说,股权激励也是投资人评估上市公司的增长潜力、人才储备以及护城河、抗风险能力的重要指标之一。一方面,投资人会格外重视并希望上市公司能做好股权激励机制,用股权激励吸引、留住关键人才,为公司未来业务良好发展留足想象空间;另一方面,上市公司采用限制性股票来实施股权激励的情形下,由于限制性股票的股票来源多为上市公司回购或委托信托受托人自二级市场以市价购入股份,再对员工进行低价甚至是免费授予,回购成本绝大部分甚至全部是由上市公司承担,这对于上市公司的现金流压力是相对较大的,激励的财务成本也是较高的。上市公司制定股权激励计划时需要将此模式对于公司的财务以及现金流的影响纳入充分考虑,并做好公司当下发展所需现金流与公司在实施员工激励过程中所产生的未来现金流之间的平衡。
02
非上市公司股权激励
除国有企业需要遵守国有资产监督管理方面的一些规则外,对于非上市公司(不包括非上市公众公司),并无专门的法律法规对其进行规范。非上市公司实施股权激励主要依据《公司法》、《民法典》等一般性法律法规,其开展激励的具体形式更为多样、灵活。笔者所在单位阳光融汇的被投企业因多为科技、医疗领域的创业企业,现金流通常较为紧张,在上市前多采用期权、限制性股权的方式实施股权激励。而投资人对于被投企业多以其成功上市后进行减持作为投资收益最终兑现的主要路径之一。因此,被投企业实施的股权激励须以不妨碍甚至有助于企业实现IPO为前提。通过梳理被投企业股权激励案例,我们总结了非上市公司实施股权激励方案的一些共性要素以及投资人对于股权激励方案需要予以适当关注的事项(从被投企业未来IPO的角度),以便更全面地评估被投企业的投资价值和IPO渠道的退出风险。
01
基本要素
1
持股方式
股权激励的实施既可通过激励对象以自然人身份直接持股,也可以通过搭建员工持股平台(如有限合伙或有限责任公司),由激励对象通过持有员工持股平台的权益间接持有公司股权。
直接持股虽然激励效果最为显著,但激励对象将受到有限责任公司/股份公司的股东人数上限(50人/200人)的限制,以及若激励对象未来因离职等情况发生持股变动,可能导致公司直接层面的股权需要频繁进行工商变更登记。此外,直接持股的模式下,激励对象拥有法定的和公司章程约定的股东权利,若其恶意行使,则可能会严重损害公司利益并有可能造成公司的治理风险。
在间接持股模式下,该等持股平台一般系由公司的实际控制人或其指定人士担任普通合伙人、法定代表人等主要管理者,员工仅作为该平台的有限合伙人或小股东。间接持股模式可以有效降低和防范直接持股模式的上述风险。由于有限合伙相较于有限公司具有税务优势且更有利于实际控制人保持控股地位,因此实务中公司多采用有限合伙作为持股平台进行员工股权激励,直接持股的激励方式一般多适用于公司创始人的股权激励。
2
激励股权数量
激励股权数量主要从两个方面来确定,第一是公司股权激励的总量,核心需要考虑分批次激励的数量和预留数量;第二是股权激励的激励对象个量,即每位激励对象可获得的激励额度,管理层和核心经营团队应重点激励。针对具体的企业而言,在决策激励股权数量时并无恒定标准,一般应结合企业自身特点、股权结构、目前的估值水平、业务类型、同行竞争对手的激励水平以及上市预期等多方面因素综合考虑股权激励数量。经统计,我们的已投企业中授予激励对象的激励数量占公司总股本比例从4.25%到33.95%不等,股权激励总量在5%到20%之间的较多。
3
激励对象
针对股权激励计划中存在外部人员的情况,投资人需要关注股权激励计划是否能满足“闭环原则”,如否,该等外部人员可能会在IPO时在持股平台之外被单独计算股东人数并进行穿透核查。此外,公司还需充分论证外部人员参与股权激励计划的合理性,入股的定价依据及公允性、资金来源,是否存在代持或委托持股的情形,是否存在利益输送、商业贿赂等事宜。如果不能合理论证,则会对公司IPO产生不利影响。
4
授予价格
股权激励方案中的授予价格直接影响激励的力度和效果,在设计授予价格时需兼顾两方面:一是激励对象的支付能力;二是由此产生的股份支付对公司利润以及财务报表的影响程度。
在实施股权激励计划时,为了提高员工的积极性和激励效果,授予价格通常会基于公司股权的公允价值[2]给予一定的折扣,由此产生的股份支付费用对公司的财务报表数据会产生影响。根据相关规定[3],授予价格与公允价值之间的差额,将作为一项费用(原则上为管理费用)一次性或分期计入利润表中,扣减净利润。而净利润又属于公司上市发行条件与发行定价的核心指标,因此从投资人的角度,应提前对股权激励授予价格所产生的股份支付费用进行财务预估,并重点关注该等费用(金额往往不菲)对于公司IPO的影响。根据实操经验,对于被投企业在选择上市时采用的上市标准涉及净利润指标时,如果公司确认的股份支付费用过高可能将导致:(1)报告期内公司不能持续满足发行条件中的财务数据指标,导致公司的上市申报期延后,影响公司的上市进度;或(2)降低公司的利润水平和现金流量水平,影响公司的财务指标表现,进而影响到发行价格、募集资金总额及公司市值等。
因此,被投企业在确定股权激励的授予价格时要充分结合上市计划考虑股份支付的影响,对于采用涉及到净利润指标的公司,处理股份支付应尽量减少对报告期内净利润的影响,如果在报告期之前实施的股权激励的,应尽量争取在报告期之前一次性计提或者摊销完毕,避免对报告期的净利润造成影响;对于报告期内实施的,则应综合考虑设置股权激励的落地时间、等待期等要素来整体规划报告期内的计提、摊销方式以及各期净利润的数据,确保企业在股份支付方面的会计处理对公司IPO的进展无负面影响。
5
激励股权来源
6
资金来源
针对激励对象出资缴款的时间点,可以是一次性出资,也可以是分期出资,但对于分期出资需要注意:(1)明确激励对象对于未缴足部分是不能享有股权或相对应的收益权等权利;(2)从上市合规性以及股权确定性角度考虑,激励对象需在股改基准日之前缴付完成全部出资,最迟也应在提交IPO申报材料之前缴足。根据我们的实务经验,部分被投企业因公司估值太高,管理层、员工确无足够现金实缴出资,最终都在公司申报上市前通过转让部分老股的形式缴足出资。
7
行权安排
相较于《管理办法》对于上市公司实施股权激励有着明确的制度要求,非上市公司实施股权激励不存在强制性的制度要求,故在实践中存在较大的随意性,不同非上市公司在实施股权激励时所涉及的制度建设也存在较大的差异,有的被投企业甚至没有建立股权激励制度,股权激励的发放完全由创始股东自行决定。从投资人的角度,对于拟实施股权激励的被投企业,我们仍然建议公司应就股权激励制定相应的制度,明确激励对象的遴选要求、考核指标、激励股权的管理机制等激励计划的基本要素,使公司的股权激励能够有规章制度可依,也体现了被投企业不断规范公司治理的过程。
02
上市前制定上市后实施的股权激励计划
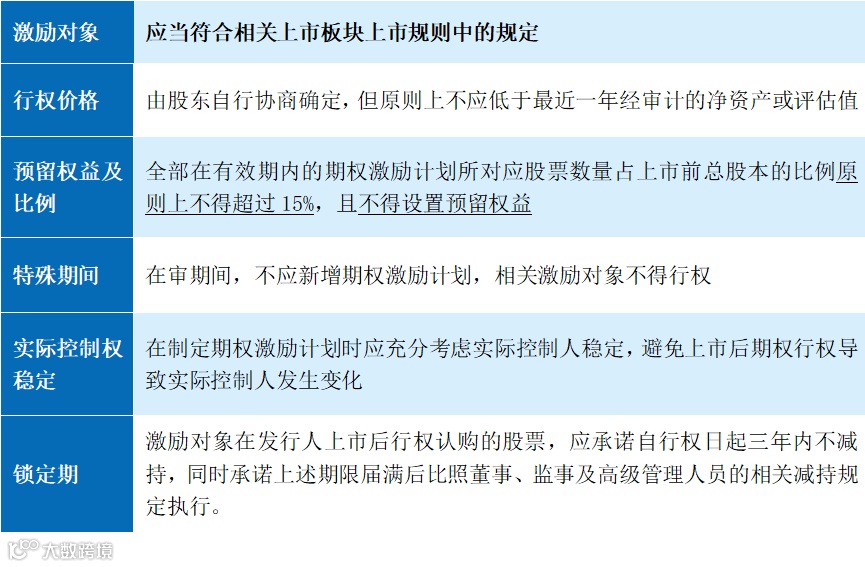
不同于上市前制定实股计划或上市前完成行权的期权计划对激励总量、授予价格、行权安排等可以根据企业发展需求进行灵活设置,“带期权上市计划”的必备内容与基本要求、激励工具的定义与权利限制,行权安排,回购或终止行权,实施程序等内容,应参考《管理办法》的相关规定予以执行。同时,就“带期权上市计划”的设置安排还需关注以下要点:
港股市场:允许带期权上市,若上市前的期权激励池尚有剩余额度,港股亦允许将其延续至上市后继续使用,这点与A股的要求不同,A股“带期权上市计划”不得设置预留权益,上市前的期权需全部实际授予。港股对于未授予的激励股权,上市之后的授予需要符合香港关于上市公司股权激励的规则。若不符合,在上市前已授出的期权及奖励继续有效,但公司在上市后不可再根据该计划授出期权或奖励。公司亦必须在招股章程中全面披露有关所有已授出但未行使的期权及奖励的详情、该等期权于公司上市后可能对持股量造成的摊薄影响,以及就该等期权或奖励所发行的股份对每股盈利的影响。
-
美股市场:要求最为宽松,主要以充分披露为主,不管采用何种模式进行激励的拟上市公司,都可以在美国上市,上市之前已经批准的股权计划,无论在上市时间点是否以授予,依然继续有效。
结合实务案例来看,申报前制定、上市后实施的期权激励计划在上市前不会影响公司的财务状况(即对报告期内公司利润无影响),一般不会对于公司IPO产生实质不利影响;上市后,每个会计年度将会增加因实施股权激励确认的费用,因股份支付会计处理确认的股权激励费用将对公司的净利润有一定程度影响。综上,对于正在实施或拟实施期权激励的被投企业,若已处于IPO前夕,则投资人应关注其实施的期权激励是否存在授予和行权跨越上市周期的情形;如存在,则需进一步关注该等期权激励是否符合相关市场对于上市申报前制定上市后实施的期权激励的规则要求及审核标准;如不符合的,则建议被投企业应尽可能在上市申报前加速行权转换成实股,或者在上市申报前修改或终止期权激励计划。
结语
越来越多的上市公司和非上市公司都将股权激励作为企业增强竞争力的重要方式之一,并借助股权激励来助力公司治理架构的提升,将公司、股东、管理层与员工的利益进行统一和绑定。通过梳理归纳笔者所在单位阳光融汇被投企业股权激励的上述基本要素,并从规则层面结合实务案例分析其中需要关注的事项,一方面有助于投资人了解该等股权激励机制的实质性要素,以便判断股权激励计划是否契合了被投企业设置股权激励的初衷,以及激励的实施是否会对被投企业的当前及持续经营、乃至投资人自身利益构成任何不利影响;另一方面,股权激励在被投企业未来IPO时亦属于上市核查的重点事项,投资人应重点关注因股权激励导致的股份支付费用对被投企业申报期利润的侵蚀以及其他可能给IPO带来不利影响的事项,并提示被投企业提前采取相应措施予以补救或调整股权激励方案。
★
关于阳光融汇资本
★
阳光融汇资本成立于2015年1月,是中国保险业首批由保险资金发起设立的私募基金管理公司。历经8年发展,阳光融汇资本基金管理规模达300亿元,业务板块涵盖母基金、直投业务,聚焦医疗、新兴科技、新消费、不动产领域。

