引言
视力问题人口基数大,类型多样,白内障、屈光不正、眼底病是最常见的三大眼疾。其中,屈光不正又包括多种情况,近视是最主要的一种。目前的近视防控手段较多,主要分为光学防控和药物防控等,其中光学防控可分为框架镜和接触镜,药物防控主要是以低浓度阿托品为主。接触镜包括隐形眼镜&美瞳、角膜塑形镜、巩膜镜等。除光学防控和药物防控外,屈光手术也是主流治疗手段。本文将介绍眼视光、屈光治疗产品的市场现状。
眼科视光屈光市场概况
图1 眼科疾病分类
资料来源:海通证券研究所
据世界卫生组织调研,全球范围内至少有22亿人存在视力问题,其中至少有10亿人的视力问题本可以预防或尚未得到解决。伴随电子产品在生活中的渗透和用眼场景的增多,视力问题逐渐低龄化,也使得视力问题人口基数逐步扩大。
图2 各年龄段眼科疾病发病率及眼保健重点
资料来源:《国民视觉健康报告2019》,World Population Prospect,《World Report on Vision》
图3 屈光不正的分类和原理
图5 我国儿童青少年近视率居高不下
资料来源:中国眼健康白皮书,艾瑞咨询,中国2005-2014年7~18岁汉族儿童青少年近视现状和增长速度趋势分析
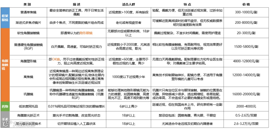
目前的近视防控手段较多,主要分为光学防控和药物防控等,其中光学防控可分为框架镜和接触镜,药物防控主要是以低浓度阿托品为主。几种常见的近视防控手段中,低浓度阿托品和角膜塑形镜的防控效果显著,多焦点离焦框架镜和离焦软镜也具有较好的防控效果。
矫正近视的手段还有屈光手术,与近视防控手段互为补充。角膜贡献了眼球屈光力的70%,是目前最主要关注的领域。角膜塑形镜和眼表屈光术均是直接作用于角膜。
图6 近视防控&治疗手段对比
资料来源:专家访谈
隐形眼镜行业现状
1
定义&分类
隐形眼镜是一种直接附在角膜表面泪液层上的镜片,以此改变眼睛的屈光能力,达到矫正近视、远视、散光以及治疗其他眼部疾病的目的,属于国家第三类医疗器械,大致分类可分为软性、硬性、半硬性三大类,但在实际市场中可分别通过材料、使用寿命、设计等不同维度划分出更详细的种类。
图7 隐形眼镜的定义及主要分类
2
市场规模
2021年全球隐形眼镜市场规模约80亿美金,中国隐形眼镜市场规模约100亿元,美瞳市场规模约为15亿元。
目前我国约有近视患者3亿人,虽然人群基数庞大,但隐形眼镜渗透率不到10%。专家预计中国隐形眼镜市场会对标欧美、日韩向20%渗透率增长。
图8 全球隐形眼镜市场规模(亿美金) 图9 中国隐形眼镜市场规模(亿元)
资料来源:德邦证券,民生证券
3
技术壁垒——材料选取&生产工艺
材料选取:隐形眼镜材料是高分子的化合物,统称为HEMA,后来强生最早发明硅单体材料并获取专利,规定15年内同行不允许使用。所以市场内流通的隐形眼镜基本上都是以HEMA材料为主,只有强生品牌有硅胶片。
图10 隐形眼镜生产工艺方法对比
4
技术壁垒——材料选取&生产工艺
国内隐形眼镜生产厂家主要分为四类。目前行业自主生产商仍以国际“四大厂”强生、博士伦、视康、爱尔康为首,在透明片市场占据绝对竞争优势;在国内占比在30%以上。
中国台湾厂商主要包括金可国际(海昌),精华光学,晶硕光学等,长期为四大厂、日韩品牌、国产品牌代加工,规模效应显著,除金可国际(海昌)、晶华、晶硕、永胜产能在5-6亿片。
日韩厂商彩瞳产品丰富,设计先进,但受产能限制较大。
国内厂商仍处发展阶段,业内认可度较高的厂家包括吉林瑞尔康、甘肃康视达、上海卫康等,线上电商品牌有Moody、可啦啦等。
图11 竞争格局对比 图12 2021年中国隐形眼镜市场竞争格局
资料来源:德邦证券,新思界产业研究
视力矫正接触镜行业现状
1
角膜塑形镜
角膜塑形镜可用于短暂矫正近视。角膜塑形镜又称OK镜,是英语Orthokeratology的缩写,它是一种特殊设计制作的硬性高透氧角膜接触镜。OK镜可以重塑角膜形状,即通过改变角膜的几何形态来暂时性地改变角膜屈光度,用于提高裸眼视力的一种非手术方法。仅需在晚上睡觉时配戴8-10小时,通过睡眠时眼睑的压迫来达到塑形效果,达到矫正近视的作用。
角膜塑形镜亦可用于延缓近视发展。佩戴角膜塑形镜可改变角膜屈光力,在视网膜上形成近视化周边离焦,中心像点落在视网膜上,边缘像点落在视网膜上或视网膜前消除远视性周边离焦,不会引起额外调节反射和眼轴伸长,达到控制近视发展效果。
图13 延缓近视发展原理示意图 图14 矫正近视原理示意图
目前,中国的角膜塑形镜行业还处于发展初期,2019年角膜塑形镜销售量约为142.40万副,整体渗透率约为1.38%。以出厂价1000元/片计算,2019年市场规模28亿元;以终端价5000元/片计算,市场规模为142亿元。
目前国内共有9家角膜塑形镜获得了CFDA的认证,其中进口七家,国产两家:爱博医疗和欧普康视。
2
离焦镜
图17 近视防控镜片技术类型及典型产品
资料来源:艾瑞咨询
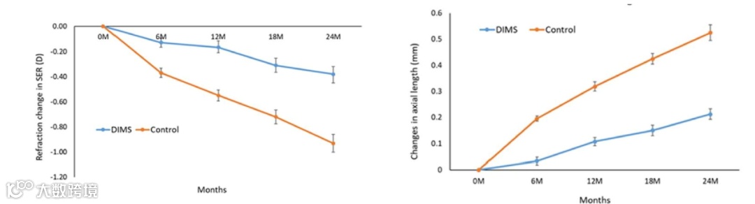
离焦近视防控镜片在延缓眼轴伸长控制近视发展上有良好效果,多项研究表明离焦镜在近视防控上有较好效果。
图18 近视离焦镜和普通框架使用下近视进展情况及眼轴伸长情况
资料来源:光大证券研究所
图19 各品牌近视防控镜片对比
资料来源:公司官网,光大证券
离焦软镜—MiSight产品
图 20 库博MiSight产品
资料来源:库博官网
3
巩膜镜
图21 巩膜镜具体应用领域&对比
资料来源:CNKI
屈光手术行业现状
屈光手术主要分为两种模式:角膜激光矫正术和眼内屈光矫正术。
角膜激光矫正术:包括角膜表层屈光手术(PRK/LASEK/Epi-LASEK/TPRK)和角膜板层屈光手术(LASIK/SMILE)。是去除部分角膜组织的“减法原则”,如全飞秒激光SMILE、半飞秒激光LASIK、全激光准分子TPRK。特点:适应范围和矫正度数广,可用于18-50岁的近视人群。
图22 四大主流屈光手术术式
资料来源:中华实验眼科杂志,爱尔眼科官网
图23 各类近视矫正手术覆盖人群分类
图24 飞秒近视屈光手术市场规模预测
资料来源:东吴证券
ICL晶体产品
1.ICL简介
ICL 全称为Implantable Contact lens,有晶体眼人工晶体,即可植入式接触镜,也称为可植入式隐形眼镜。ICL晶体是一种胶原多聚物,是由软塑料和天然胶原蛋白材料制成的镜片,具有良好的生物相容性,可通过微创手术植入眼球屈光系统中,是屈光性内眼手术的专用材料。
有晶体眼人工晶体植入术是适用范围更广泛的屈光手术,适用范围覆盖50-1800度的患者,主要用于治疗高度近视。对于角膜薄者或干眼症患者,人工晶体植入是较合适的屈光手术解决方案。
图25 ICL手术原理
资料来源:New Century Ophthalmology官网,光大证券研究所
2.安全性
来自中国的周行涛教授和王晓瑛教授及研究团队开展了旨在比较分别进行ICL植入和激光屈光术(LRS)的对侧眼长期视觉质量和稳定性的研究,其结果于2018年发表于Acta Ophthalmologica。
研究纳入了26例适合手术矫正的高度近视屈光参差患者52只眼。患者较高度近视眼植入ICL(V4),较低度近视眼进行激光手术,LRS组14眼行LASIK,12眼行LASEK。患者平均年龄为30.42±7.41(20-43)岁,平均随访时间为3.50±0.76(3-5)。研究发现ICL术后三年安全可靠,稳定性良好并引入更少的像差。
图26 研究设计
图27 ICL术后3年安全可靠
资料来源:CNKI
3.市场规模及渗透率
图28 高/超高度近视患者ICL手术占比
资料来源:《2022中、欧国际近视手术白皮书》,光大证券研究所
4.竞争格局
ICL 晶体市场呈现 STAAR 公司垄断、多家公司发展的局面,在国内仍属于蓝海市场。除 STAAR 公司外,我国 ICL 晶体供应商还有昊海生科,爱博医疗、国外有蔡司等企业也拥有在研 ICL 晶体产品。短期来看,STAAR 公司在全球ICL晶体市场中的垄断地位难以动摇,但随着进入企业增多,其份额占比有下降的可能性。
结语
屈光市场兼具人群广和消费属性强的特点,其防控、治疗手段较多,包含隐形眼镜、角膜塑形镜、离焦镜、巩膜镜、ICL晶体在内的眼视光&屈光医疗器械产品呈现百花齐放的局面,整体市场规模大且增速较快,未来的发展前景值得期待!
本文仅供研究交流,不代表任何投资判断和观点,欢迎转载和分享,转载请注明出处。
★
关于阳光融汇资本
★
阳光融汇资本成立于2015年1月,是中国保险业首批由保险资金发起设立的私募基金管理公司。历经8年发展,阳光融汇资本基金管理规模达300亿元,业务板块涵盖母基金、直投业务,聚焦医疗、新兴科技、新消费、不动产领域。


