大数据的完整产业链包括数据的采集、存储、挖掘、管理、交易、应用和服务等.大数据资源产业链的发展会促进原有相关产业的发展,如大数据对传统数据采集、存储和管理的软硬件设备要求更高,会促进数据采集、存储和管理软硬件相关产业的进一步发展.

对大数据的不同认识
大数据来源于生产生活的诸多方面,其应用又服务于生产生活各个方面。如生产制造、物流交通、电子商务、医疗卫生、社会媒体、生物科学、资源环境、教育文化和公共安全等.
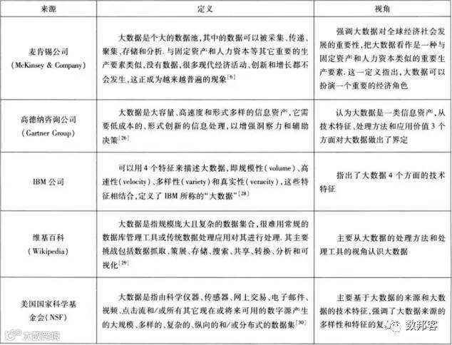
近年来,基于不同的视角,学术界和产业界对大数据做出了不同的定义。本文总结了几个有代表性的定义及其定义所基于的视角,见表1.
表1 关于大数据的几种定义及其视角
Table 1 Some definitions of Big Data and correspondingperspectives

从表1可以看出,目前人们认识大数据的视角是存在差异的,造成这种差异的原因主要是人们分析大数据的背景和应用大数据的目的不同.除了上述具有代表性的定义外,还有许多关于大数据的不同定义,然而对大数据的认识就像是盲人摸象,每个定义都是基于特定的视角,如大数据的技术特征、应用价值、来源和处理方法等。
从管理视角看大数据
大数据的产生和发展正在对实际的管理活动产生深刻的影响.在广度上,诸多领域的大数据对不同产业的发展以及人们的生活方式都产生了深刻影响;而在深度上,大数据正在影响人们生产和消费信息的方式,从而对管理机制和决策模式产生显著影响;在细微之处,大数据存在于人们日常生活的方方面面,并潜移默化地影响着人们的行为方式.
2.1基于管理视角的大数据定义
前面给出的大数据的不同定义主要基于大数据的技术特征、处理方法和应用价值等视角.然而,为了分析和研究大数据中的管理问题,提出基于管理视角的大数据定义如下:“大数据是一类能够反映物质世界和精神世界运动状态和状态变化的信息资源,它具有复杂性、决策有用性、高速增长性、价值稀疏性和可重复开采性,一般具有多种潜在价值”.
基于大数据的资源观和管理的视角,认为大数据是一类能支持管理决策的重要资源.因此,为了有效管理这种资源并充分发挥其潜在价值,就需要研究并解决这种资源的获取、加工、应用、产权界定、产业发展和政策保障等管理问题.对大数据资源管理特征的准确认识是研究其具体管理问题的前提,下面将从复杂性、决策有用性、高速增长性、价值稀疏性、可重复开采性和功能多样性等6个方面逐一分析大数据资源的管理特征.
2.2基于管理视角的大数据特征
一定意义上,大数据资源与煤、石油、天然气等自然资源有一定的相似性,至于其管理特征,则有明显不同。作为一类重要的信息资源,大数据具有以下特征:
1)复杂性正如很多定义所指出的,大数据的形式和特征是极其复杂的。大数据的复杂性除了表现在其数量规模之大、来源的广泛性和形态结构的多样性外,还表现在其状态变化和开发方式等方面的不确定性;
2)决策有用性大数据本身是客观存在的大规模数据资源,其直接功用是有限的.通过分析、挖掘和发现其中蕴藏的知识,可以为各种实际应用提供其它资源难以提供的决策支持,大数据的价值也主要通过其决策有用性体现;
3)高速增长性大数据资源的这一特征与石油等自然资源是不同的。不可再生的自然资源的总存量会随着人类不断开采而逐渐减少,而大数据却具有高速增长性,即随着不断开采,大数据资源不仅不会减少,反而会迅速增加。大数据资源的增加是指数性的,甚至呈现爆发性态势。例如在互联网上,通过搜索引擎、社会媒体和电子商务等方式,每秒会产生大量的数据。据统计平均每秒有200万用户在使用谷歌搜索,Facebook用户每天共享的内容超过40亿条,Twitter每天处理的推文数量超过3.4亿。由于大数据的数据量之大及其高速增长的动态性,而且大数据的内容及其数量增长容易受到偶然因素的影响,如社会突发事件在社会媒体上的传播,因此,利用大数据支持管理决策面临的主要挑战就是实效性问题;
4)价值稀疏性大数据的数据量之大在带来了诸多机遇的同时,也带来了不少挑战.其主要挑战之一就是大数据价值的低密度问题,大数据资源的数量虽大,但其中蕴藏的有用的价值却是稀疏的,这就增加了开发和利用大数据资源的难度;
5)可重复开采性自然资源的开发利用过程通常是不可重复的,随着不断开采,其存量会逐渐减少.但对于大数据资源,它们可以被重复开采.对于给定的大数据资源,任何拥有该资源使用权的人或组织都可以对其进行开采和挖掘.一些人进行开采之后,该大数据资源仍可以被其他人或组织继续开采和挖掘;
6)功能多样性对于一些自然资源,如煤、石油和天然气等,它们的功用是有限的.而对于特定的大数据资源,基于不同的开发目的和方式,具有多样化的功能.例如:
——基于社会管理的目的,大数据可以用于医疗卫生管理、舆情监控和公共安全管理等;
——基于商务管理的目的,大数据可以用于社交网络分析、商业模式创新和市场营销等;
——基于企业管理的目的,大数据还可以用于生产销售管理、客户关系管理和人力资源管理等.
除了正面积极的功能,大数据还存在着诸多风险和潜在危害性.因此,在开发利用大数据资源时,还应该防范由于方式不当或非法利用可能对个人、企业和组织甚至国家和社会带来的严重危害.
1
大数据的完整产业链包括数据的采集、存储、挖掘、管理、交易、应用和服务等.大数据资源产业链的发展会促进原有相关产业的发展,如大数据对传统数据采集、存储和管理的软硬件设备要求更高,会促进数据采集、存储和管理软硬件相关产业的进一步发展.
大数据资源产业链的发展还会催生新的产业,如大数据资源的交易会促使以大数据资源经营为主营业务的大数据资源中间商和供应商的出现.此外,还有可能出现以提供基于大数据的信息服务为主要经营业务的大数据信息服务提供商.如基于服务的决策支持系统(DSS in cloud)将分析和大数据放到云端,这种决策支持系统服务会促进大数据与云计算交叉产业的形成和发展.
在研究基于服务的决策支持系统时,Delan和Demirkan提出了三个相关概念:
数据即服务(data-as-a-service)
信息即服务(information-as-a-service)
分析即服务(analytics-as-a-service)
这里,考虑大数据产业的发展问题,也将大数据的服务模式分为3类,分别为:
数据即服务(data as a service,DaaS)
挖掘即服务(mining as a service,MaaS)
分析即服务(analytics as a service,AaaS)
如图1所示.

图1 大数据的3种服务模式
Fig1. Three service models of Big Data
DaaS是基础性服务,是以数据的采集与提供为主要业务内容的服务模式;
MaaS则是在DaaS的基础上,以提供专业的数据挖掘服务为核心的服务模式;
AaaS是高级的服务模式,是在DaaS和MaaS的基础上,对大数据中挖掘出的知识进行分析和可视化展示的服务模式。
大数据的上述3种服务模式都会推动或催生相关产业的发展。
对大数据产业发展问题的研究是实现大数据潜在商业价值的重要环节,而大数据产业发展中面临着一系列比传统商业环境下更复杂的优化问题、决策问题、预测问题和评估问题,这些都是大数据产业发展中需要研究的重要管理问题.
来源:管理科学学报 2015年第5期
原标题:《基于大数据资源观的管理、应用、发展中的问题》
作者:杨善林、周开乐
有删节。
版权说明:
我们感谢每一位原创作者的辛苦付出与创作,Data2Biz均在文章结尾备注了原标题和来源。如转载涉及版权等问题,请与Data2Biz联系,我们将在第一时间处理,非常感谢!
《MDA企业数据化管理特训营》
提升数据能力,决胜数据未来
如何把握数据时代?
如何制定数据战略?
如何实现数据管理?
如何变现数据价值?
理论+技术+实操
认清数据技术的本质,掌握数据化管理的精髓
借助大数据力量,为企业的转型升级保驾护航
我们在这儿,等待那个可以与大数据共舞的你!
北京|MDA管理数据研究院
2017年 第6期
《MDA企业数据化管理特训营》
整装待发,马上加入吧!
经营数据应用挖掘
建立专属数据应用领域的圈子
欢迎加入企业大数据交流
QQ群:515593611
共建智慧企业

