万分期待,万分等待,微商店直播上线了,可以直播带货啦!
然而,现实与理想的差别不止一点点, 理想中的直播成绩都是别人家的,自己只能直面惨淡现实!
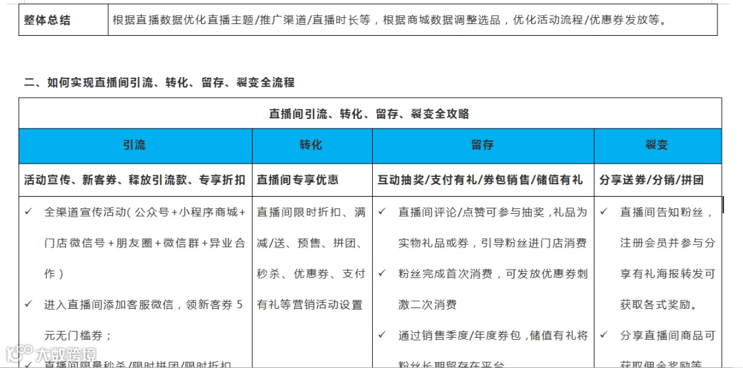
☜左右滑动查看更多☞
部分商家一场直播销售额10W+,也有很多商家直播首秀互动次数轻松突破10W!为什么你的直播间没人气?直播必做事项你做了几项?
研究了50多个商家成功直播案例,总结出以下直播运营技巧,分享给你,愿你快速突破直播少人观看,直播间没人气困境!
01
选对直播商品
直播商品的吸引力、竞争力直接影响直播转化效果。直播选品应遵循以下原则:店内人气爆款,新款,应季款,生活必须款等。
①热门高销品:乳制品酸奶、牛奶、水果
②利润空间大:日化用品洗发沐浴、杯子、厨具
③网红商品:当下流行商品
➡直播商品能吃就吃,能用就用,最大化展示商品,让粉丝有体验感。
02
直播预热推广
商家需提前3—5天宣传直播,根据直播目标确定预热渠道、预热频次及预热内容,设置吸睛字眼如:直播首秀,直播间专属福利,限时抢购等吸引人关注直播。
线上渠道
公众号菜单&推文,模板消息,微商店首页,朋友圈广告
社交渠道
微信群,店长/客服/导购微信&朋友圈、异业推广
线下渠道
门店LED广告屏、直播海报、导购告知
03
优秀主播选择
主播的形象、口才、控场力以及对产品的熟悉度对直播转化起到举足轻重的作用,基于导购熟悉产品,面对客户有丰富的经验,可选优秀导购转战线上做主播。
生鲜商家,可邀请果农做主播,一方面是创新,另一方面对于直播间产品他们是专家,由果农向消费者解释如何挑拣瓜果,更能增加粉丝对直播间的信任感进而购买。
➡主播最好想一个让粉丝具有辨识度记忆点的口头禅,如李佳琦的“OMG,买它!”薇娅的“先抽一波奖”!
04
直播间发福利
直播间氛围越热烈,用户转化率越高。调动直播间氛围最有效的方法就是互动抽奖,通过直播间点赞,评论抽奖给粉丝发放优惠券,实物礼品,现金红包等,增强粉丝直播间停留时长。
一场直播根据时长可设置3—5次抽奖,其中开播和下播抽奖不可少,开播时观看人数较多,抽奖可将粉丝留在直播间,礼品的发放(如优惠券)可刺激转化;下播前抽奖可延长粉丝观看时间,直播结束后为门店带来销量。
05
直播间限时限量优惠促销
对于门店,粉丝更多是冲着直播间优惠来的,只有便宜和限量,才能刺激粉丝的肾上腺素飙升,激情下单。
直播中借助优惠券,秒杀,拼团,满减等营造抢购氛围,引爆粉丝购买意愿。
06
直播+社群 激活私域粉丝
社群拥有爆发强、销货快的优势,是沉淀和运营私域流量重要的载体。
导购在微信群分享直播商品海报、营造抢购氛围,可高效刺激用户下单,未观看直播的用户也可在微信群实时获取直播商品信息,直播+微信群卖货,转化率可提升3—5倍。
07
直播黄金时段:每晚19:30-22:00
晚饭后用户有充裕时间刷手机,众多商家直播经验显示晚上19:30-22:00直播观看人数及平均观看时长较其他时间好很多。
08
直播间背景选择
一定不要忽略直播间背景的作用!直播间背景可渲染直播氛围,体现商家专业度,选对直播背景可增强粉丝观看直播舒适感及好感,进而促进下单。
商品陈列架,带有直播主题的推广海报,直播主推商品海报,门店柜台等。
如果你刚开通直播不懂直播策划
如果你已直播几场效果不佳
本公众号后台回复【0330】
一份详细的直播流程送给你
照着这个流程,做好每项直播事宜
别人家的直播成绩你也可以有!
☜左右滑动查看更多☞
—END—
往期推荐
【销量爆单】一张图带你玩转思迅微商店分销
思迅微商店视频教程合集
思迅微商店
专业新零售解决方案
连接线下,门店与客户更近一步

