关注并标星双壹咨询
更快更深刻洞察快递物流业
双壹将于3月30-31日在广州重磅开启
2019年快递网点管理效能提升培训
欢迎网点老板联系咨询

2018年,全国快递服务企业业务量累计完成507.1亿件,同比增长26.6%;业务收入累计完成6038.4亿元,同比增长21.8%。快递突破6000亿收入大关,已占国内生产总值6.9‰的比重。如今快递的发展,不仅为千万百姓的生活带来了便利,也提升了国家的GDP发展。刚刚闭幕的全国两会,克强总理两次提及快递,点赞快递电商等新业态是“众人做事,集众智集众力,众人共享。”两会代表委员们不仅对快递行业的未来发展踊跃提案,也提出了“给快递小哥多一份保障与关爱”的行业最强音。一系列的利好消息,都预示着国家政府对快递行业的关注度越来越高,愈加体现出“小快递,大民生”的行业作用。
双壹预测,在未来的三年内,快递行业收入有望突破万亿产值的市场规模,占比GDP有望达到1%的比重。虽然业务量较前几年增速放缓,但未来仍将保持20%左右的速度增长,相信在国家及各地政府有利政策的推动下,行业地位会越来越明显,行业产值也会愈加提高。

然而,随着快递行业的高速发展,各快递企业总部在逐步走向政策公平化、转运中心智能化、管理扁平化的同时,很多末端基层网点的管理水平却慢了好几拍。双壹在走访调研基层网点期间,就发现诸多问题。网点老板思维及观念陈旧落后、内部管理混乱且人情化严重、成本和利润核算不清、末端收派存在“等靠要”的思想情绪等。种种问题表明,行业业务量在增长,但是基层网点的管理水平却严重滞后。我们不禁要问,快递万亿时代即将来临,网点靠什么应对未来?
双壹认为,要应对未来的快递市场竞争,紧跟上行业高速发展的步伐,要从以下三个方面着力打造基层网点的团队综合力量。
第一,网点老板必须自我学习,并不断地带领团队一起学习,一起成长。
借助电商网购的蓬勃兴起,快递行业也随之井喷式高速发展。期间成就了一批又一批的优秀网点老板,积累的财富也与日俱增。然而,越来越激烈的市场竞争态势,投资规模的越来越大,引起阵痛的就是基层网点的经营利润越来越低,老板自身的能力短板也越来越明显。很多网点在跟双壹沟通时,也频繁提到“行业发展太快了”“能力觉得不够用了”诸多此类的话题。
其实,能意识到自身能力短板的老板,双壹也发现,这些网点的规模都不小,管理团队也较健全,而且投资规模也越来越大。深究原因才发现,这些老板都是喜欢学习、愿意学习的优秀网点老板。他们很多不仅是当地的行业翘楚,更是省公司管理措施推进落地的意见领袖。这些老板不仅自己学习充电,还愿意带着自己的团队一起学习和成长。
双壹自开展基层网点的管理效能提升培训以来,往往总是优秀的网点最先报名学习,总是不断地为未来地经营发展充电蓄力。我们有理由相信,在未来的一年至三年内,能紧随行业发展动态和趋势、能为自身发展的“明天”蓄力的网点才能不被行业所淘汰。
第二,思维升级,打破网点老板经营理念的“天花板”瓶颈。
在调研走访大量网点后,发现一个基层网点普遍存在的问题:很多网点老板只知道埋头苦干,却看不清行业未来的发展趋势,不懂得市场与利润的平衡关系,也不懂得投资与成本的核算逻辑等问题。经营理念落后,管理思路脱节,停留在固化的思维中止步不前。
双壹认为,一个网点发展最大的瓶颈就是老板。老板的思维不改变,思维僵化,停留在历史的经验中沾沾自喜,甚至都没有意识到问题本身,这都是非常可怕的经营困境。往往这样的网点,也是抱怨不断,埋怨不止,却从不在自己身上找主观原因,一味“等靠要”的思想严重。
一味地固守留恋昨天的辉煌与经验,花岗岩脑袋就是不变,选择“不相信别人、不突破自己”,未来的快递万亿市场,你会发现,这个市场已经不属于你。
第三,狠修管理内功,向网点的精细化管理要效益,才能不被淘汰。
目前的快递企业,呈现出“头重脚轻”的管理形态。末端基层网点的管理水平低下,着实让人捉急。快递总部在大力创新、优化改革的同时,却忽视了基层网点管理水平低、思维观念落后陈旧、学习意识差等问题,如何发展,怎么能够应对未来的行业发展?又何谈支撑电商领域的蓬勃发展?智能化、大数据平台更是离末端很遥远。
马云说,做企业家,做老板就是要思考十年之后的事情。基层网点修炼自身的“管理内功”,就是未雨绸缪、就是利润管控。双壹的驻点业务,每年都会驻点帮扶一小部分网点做管理经营革新,也深深发现,网点在精细化管理的路上,还有很长的路要走。
双壹统计分析,每年都有近20%的网点面临亏损困境。究其原因,不是总部政策不好,也不是同行恶性竞争,更多的原因是网点老板根本不会管,辛辛苦苦赚到的利润就从“管理漏洞”中,从指缝中流失掉了。
行业在高速发展,必然带来改革与创新。我们有理由相信,在未来三至五年的快递市场竞争中,网点必须学会用“脑袋经济”求发展,抓住一切机会去学习充电,勤思考勤总结,注重思维的变革与创新,修炼精细化管理的“内功”,才能在行业中站稳脚跟,不被淘汰出局。否则就算机会真的来了,也只能望洋兴叹,追悔莫及,既负了自己,更负了团队。


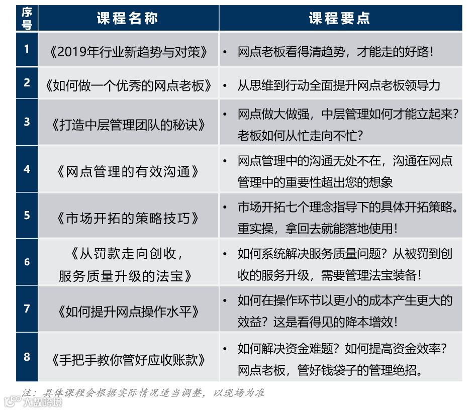
1、课程全面升级
双壹深入研究网点管理核心痛点与难点,精选8门新课,全面升级快递网点管理武器!
2、重视实操和应用
网点老板多属经验型人才,总结归纳能力相对欠缺。双壹将快递网点管理的规律转化成网点能听得懂的语言,特别注重实操和应用,力争让网点老板们达到“一听就懂,回去就用”的效果!
3、名师现场答疑
2019年双壹培训开创“两天一晚”模式。与2018年相比,增加了“一晚”。网点老板大老远的跑来一趟,听课学习肯定有很多疑惑,白天课堂时间紧无法交流,晚上双壹老师将开专场为学员面对面答疑解惑,探讨管理难题。

上图为晚上现场答疑结束后,学员们围住龚老师请教的场面
4、优势资源推介
2019年双壹将尝试把行业内优秀资源引荐给网点,供网点更高效有效做选择。




广州站,双壹期待每一位快递老板的到来!
3月30-31日,不见不散!
双壹咨询,您身边的快递咨询培训专家!
(点击下图,即刻报名参训)


研究咨询:企业转型升级战略咨询、末端创新发展模式研究、管理提升咨询、政策与市场研究等
定制培训:定制化咨询式培训、特色研修班、线上直播课程、深度游学等
驻点指导:网点管理全面提升、转型升级改造、市场拓展与营销提升、员工绩效考核落地等
业务咨询合作:戴经理 186 1848 2813(同微信)
网点咨询与服务:苏经理 suyang1156
投稿邮箱:tougao@shuangyi11.com

长按二维码,即刻关注



