在社交平台上,众多消费者表达了对快递不送货上门的不满。这种快递行业的通病被消费者诟病,驿站成了“背锅侠”,在这背后却清晰地指出了快递服务与消费者之间存在的尖锐矛盾:服务与需求不匹配。

伴随着网络零售市场的发展和快递基础设施完善,中国快递行业实现了跨越式增长。2018年全国快递包裹507.1亿件,日均1.38亿件;2019年达到635.2亿件,日均1.74亿件;2020年突破800亿,达到833.6亿件,日均2.28亿件,年年创新高,截止到10月份今年全国包裹量已经达到867.2亿件,已经超过了去年全年的包裹量,预计今年会实现包裹量过千亿,这又是一个新的突破。

与之相比,快递服务人员的增长数量却是非常有限,如此庞大数量的包裹分配到每个人身上的话,配送任务只会越来越重。如果遇到高峰期,比如双十一这种超大力度的折扣节日,包裹量会剧增,配送时效都难以保证,更何谈送货上门?如果仅仅依靠人工进行配送,这种做法不可持续,而且成本是十分高昂的。
今年的双十一在包裹量剧增的情况下,尽管快递员数量有限但是没有爆仓,这说明了快递行业正在进步,这要归功于到店、到柜等配送方式缓解了配送的压力,据双壹了解入库率(到店、到柜的比例)已经达到50%多,驿站的存在还是有好处的,这两种模式的存在提高了快递配送的效率,举个简单的例子,100件包裹由1个人配送可能会花一周,但是由2个人配送可能只需要两天,这样不仅减少了时间成本还降低了人工成本,所以驿站不应当成为“背锅侠”。
2019年全国快递从业人员职业调查报告显示我国快递人员已超过300万,2020年快递员的人数近400万。近期,人力资源和社会保障部27日发布三季度全国招聘大于求职“最缺工”的100个职业排行,其中快递员这个职业位于该排行前十,快件处理员等生活服务类职业排位明显上升。
尽管快递员也实现了高速增长,但是还是跟不上包裹量的增速,有快递员表示如果每个快递包裹都要送货上门的话,每个人的一天的工作量预计不会超过100件。
此外上半年快递行业进行了激烈的价格战,对各家快递企业都造成了巨大损失,派费无限压低,据双壹了解价格甚至低到了1.5元,导致了成本增高,快递从业者面对巨大的压力。目前据双壹观察到很多快递公司出现了亏损,例如百世已经亏损了20多亿,申通也出现了不同程度的亏损,依然尽力为消费者保障服务水平,我们不禁为这样的快递从业者点赞!
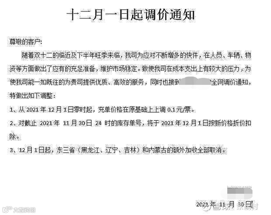
据双壹观察价格与服务不匹配,归根结底是价格决定了服务水平。尽管快递配送还有到店、到柜等方式,消费者对于快递的服务更倾向于送过货上门,但是低廉的派费难以支撑网点满足消费者的需求,于是涨派费成了快递行业当前重要的需求,因此,为了缓解双方之间的矛盾,快递涨价的趋势逐渐明朗。
没有对比就没有伤害,中国的快递可谓物美价廉,中国的消费者应当感到幸福,因为具有中国特色的“包邮”快递给消费者带来了高水平的服务。与美国等比较,美国市场大多数的快递周末不派送,而我们国家的快递属于全年无休,在价格上也有绝对优势,在相同的距离内派送国内的价格可能只是外国价格的一个零头,我们应当为付出低价格而收到高质量服务感到“知足”。
某快递在不同国家的派费收取标准(人民币)



国际的快递收费都是十分昂贵的,香港等地区的快递收费也高于内地。放眼国际,以美国的快递为例,UPS对于美国国内运输提供7种不同的产品。其中UPS Next Day Air是最快速的方式,也是国内提供的“次日达”服务,收费最高。然后次日达又给细分成了三种,Early AM,早上8点前送达;标准Next Day Air,中午12点前送达和Air Saver,天黑之前送达。隔日达则分8点和天黑前两种,Ground则是不保证送达时间的服务。这几种不同的配送方式收费也不尽相同。
有网友介绍:从San Francisco运送到New York(大约4600多公里),快件重量4.5lbs(约两公斤),预付费无公司折扣的前提下,UPS NextDay Air Early的估价為130.56USD(相当于831.08元),如果需要周末送货(注意:除 USPS外,美国的快递公司均不免费在周日送货,USPS在周六送货,周日休息)则需要148.24USD(相当于943.62元)。
香港寄顺丰快递根据快件不同收费标准也不同,具体以顺丰官网为准,有网友表示如果是文件,且不超过0.5公斤,会在50元左右;非文件类的东西会便宜一些,但还是建议寄小件的东西,因为10公斤的东西运费能高达300港币(相当于244.97元)。寄到广东、江浙需要3、4天左右,如果是寄到东北、西北这种比较远的地方,大概需要5、6天。
随着市场的推进,消费者的生活水平提高,对各种方面的需求更注重服务质量。快递行业也需转变服务策略,针对不同的配送方式,制定不同的价格,满足消费者的差异化需求,使得末端配送方式比如到店、到柜、到门的价格也实现差异化,得到消费者的认可。

据业内人士透露,部分快递企业已经有涨价的动作,双壹认为快递的配送费应当差异化管理,对于需要“上门”的快件另外收取费用。目前的派费不足以支撑上门服务,为了提高差异化服务水平和消费者体验,快递涨价是必由之路!



您的每个赞和在看,我都喜欢


