星火已燎原!快弟来了服务触达全国60%地区
PART 1
网络建设情况
服务商
600+
快弟站
900+
快弟员
19300+
2022年底,快弟来了计划完成对全国三四线城市延伸覆盖。截至目前全国服务商达600+家,已建立900+个快弟站,19300+名快弟员加入。
陆运中心
41个
航空中心
40个
派件触达
全国60%
除了具备完善的城市末端服务体系外,快弟来了物流提速的背后,还有一张张无形之网的相互交织链接,全国航空班线1200+条,路由线路数达6084条,全国已建设41个陆运中心、40个航空中心,派件可触达全国60%地区。
PART 2
星火燎原招商
“星火燎原计划”作为快弟来了全面进入高端时效件市场的“下沉新引擎”,自7月底开展以来,快弟来了已在全国39站召开线下招商推介会,覆盖273个城市,达成合作意向785家。
PART 3
服务商运行情况
截止目前,快弟来了服务商达600+家,部分区域还在持续开通中,快弟来了精准时效服务范围已辐射至全国60%的区域。
抢先机、占风口、赢未来!快弟来了-“星火燎原计划”还在持续招商中,将通过更广更深覆盖的城市末端体系和持续提升的末端服务能力,满足更多用户对于时效和服务的双向需求!
来源:快弟来了
韵达连续跌停!历史新低,韵达回应“经营情况正常”,申通连续跌停!申通回应“经营情况正常”
韵达股份
创历史新低
10月31日,韵达股份跌停,11月1日,韵达股份再次盘中跌停,终盘下跌9.33%,股价报收于11.95元/股,公司最新市值347亿,创历史新低。
盘后龙虎榜数据显示,依然是机构和游资的对垒,基本延续昨日的情景。

11月1日龙虎榜


10月31日龙虎榜

11月1日晚间,韵达股份(002120.SZ)宣布,公司股票交易价格连续 2 个交易日(2022 年 10 月 31 日、2022 年 11 月 1 日)收盘价格跌幅偏离值累计超过 20%,根据《深圳证券交易所交易规则》的相关规定,公司股票交易属于异常波动。针对公司股票交易异常波动,公司董事会对公司、控股股东及实际控制人就相关事项进行了核实
1、关于公司及控股股东、实际控制人相关事项的核实情况
(1) 公司前期所披露的相关公告信息不存在需要更正、补充的情况;
(2) 近期公司经营情况正常,内外部经营环境未发生重大变化;
(3) 公司、控股股东和实际控制人不存在关于公司重大投资、并购重组等应 披露而未披露的重大事项,或处于筹划阶段的重大事项;
(4) 控股股东、实际控制人在股票交易异常波动期间不存在买卖公司股票 的情形;
(5) 公司不存在违反公平信息披露的情形。
2、关于公共媒体舆论情况 截至目前,公司未发现源自公共媒体、舆论有关本公司、控股股东和实际控制 人的应披露而未披露重大事项的新闻报道和传闻。
韵达董事会表示,公司目前没有任何根据《深圳证券交易所股票上市规则》等 有关规定应予以披露而未披露的事项或与该事项有关的筹划、商谈、意向、协议等; 董事会也未获悉本公司有根据《深圳证券交易所股票上市规则》等有关规定应予以 披露而未披露的、对本公司股票及其衍生品种交易价格产生较大影响的信息;公司前期披露的信息不存在需要更正、补充之处。
经自查,公司不存在违反信息公平披露的情形;
申通快递
跌至5个月前
10月31日,申通快递跌停,11月1日,申通快递再次盘中跌停,终盘下跌7.95%,股价报收于10.31元/股,公司最新市值158亿,跌至5个月前。

11月1日龙虎榜


10月31日龙虎榜

11月1日,申通快递(002468.SZ)宣布, 公司连续三个交易日(2022 年 10 月 28 日、10 月 31 日及 11 月 1 日)收盘价格跌幅偏离值累计超过 20%,根据《深圳证券交易所交易规则》等有关规定,属于股票交易异常波动的情况。
申通快递表示,今年第三季度,公司围绕质效领先的战略目标持续加大在时效和质量方面的投入,推动公司时效及服务质量明显改善并做到淡旺季平稳 切换,有效保障了快递网络高效运转,公司的整体经营能力逐步增强。
公司前期所披露的信息不存在需要更正、补充之处。
公司未发现近期公共媒体报道了可能或已经对公司股票交易价格产生较大影响的未公开重 大信息。
公司目前经营情况正常,除已披露信息外,公司内外部经营环境未发生重大变化。
公司、控股股东和实际控制人不存在关于公司的应披露而未披露的重大事项。
控股股东、实际控制人在股票交易异常波动期间不存在买卖公司股票的情形。
经自查,公司不存在违反信息公平披露的情形
股价暴跌5成!圆通国际正式更名为“圆通国际快递供应链科技”,喻会蛟张小娟持股63.8%



股东大会通过
圆通速递国际正式更名

11月1日晚间,圆通速递国际(06123.HK)公布,“圆通速递(国际)控股有限公司”改为“圆通国际快递供应链科技有限公司”。
9月29日晚间,圆通速递国际(06123.HK)公布,董事会建议将公司英文名称由“YTO Express (International) Holdings Limited”更改为“YTO International Express and Supply Chain Technology Limited”及采纳公司中文双重外国名称,由现有的双重外国名称“圆通速递(国际)控股有限公司”改为“圆通国际快递供应链科技有限公司”。
2018年,3月,先达国际物流正式更名为圆通速递(国际)控股


2017年5月,圆通收购先达国际物流

截至11月1日,圆通速递国际的市值仅为6.6亿港元,距离港股通的目标成为永恒的梦。过去250天,股价重挫50%,与圆通速递的走势完全相反;也就是说,圆通速递股价创4年多新高,圆通速递国际股价创两年来新低,在资本市场,二者不仅没有共振,反而是完全割裂的。
董事会认为,建议更改公司名称符合本集团对未来发展及重塑品牌的战略业 务计划,并相信,建议更改公司名称将为本集团提供全新的企业形象,有利于 本集团之未来业务发展。因此,董事会认为,建议更改公司名称符合本公司及 股东之整体最佳利益。
修订与圆通关联交易年限

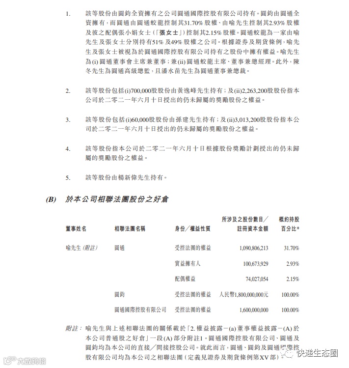
由于对提供国际快递及包裹服务以及空运及╱或海运服务的需求意外增加, 董事注意到,根据总服务协议项下截至二零二二年八月三十一日止八个月(i) 已付圆通成员公司的服务费;及(ii)已收圆通成员公司收入的未经审核款项约 为65.0百万港元及244.7百万港元。因此,于截至二零二二年十二月三十一日止 年度,总服务协议项下拟向圆通成员公司支付的服务费及将自圆通成员公司 收取的收入的交易金额分别接近其现有年度上限69.7百万港元及366.4百万港 元。


截至二零二一年十二月三十一日止年度及截至二零二二年八月三十一日 止八个月,(a)本集团向圆通成员公司已付国际快递及包裹服务以及空运 及╱或海运服务费之过往实际金额;及(b)本集团从圆通成员公司已收国 际快递及包裹服务以及空运及╱或海运服务收入之过往实际金额;
圆通成员公司对国际快递及包裹服务以及空运及海运服务的预期需求
截至二零二三年及二零二四年十二月三十一日止年度,圆通成员公司将 提供的国际快递及包裹服务以及空运及海运服务的需求分别预期增长约 478%及46%;及 (iv) 截至二零二三年及二零二四年十二月三十一日止年度,将向圆通成员公 司提供的国际快递及包裹服务以及空运及海运服务的需求分别预期增长 约104%及6%。
股东权益



来源:快递生态圈
京东零售组织架构调整,中台能力获强化
11月1日消息,据《科创板日报》报道,从多个独立信源获悉,京东零售开展了一轮新的组织架构调整,于近日成立了技术研发与数据中心,整合了原京东零售技术与数据中心、其他一级部门内的技术研发和数据产品研发团队,以及前台事业群部门内的产研团队。据了解,此举旨在推动京东零售技术研发体系的中台能力。经此合并,京东零售中台的团队规模达到6000余人。
来源:科创板日报
铁路部门启动“双11”电商网购高峰期快运服务
11月1日,历时20天的铁路“双11”电商网购高峰期快运服务正式启动。铁路部门将在严格做好疫情防控和确保运输安全的前提下,充分发挥高铁成网运营优势,综合运用多种运力资源,为“双11”电商网购高峰提供安全高效、方便快捷的铁路快运服务。
一是提供充足的铁路快运能力。新增31个办理高铁快运业务的车站,全国铁路高铁快运车站将达280个,安排每日开行34列检测确认设备状态的不载客高铁列车、76列高铁列车的快件预留车厢、1200列高铁列车的快运柜,开展高铁快运服务;每日安排100列以上普速旅客列车行李车,在京广、京沪、沪深、浙广间每日安排开行8列最高时速160公里的特快货物班列,开展普速铁路快运服务。
二是提供多元化铁路快运产品。进一步丰富完善高铁快运、行包快运、班列快运等铁路快运服务产品,同时针对医药冷链、食品冷链等新兴需求,推出多种冷链快运产品。高铁快运将提供“当日达、次日达、三日达”时限产品和“批量达、特需达”定制产品,行包快运将提供“专线直送、批量普惠”等多种选择,班列快运将为生产制造企业和中高端快递物流企业提供“点到点”干线快运物流服务;打造医药冷链“定温达”、温控货物“定时达”以及食品冷链“冷鲜达”系列产品,联合行业上下游企业提供“小批量、多批次、高时效”全程控温“门到门”铁路快运冷链服务。
三是提高铁路快运服务水平。按照全程物流和运输仓储配送一体化服务模式,深化与电商、快递物流和生产制造业等行业头部企业合作,持续开展驻场服务,前移服务“最先一公里”;进一步完善铁路公路联运管理信息化平台,加强接取送达服务,畅通铁路快运服务“最后一公里”。增加铁路快运冷链箱品种,提供4升至140升等8种系列箱型。
来源:中国铁路
国铁集团前三季度亏损947亿元
10月31日,中国国家铁路集团有限公司披露了2022年三季度财务决算。前三季度,铁路发展稳中有进,全国铁路固定资产投资完成4750亿元,进度较去年同期提高1.8个百分点,投产新线2381公里;国家铁路发送货物29.21亿吨,同比增长6.3%。受多点散发疫情的超预期影响,国家铁路发送旅客13.3亿人次,同比下降33.3%,国铁集团实现营业总收入7823亿元,净利润亏损947亿元,其中三季度当季净利润亏损环比收窄200亿元。
来源:澎湃新闻
东航物流:珠海普东拟减持不超3%股份
11月1日,东航物流宣布第四大股东珠海普东拟减持不超过4762.66万股,即不超过公司总股本的3%。截至本公告披露日,珠海普东持有公司股份1.27亿股,占公司总股本的8%。上述股份来源于公司首次公开发行前取得的股份,已全部于6月9日解除限售。
来源:钛媒体
小马智行与中国外运、三一集团达成战略联盟,共同打造智慧物流“黄金三角”
11月1日,小马智行宣布与战略合作伙伴中国外运股份有限公司、三一集团进一步深化合作,成立三方战略联盟,联手打造智慧物流“技术+车辆+场景”黄金三角。三方将充分利用各自在高阶自动驾驶、高端智能重卡开发量产及智慧物流领域的优势和资源,全面深入合作,推动物流行业向更安全、更高效、更智能、更环保的方向变革。
小马智行此前已分别与中国外运及三一集团旗下三一重卡成立合资公司。此次进一步深化合作,三方将携手打造行业首个以智能重卡为主要运力的车队,提供智慧物流解决方案,树立自动驾驶技术赋能智慧物流的行业标杆。
同日,小马智行与三一重卡合资公司一骥智卡所生产的智能重卡首批车辆下线,并交付于小马智行与中国外运成立的智慧物流公司——青骓物流科技有限公司。首批交付规模为30辆,未来三年内,青骓物流将进一步向一骥智卡采购500辆智卡,创下目前行业最大规模订单量。
在战略联盟协议的框架下,三方将携手在智慧物流的各个环节共同发力,引领行业变革。三方将共同打造更安全可靠、经济环保的车规级高端智能重卡,年内开始小规模量产,2024年启动大规模量产;构建行业首个以智能重卡为主要运力的车队和智慧物流解决方案,持续推进自动驾驶技术的产品化迭代和智能重卡大规模商业应用;充分探索通过智慧物流平台全流程统筹管理、智能调度,实现安全性的全面提升,大幅降本增效减碳;积极布局以新能源智能重卡为载体的绿色物流生态;以及持续投入科技创新与数字化智能化研发应用,引导和推动智能重卡及智慧物流产业链供应链上下游的关键核心技术突破。
来源:小马智行
京东斥资4400万英镑收购Tesco位于英国Doncaster的物流中心
近日,京东斥资4400万英镑(约合3.68亿人民币,收益率为4.7%),收购了英国连锁超市Tesco位于英格兰北部城市唐卡斯特(Doncaster)的一个配送中心。
据了解,京东本次仍然以旗下子公司——京东智能产业发展集团(JD Property Group Corporation)进行英国投资。京东收购的物流中心是一个温控仓库,面积高达444,180平方英尺,约41265.67平方米,此前为Tesco租赁。该仓库坐落在靠近唐卡斯特M18/A1公路交汇处占地28.55英亩的空地上。
来源:观点网
亚马逊宣布将招聘15万名全职、季节性和兼职员工
近日,亚马逊宣布将在物流运营网络中招聘15万名全职、季节性和兼职员工,工作内容包括包装产品、包裹分拣和运输等。根据美国的劳资情况,亚马逊还上调了员工薪水,员工平均每小时可以拿到超过19美元的报酬。
美国即将迎来圣诞旺季,各大物流公司纷纷开始招聘,亚马逊也不例外。亚马逊全球运营高级副总裁John Felton表示,将在物流运营网络中招聘15万名全职、季节性和兼职员工,以往许多季节性员工有机会成为全职员工。据介绍,仅今年亚马逊已有2万多名一线员工获得了晋升。
来源:中国邮政快递报


