大数跨境
0
0

BIM大赛 | 第四届山东新一代信息技术创新应用大赛——建筑信息模型(BIM)应用赛项(院校组/职工组)的通知

BIM大赛 | 第四届山东新一代信息技术创新应用大赛——建筑信息模型(BIM)应用赛项(院校组/职工组)的通知 鲁班学堂服务号
2021-08-27
2
导读:四届山东新一代信息技术创新应用大赛通知
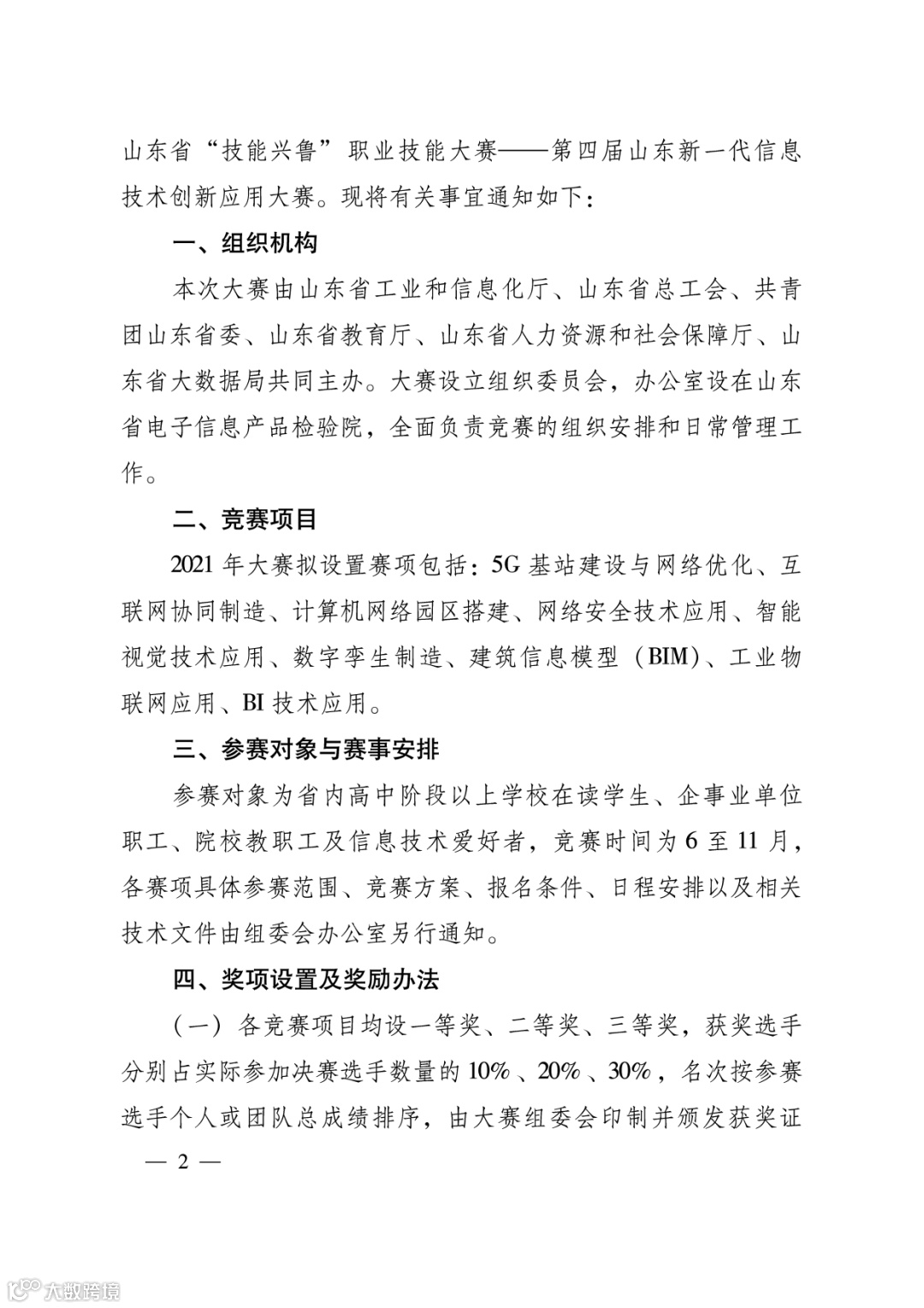
为深入贯彻落实省委、省政府、关于加快推进新旧动能转换重大工程战略部署,持续推进数字山东建设,经研究,决定举办山东省“技能兴鲁”职业技能大赛——第四届山东新一代信息技术创新应用大赛。

本次大赛由山东省工业和信息化厅、山东省总工会、共青团山东省委、山东省教育厅、山东省人力资源和社会保障厅、山东省大数据局共同主办。

文件如下:(报名链接及更多详情文件可滑至文末查看下载)
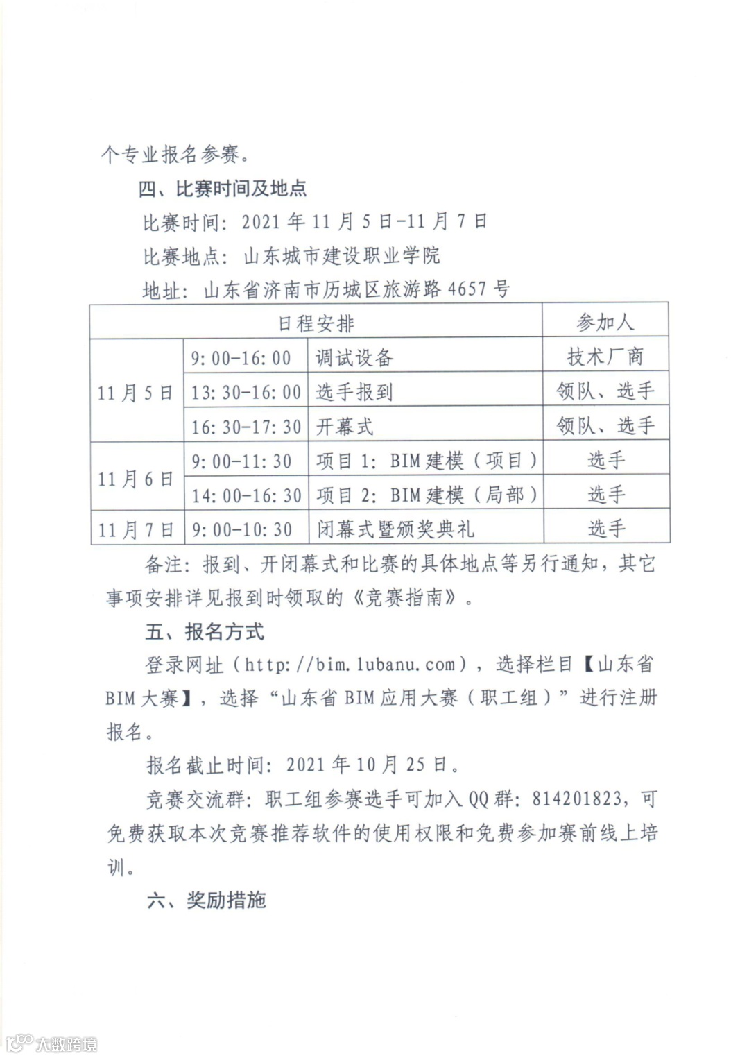
报名网站:http://bim.lubanu.com/(复制链接在电脑端打开即可)

相关附件如下:
1、关于举办山东省“技能兴鲁”职业技能大赛——第四届山东新一代信息技术创新应用大赛的通知(建筑信息模型应用赛项院校组+职工组通知).pdf
2、2021年第四届山东新一代信息技术创新应用大赛—建筑信息模型(BIM)应用大赛参赛报名表(教师组).docx
3、2021年第四届山东新一代信息技术创新应用大赛—建筑信息模型(BIM)应用大赛参赛报名表(学生组).docx
4、2021年第四届山东新一代信息技术创新应用大赛—建筑信息模型(BIM)应用大赛参赛报名表(职工组).docx
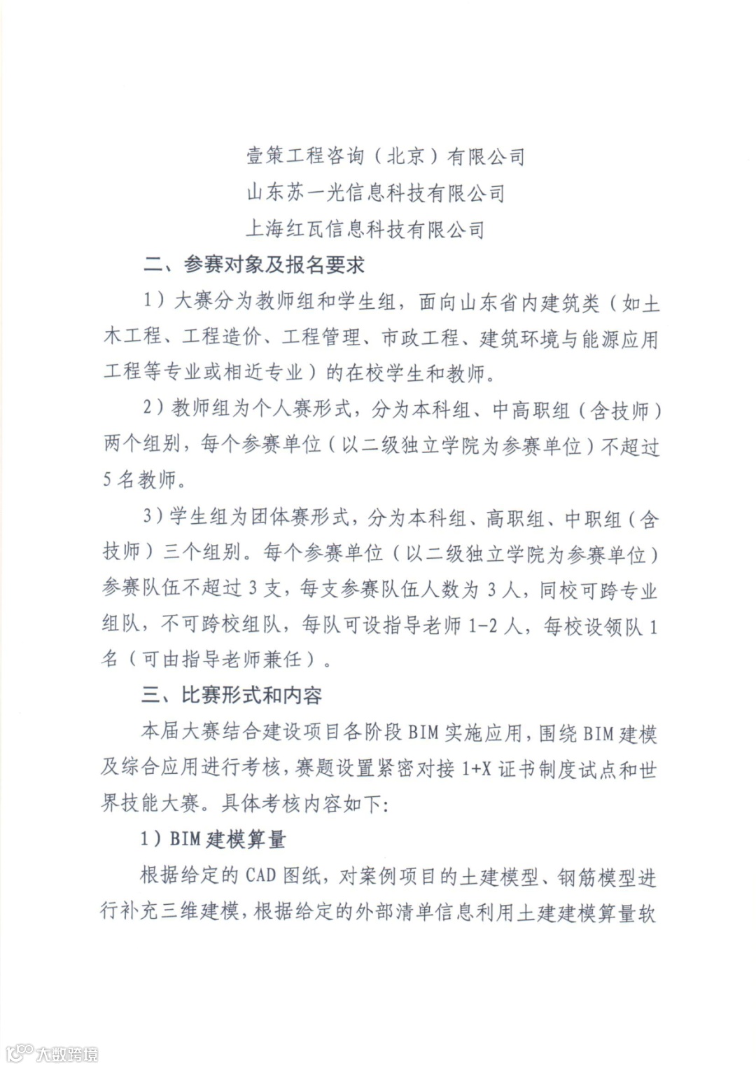
5、【院校组】2021年山东省建筑信息模型应用大赛细则.pdf
6、【职工组】2021年山东省建筑信息模型应用大赛细则.pdf


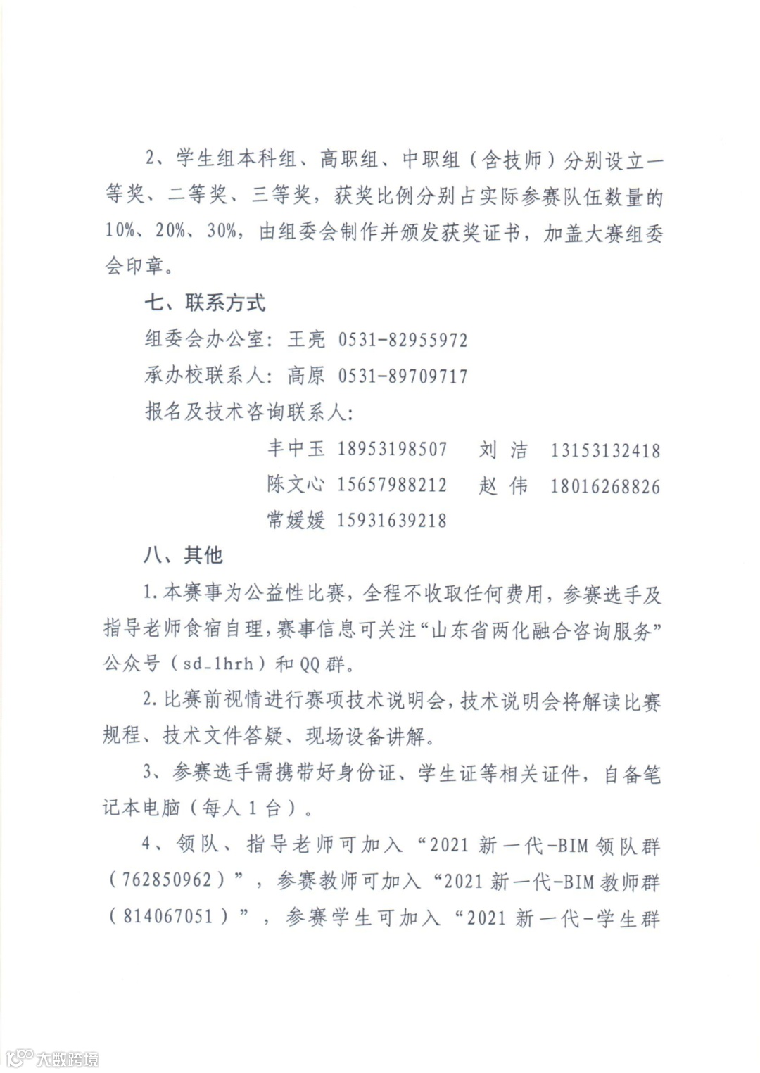
BIM合作咨询:

400-921-8880  15026656977

欢迎加入[建造阶段BIM应用] 行业交流QQ群 276740618

为方便本群管理,加群请备注姓名单位


了解更多

鲁班开发者平台 —MOTOR简介

鲁班BIM新品推荐|鲁班建设企业运营指挥中心

鲁班BIM新品推荐|鲁班工场(Luban iWorks)

【声明】内容源于网络
0
0
鲁班学堂服务号
鲁班学堂是鲁班软件旗下BIM技术相关的专业在线学习平台,学习内容涵盖鲁班软件操作、BIM应用技能、BIM实操、家装BIM、动画渲染、行业讲座等。
内容 383
粉丝 0
鲁班学堂服务号 鲁班学堂是鲁班软件旗下BIM技术相关的专业在线学习平台,学习内容涵盖鲁班软件操作、BIM应用技能、BIM实操、家装BIM、动画渲染、行业讲座等。
总阅读101
粉丝0
内容383