

目前城市建设中,不乏一些千篇一律的公寓楼项目在建,兰州资源环境职业技术学院西校区教师公寓楼建设项目引入BIM技术,注入了“数字生命”,在平凡的公寓楼项目中大放异彩。
一、项目概况
兰州资源环境职业技术学院西校区教师公寓楼建设项目位于兰州市城关区段家滩兰州资源环境职业技术学院西校区,建筑面积约52245.47㎡,其中地下3层(11490.69㎡)、地上34层(40754.78㎡)。
二、BIM应用
辅助技术方案及交底
1.现场场布。由于项目施工场地有限,于是运用施工场布提前模拟材料堆放、临时加工棚、施工带路等机械,帮助项目合理安排空间,提前备料加快工程进度。

项目部大门
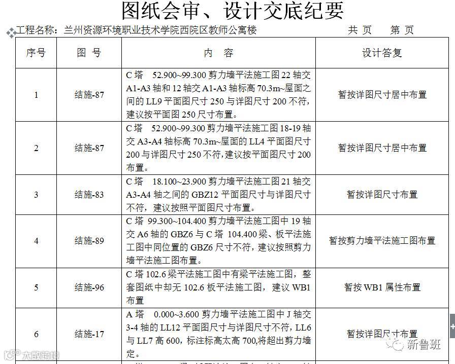
2.图纸问题发现。在使用鲁班建模软件对各专业进行模型建立过程中发现土建问题119处,钢筋问题105处,安装各专业问题32处。

部分土建图纸问题
3.保存视口。由于传统图纸问题会审往往因为翻阅图纸和视图能力的原因导致图纸会审时间很长久,现项目运用鲁班游览器中视口保存将图纸问题在系统中保存三维模型视口,大大加快图纸会审时间。

鲁班游览器中部分图纸问题保存的视口详情
4.复杂节点剖切。由于图纸中所给剖面图有限,导致工程中复杂位置抽象较难理解,于是运用鲁班游览器对BIM模型进行剖切指导施工。

鲁班游览器中剖切复杂集水井的详图
5.高大支模查找。运用鲁班土建模型查找出工程中所有高大支模区域,有助于现场高大支模区域的确定和专项方案的设计,共检查出32处高支模板区域。

鲁班土建中查找出的其中一个高大支模区域
6.梁洞间距优化。运用鲁班土建模型查找出门窗洞口顶部距离混凝土梁底间距小于300MM的门窗,帮助现场快速查找出相应情况位置以便在一次结构中直接对这部分间距进行混凝土浇筑,有利于结构的完整性和质量。

鲁班土建中部分查找出的梁洞间距小于等于300的情况
7.砌体优化。根据项目部需求对地上砌体构建进行优化,查看是否存在不需要的砌体墙或好的优化建议,因此运用鲁班游览器进行查看对砌体提出优化建议和快速统计相差的砌体工程量。

部分砌体优化报告
8.分层分区统计工程量。兰资环项目地下室存在多个分区,以往项目部人员计算工程量繁琐并且需要消耗大量时间,根据项目要求运用鲁班土建中施工段快速精确统计工程量。

地下室3层分区后工程量
9.核心区节点混凝土工程量统计。在建筑工程项目中,柱墙竖向构件的砼等级一般要比梁板水平构件砼等级高些,当砼等级差别大于两个等级以上时,一般设计图、规范都有柱头外扩的节点构造,根据项目部技术主管的要求对混凝土等级相差2个等级及以上的部位在相交位置处从高等级混凝土构件边缘起算向外偏300MM并且放45°角浇筑高强度混凝土,运用鲁班土建快速并且精确的统计出核心区节点工程量,避免人工繁琐的工程量计算和统计。

部分节点工程量差值
10.混凝土浇筑前技术交底。由于现场地下室不同部位存在不同的混凝土等级和抗渗等级出现一次浇筑工程中存在5种不同的混凝土,导致现场施工人员经常会出现混凝土等级浇筑错误的情况,因此运用鲁班游览器进行三维交底,避免传统口头交底可能会发生的不理解我效率低的情况,大大提升交底的质量和速度。

浇筑混凝土前鲁班游览器三维交底现场
11.钢筋与钢构节点排布模拟与优化。通过节点处理辅助设计对钢筋的排布方式进行合理优化,辅助钢筋施工方案的编制,提前解决钢筋与钢构件碰撞问题,避免不必要的返工或误工,加快施工进度。

钢筋穿过钢构,型钢穿孔
质量安全管理
1.资料管理。由于从项目开始到现在各种各样资料非常多,导致现场对于资料的管理很很困难,很难做到所有人都能及时拿到自己所需要的资料,于是运用鲁班游览器对于项目各种资料进行上传共享所有资料。

部分资料上传
2.移动客户端。运用Luban View对项目施工工程中发现的质量和安全问题进行实时的共享推送,并且将修改后的信息和照片进行上传得以将发现的问题形成闭环。

微信实时推送信息
成本管控
1.进度管理。应用鲁班进度计划,对现场实际进度进行严格把控,录入计划进度和实际进度轻松分析现场实际工期是否置前或者延后,并且可用于鲁班驾驶舱中进行项目人、材、机分析。

横道图中可以直观查看工期提前或滞后
2.资源分析。应用鲁班驾驶舱对合同工程量和BIM模型工程量进行分析对比,准确的统计分析预算与实际的差值,有助于现场对资源材料的管理统计。

运用鲁班驾驶舱统计合同与实际BIM模型工程量的量差确保工程量准确
3.资源计划。应用鲁班驾驶舱对项目近期需要采购工程量进行统计分析,帮助项目人员快速精准统计总量或者任意一段时间内工程量。

运用鲁班驾驶舱统计一个月内需要采购的材料工程量
机电综合应用
1.碰撞检查。随着BIM技术的不断深入应用,发现使用BIM技术可以消除40%的预算外变更,通过及早发现和解决冲突可降低10%合同价格,而消除变更与返工的主要是基于BIM技术的碰撞检查。本项目共检查出碰撞639余处,经过筛选后得出有效碰撞检测点36处,减少在建筑施工阶段可能存在的错误损失和返工的可能性。

碰撞点
2.管线综合优化。碰撞检查后对模型碰撞点按照规范、经济、可施工等原则,通过三维进行合理优化排布,调整完成后的模型,可导出具有详细标高信息的二维平面图及生成剖面图,用于现场施工。

管线综合优化
3.孔洞预留。利用鲁班集成应用孔洞检查功能对穿墙、板管道位置进行准确的定位并将孔洞数据信息传输至建模端输出详细的墙、板洞预留洞口定位图,指导施工,帮助现场提早预留减少损失。

预留孔洞
三、总结
通过应用BIM技术,为兰州资源环境职业技术学院西校区教师公寓楼建设项目带来了实实在在的益处。BIM技术辅助现场施工共完成15份现场施工图纸和报告,对现场施工人员进行10多次指导施工和技术交底。
通过工程与互联网的结合,更好的管理资料和指导施工有效的提高项目管理水平;辅助工程做到标准化精细化管理,多方面工程量对比确保项目材料采购的准确性;有效的避免了现场人力、物力的浪费,如避免材料的二次搬运、降低钢筋的损耗;大大的提升工程的质量和安全,提高问题整改效率;根据计划进度和实际进度的分析,辅助项目管理现场施工进度节省工期。
鲁班BIM在兰州资源环境职业技术学院西校区教师公寓楼的应用虽然短短数月,但是带来了时间、管理、经济上的诸多益处,促进了兰资西校区教师公寓楼的精细化管理,解决了建设工程各参与方之间信息不能及时共享和流通的难题。相信随着项目推进,鲁班BIM技术的应用更加深入,BIM技术将发挥出更大、更多的应用价值。
如何让你的项目像兰州教师公寓楼项目一样“活”起来,并赋予你的项目同样的“数字生命”?
鲁班推出的BIM项目级系统平台(SaaS版),单个项目4.6万起,10万用好,BIM落地性更强。
鲁班BIM系统平台部署在公有云上,使用该平台,你在体验BIM和试点BIM上,都能以更低的价格,获得了同样的功能,从进度、质量、安全、成本、技术、协同6大方面解决项目管理难题。
低门槛,多功能的BIM平台,将让你的数据积累实力更强,让你的项目精细化管理水平更高,可视化程度更深!
来源:鲁班软件
MORE | 相关阅读


鲁班软件——BIM技术领航者

