建筑信息模型——BIM(Building Information Modeling)是以三维数字技术为基础,将建筑工程各阶段相关数据进行集成的信息模型,是对建设工程项目综合信息的详尽表达。BIM的全面应用将大大提高建筑业的生产效率,提升建筑工程的集成化程度,使整个全生命周期的质量和效率显著提高、成本降低,能给建筑业的发展带来巨大的效益。
本方案主要面向全国各建筑类高校土木工程、建筑工程、工程造价、工程管理等相关专业,以“校企合作,协同育人”为人才培养机制,BIM技术应用为核心,通过“合作办学”、“实验室建设”、“教学改革”、“教材合编”等多种模式,满足各高校BIM专业课程建设和教学、科研的需要,共同建立并健全建筑类高校人才培养体系,以此培养出高水平、复合型的BIM人才。





1.方案概述
在“德国工业制造 4.0”与“中国制造 2025”新一轮科技革命和产业变革背景下,正在给世界建筑业带来新的变革和重大影响,各种新概念和新模式不断涌现,诸如产业链有机集成、并行装配工程、低能耗预制、绿色化装配、机器人敏捷建造、网络化建造和虚拟选购装配等; 世界未来装配式建筑的建造系统与产业体系必将超越现有企业模式与工业形式的范畴。
校企合作,协同育人。
本方案主要面向全国各建筑类高校土木工程、建筑工程、工程造价、工程管理等相关专业,以“校企合作,协同育人”为人才培养机制,BIM技术应用为核心,通过“合作办学”、“实验室建设”、“教学改革”、“教材合编”等多种模式,满足各高校BIM专业课程建设和教学、科研的需要,共同建立并健全建筑类高校人才培养体系,以此培养出高水平、复合型的BIM人才。
本方案的制定,借鉴了国内外各建筑类高校先进的BIM人才培养理念和实践方法。以社会需求为目标,以就业为导向,以能力培养为核心,区分各层次教学模式,重视基础专业课程建设,辅以实践教学能力,结合专业培养综合能力人才。
2. 总叙
我国建筑业随着国家发展进入新常态,其生态环境发生了重大变化。
随着我国建筑发展形式发生转变,城市建设的概念不单单是追求现代化,而是更加注重绿色、环保、人文、智慧以及宜居性。
装配式建筑具有绿色施工以及环保高效的特点,因此,全面推进装配式建筑发展成为建筑业的重中之重。
建筑信息模型(Building Information Modeling,以下简称“BIM”)可以使传统产业链中断裂的数据在各个环节之间流动起来,为打通项目全生命周期提供了可能。“互联网+”的本质是数据的高效率流动。因此将大热的BIM技术、装配式建筑和互联网相结合使建筑业跨行业、跨区域的发展得以实现。
自2016年9月国务院办公厅发布《关于大力发展装配式建筑的指导意见》以来,截至2017年3月,全国30多个省市区推出装配式建筑的相关政策,要求“十三五”期间(2016-2020年)装配式建筑占新建建筑的比例30%以上;新开工全装修成品住宅面积比率30%以上;“十四五”期间(2011-2025年)装配式建筑占新建建筑比例要达到50%以上,全面普及成品住宅。
近几年预制装配式建筑与BIM技术发展迅速,全面推动了建筑产业的升级,这些都离不开国家与地方政府的大力推广。
3. BIM+装配式,这就是建筑业的未来!
BIM技术协同和集成的理念与装配式建筑一体化建造的思路高度融合,基于BIM的装配式建筑信息化应用的作用和优势越显突出……
3.1. 基于BIM的装配式建筑信息化应用优势
BIM技术能够将建筑、结构、几点、装修个专业更为有效地串联,形成BIM一体化设计,进一步强化各专业协同,减少因“错、漏、碰、确”导致的设计变更,达到设计效率和设计质量的提升,降低成本。BIM技术的应用能够有效增强项目团队的协同管理能力,实现智能建造。即信息化—工业化融合助推装配式建筑一体化建造。
3.2. BIM信息化技术的应用
装配式建筑“设计、生产、装配一体化”的实现需要设计、生产、装配过程的BIM信息技术应用。通过BIM一体化设计技术、BIM工厂生产技术和BIM现场装配技术的应用,设计、生产、装配环节的数字化信息会在项目的实施过程中不断地产生,实现了协同。
(1)BIM的设计—生产—装配全过程技术应用
①BIM技术在设计中的应用:
在BIM一体化设计中,建筑、结构、机电、装修各专业根据统一的基点、轴网、坐标系、单位、命名规则、深度和时间节点在平台化的设计软件中进行模型的搭建。同时各专业还可以从建筑标准化、系列化构件族库和部品件库中选择相互匹配的构件和部品件等模块来组建模型,提高建模的标准化程度和效率。此外各专业需要进行各自设计流程的协同,通过协同工作,不断丰富BIM模型信息,最终形成集成各专业设计信息的综合设计模型。
②BIM技术在工厂生产中的应用:
工厂生产环节是装配式建筑建造中特有的环节,也是构件由设计信息变成实体的阶段。为了使预制构件实现自动化生产,集成信息化加工(CAM)和MES技术的信息化自动加工技术可以将BIM设计信息直接导入工厂中央控制系统,并转化成机械设备可读取的生产数据信息。通过工厂中央控制系统将BIM模型中的构件信息直接传送给生产设备自动化精准加工,提高作业效率和精准度。工厂化生产信息化管理系统可以结合RFID与二维码等物联网技术及移动终端技术实现生产排产、物料采购、模具加工、生产控制、构件质量、库存和运输等信息化管理。
(2)BIM工厂生产技术
BIM技术在现场装配中的应用:现场装配阶段是装配式建筑全生命周期中建筑物实体从无到有的过程。在EPC工程总承包模式下基于BIM的共享、协同核心价值,以进度计划为主线,以BIM模型为载体,共享与集成现场装配信息通设计信息和工厂生产信息,实现项目进度、施工方案、质量、安全等方面的数字化、精细化和可是化管理。
3.3. BIM平台管理-信息化管理应用
装配式建筑的BIM信息化管理是以建筑信息模型为项目的信息源。以云技术、物联网技术和移动终端技术为信息采集和应用手段,服务于建筑工程的一体化全过程管理。
(1)BIM平台-信息化管理
建立基于BIM的一体化信息管理平台
基于BIM的信息管理平台是通过建立一个数据中心作为工程项目BIM设计、生产、装配信息的运算服务支持。通过该平台可以形成资源数据库,并实现协同办公。
通过基于BIM的一体化信息管理平台,建筑工程建造一体化管理可以实现对装配式建筑设计、生产、装配全过程的采购、成本、进度、合同、物料、质量和安全的信息化管理,最终实现项目资源全过程的有效配置。
BIM技术协同和集成的理念与装配式建筑一体化建造的思路高度融合,基于BIM的装配式建筑信息化应用的作用和优势越显突出。结合BIM技术的发展状况和装配式建筑的系统性特征,借助BIM等信息化技术将各环节、各专业、各参与方的信息屏障打通,进而推进装配式建筑一体化建造的实施和推广,实现我国建筑工业化和信息化的深度融合。
3.4. 装配式建筑与BIM的结合点
1、BIM技术在建筑设计阶段的应用
(1)深化设计
在深化设计中,预制构件设计的精确度直接影响现场安装的准确度以及后继精装修等工序的进程与效果。传统预制构件设计,先由工艺师进行构件轮廓设计、钢筋布置和埋件设置,再由设计师将所有的水、电管线和预埋件分解到每个预制构件中,工作量庞大,设计周期长,并且在三维工作环境下,容易发生冲突错漏。引入BIM后,可以通过TeklaStructures、鲁班works等基于BIM技术的结构、机电构件,实现预制构件钢筋的3D生成,和机电管线预埋线槽、点位排布的三维协同设计,在提高精确度的同时,有效缩短设计周期。
(2)复杂节点处理
基于装配式建筑的先天特性:预制构件、现场拼装,为保证建筑结构具有足够的整体性以及抗震性能,规范提高了对墙肢和预制构件连接节点处钢筋密集交错,经常造成钢筋无法绑扎,或者因绑扎过密无法建筑混凝土等情况。利用结构BIM软件,设计人员可以在节点三维模型中实现真实的钢筋布置,将碰撞检查细化到钢筋级别,优化钢筋排布,并进行施工模拟,避免因碰撞、操作顺序等原因,导致无法施工或施工困难,确保施工方案合理可行。
(3)碰撞检测
碰撞检测在装配式建筑中的应用较在常规建筑中更加广泛和重要。在装配式建筑设计中,除管线综合等专业间的碰撞检查,预制构件之间的轮廓碰撞以及预制构件内部钢筋与钢筋之间、钢筋与预埋件之间也是碰撞检查的重点。相比传统二维设计,BIM设计有着强大的碰撞检查功能,可以快速生成碰撞检测报告,并在 revit模型中进行多专业联动修改。另外,在碰撞检测完成之后, BIM还可以模拟安装过程,对安装存在问题,造成的设计变更甚至返工。
2、BIM在装配式建筑管理过程中的应用
(1)场地布置管理
装配式建筑的施工场地布置与现浇结构建筑存在较大区别,为满足每日安装进度、不窝工,装配式建筑现场需要堆放荷载大。因此,堆放位置的选择就显得尤为重要,一方面,需要考虑车辆运输规划和塔吊吊装范围,避免或减少二次搬运;另一方面,要同时兼顾其他施工环境,保证作业顺畅。利用BIM技术,可以完整模拟场地布置,通过推演,合理规划场区路线,有针对性地布置临水、临电,实现各功能区的动态优化配置。
(2)材料监管
BIM技术可以实时反馈施工现场情况,统计预制构件、建材用量,并对实际用量和计划用量的差异进行分析,实时调整材料进场计划,亦可根据施工运行情况,对不同阶段预制构件的需求量做出测算,为采购、备货提供控制依据。BIM技术与RFID智能识别技术的结合,能够将构件的位置和进度属性添加至数据库中,锁定每个构件的所在区域位置和进度状态,精准预制构件是否能按计划进场以及场地和资金占用等情况。
1. BIM政策
1.1.国家政策
2016年8月住建部发布的《2016-2020年建筑业信息化发展纲要》中指出,积极推进“互联网+”和建筑行业的转型升级。尤其在发展目标中重点突出了关于建筑信息化的具体落实计划:“十三五”时期,全面提高建筑业信息化水平,着力增强BIM、大数据、智能化、移动通讯、云计算、物联网等信息技术集成应用能力,建筑业数字化、网络化、智能化取得突破性进展,初步建成一体化行业监管和服务平台,数据资源利用水平和信息服务能力明显提升,形成一批具有较强信息技术创新能力和信息化应用达到国际先进水平的建筑企业及具有关键自主知识产权的建筑业信息技术企业。文件中提出了五大信息技术,其中BIM技术位列第一,全文中BIM一词的频率最高。同时在主要任务中对于企业信息化要求中再次强调深入研究BIM,可见住建部对于BIM技术推广的力度和决心。
2017年2月底,国务院办公厅印发《关于促进建筑业持续健康发展的意见》。意见指出,要加强技术研发应用。加快先进建造设备、智能设备的研发、制造和推广应用,提升各类施工机具的性能和效率,提高机械化施工程度。限制和淘汰落后、危险工艺工法,保障生产施工安全。积极支持建筑业科研工作,大幅提高技术创新对产业发展的贡献率。加快推进建筑信息模型(BIM)技术在规划、勘察、设计、施工和运营维护全过程的集成应用,实现工程建设项目全生命周期数据共享和信息化管理,为项目方案优化和科学决策提供依据,促进建筑业提质增效。
装配式建筑的顶层设计提速。中共中央中发〔2016〕6号文件《中共中央国务院关于进一步加强城市规划建设管理工作的若干意见》提出大力推广装配式建筑的目标。国务院国办发[2016]71号文件《国务院办公厅关于大力发展装配式建筑的指导意见》划分了装配式建筑发展重点地区、积极地区和鼓励发展地区。
住建部建科[2017]77号文件印发《“十三五”装配式建筑行动方案》《装配式建筑示范城市管理办法》和《装配式建筑产业基地管理办法》,确定了2020年的阶段性发展目标。国家层面文件出台后,各地也积极贯彻国家政策、文件和标准,目前全国31个省(市、自治区)均出台了鼓励装配式建筑发展的相应政策,全国大力推广装配式建筑政策和标准规范体系已逐步形成,装配式建筑已从试点示范阶段向区域性全面推广阶段发展。
目前我国已立项了6项有关BIM的国家标准,其中《建筑信息模型应用统一标准》《建筑信息模型施工应用标准》《建筑信息模型分类和编码标准》已正式实施,《建筑工程信息模型存储标准》《建筑工程设计信息模型交付标准》《制造工业工程设计信息模型应用标准》处于报批与报审状态。
全国已有30多个省市出台了装配式建筑专门的指导意见和相关配套措施,不少地方更是对装配式建筑的发展提出了明确要求。越多越多的市场主体开始加入到装配式建筑的建设大军中。

1.2.地方及行业政策

图2.1.2.12018年BIM政策汇总
根据2018年国家、各省市BIM政策来看,BIM的发展趋势正在由单一发展向集成化、可持续化的多方位发展,已成为建筑业改革升级的重要组成部分。
2. BIM人才培养
2.1.BIM行业人才需求
建筑信息模型 (Building Information Modeling, 简称 BIM) 是以三维数字技术为基础,集成了建筑设计、建造、运维全过程各种相关信息的工程数据模型,是对工程项目设施实体和功能特性的可视化表达。BIM 技术是在二维计算机辅助设计(2D CAD)等技术基础上发展起来的多维建筑模型信息集成管理技术,是传统的二维设计建造方式向三维数字化设计建造方式转变的革命性技术,是促进绿色建筑发展、提高建筑产业信息化水平、推进智慧城市建设和实现建筑业转型升级的基础性技术。
近年来随着BIM技术的迅速发展,我国工程项目实践对于BIM技术的应用需求越来越大,但BIM技术的专业人才还远远不能满足建筑业发展的需求。这种缺乏还不仅仅体现在数量上,很大程度也体现在对BIM技术应用的能力上。在建筑业信息化飞速发展的今天,培养掌握BIM知识和技能的专业人才成为建筑业发展的迫切需求。
BIM技术人才最基本的要求就是掌握BIM基础技能,通过操作BIM建模软件能将建筑工程设计和建造中产生的各种模型和相关信息制作成可用于工程设计、施工和后续应用所需的BIM及其相关的二维工程图样、三维集合模型和其他有关的图形、模型和文档的能力。通过操作BIM专业应用软件进行BIM技术的综合应用能力。但是仅仅掌握BIM最基础的技能,并不能称为BIM技术人才,BIM的意义在于项目全生命周期的信息交互。因此,BIM人才应该具备基本的是工程能力+BIM技能+管理协同能力,只会用单一软件建模,而不会用多种软件解决项目全生命周期的问题,或者只会用模型解决单一工种问题,而不会解决多工种问题的,不算懂BIM。只会干活而不会带领团队,或者只会带队干活而不懂培养人才的也不算BIM技术人才。BIM人才应该是复合型人才,才能担起在一个项目中的责任,才能发挥出BIM真正的价值。
结合中国建设教育协会2015年发布的《全国BIM应用技能考评大纲》,BIM知识与技能对应划分为三级,其具体内容如下表:

表2.2.1.1BIM知识与技能划分
结合中国建设教育协会2018年编写的《高等院校BIM课程设置与实验室建设导则》对行业、各企业BIM应用及人才结构调研结构发现,企业BIM岗位主要有以下几类:

图2.2.1.1 企业BIM岗位划分
2.2.BIM人才培养难点
(一)BIM人才培养方案匮乏
BIM技术在不断发展与融合中,大部分高校处于摸索阶段,没有一套完备的人才培养方案,并且能借鉴的资源也有限。BIM人才培养方案的制定,首先需要了解建筑业对专业人才的需求度,进而总结建筑企业信息化对专业能力的要求与学院已有的课程体系相互融合,最终形成人才培养方案。高校在提前制定人才方案时,临时加入该课程,必然会引起学分及学时的增加,无论是对学校课程安排还是学生学习都是具有一定压力。如何在满足专业课程的基础知识同时,将BIM课程更合理设置到人才培养方案中显得尤其重要。
(二)BIM实验室建设困难
BIM实验室是高校进行实践教学的载体,其主要功能是教学实训、科研、提供职业化培训等多项服务,其建设前期应根据功能定位配备相应的软件或硬件设施。鉴于目前BIM软件种类繁多,很容易让学生坠入单一软件学习,从而对于BIM的了解过于片面,造成在绝大多数人的概念里BIM等同于三维建模或只停留在建模阶段,所以我们在选择软件配置时要选择实践性强、全面性好的BIM软件,根据软件运行环境配置合适的硬件。除了软硬件的建设,也要注重实践教学体系、实训基地管理模式和运行机制及师资队伍建设等所有环节的相互融合。
(三)师资力量不成熟
师资力量是人才培养环节的中流砥柱,但当前各大高校急需具有专业性很强的专业知识,同时有能够熟练运用专业软件的老师。因此,组建一支具有高水平的专业教师队伍成为各大院校需解决的重要问题。
(四)BIM优质教学教材匮乏
BIM技术的兴起从而使市面上涌现出大量的BIM书籍,但这些书籍仅粗略浅显地介绍了部分软件功能和简单操作。学生在课堂上仅仅是对软件的学习,当他们解决实际工程项目时仍没有明确的思路。因此,理论知识与实际操作相结合十分重要,BIM教材应包含了多种实际项目案例及标准应用流程,让学生在解决实际问题当中学会软件的使用方法,开阔学生的眼界,让学生不仅掌握单一类型问题的解决方法,更要熟悉多种类型组合的问题。
1. 基于BIM的建筑类专业人才培养机制
1.1.BIM人才培养目的
基于鲁班BIM实验室进行从项目深化设计、建造、运营与维护的全过程管理,使建筑类相关专业的学生都能都够运用BIM技术开展本专业对应的岗位工作,并能够与其他专业进行协同。主要培养以下几种人才:
1) BIM标准管理员
负责BIM标准化应用、BIM标准化实施流程的研究与管理等工作。
2) BIM技术团队人员
掌握和熟练应用BIM技术手段,负责BIM技术应用的传授与答疑等工作。
3) BIM建模员、BIM工程师、BIM项目经理(能力储备)
负责BIM模型的创建与深化,结合专业知识能够应用BIM模型,为工程项目提供技术与管理的信息化解决方案。
1.2.BIM人才培养思路

图3.1.2.1 “三位一体”人才培养模式
注:“三位一体”中一体是指学生是学校的主体,三位指由学校(组织)、学生、企业(参与)三方共同培养,双证书、多途径的高素质技能型人才培养模式。
1) 以不同学科、不同专业的不同核心能力培养要求,制定BIM课程教学体系。
2) 以单项基本能力培养为先,逐步提升综合应用能力。
3) 以BIM实践教学为主,同时将BIM植入到其他专业类课程进行信息化教学。
4) 以社会需求为目标 就业为导向,调整非重点就业方向的课程教学。
5) 以BIM的全生命周期应用统筹,鼓励跨学院跨专业协同应用,提高团队协同工作能力。
6) 以比赛、BIM等级考试、创新创业促学,共推BIM人才培养的全面发展。
7) 校企合作,产教融合,协同育人,共拓学生就业途径。
1.3.BIM能力构成

图3.1.3.1BIM能力构成
1.4.核心就业方向分析
设计方向:规划设计、方案设计、施工节点设计、专业设计、BIM协调部门等。
施工方向:BIM模型深化应用、进度质量安全及成本管理、信息化协同工作等。
业主方向:项目招投标、项目沟通与协调、物业管理与维护、项目招投标等。
软件公司方向:市场销售、软件研发、技术支持等。
造价、咨询或培训方向:成本预算控制;BIM建模、BIM模型深化应用等咨询服务;BIM讲师等。
2. 鲁班BIM实验室建设
2.1.BIM实验室建设目标
通过BIM人才培养体系建设,主要实现如下目标:高校建设BIM实验室应以支持BIM的教学科研、BIM人才培养为根本目标。
2.2.BIM实验室的功能定位
高校在建设BIM实验室前期确定功能定位时,应紧密结合本校学生的专业水平、课堂兴趣以及本校的教学资源,紧密结合现有的人才培养目标和充分发展学校的教育特色。高校BIM实验功能定位常见有以下几种类型:

图3.2.2.1BIM实验室功能定位
2.3.BIM实验室组织建设模式与布局
(一)建设模式
高校BIM实验室主要有两种建设模式,校企共建模式和学校独立建设模式。
鲁班软件可与高校通过校企合作共建实验室,以高校与企业资源共享、共同协作为宗旨,开展以BIM技术为中心的学术科研和以企业项目的实践教学、工程咨询以及职业培训来共同培养BIM人才,实现校企双方共赢。
(二)网络拓扑图
鲁班BIM系统基于云平台的网络协同应用,不仅可以在BIM实验室进行实践教学等。同时,老师可以在办公室和家中通过互联网进行备课、工程咨询服务等,学生也可以在宿舍自由学习使用、甚至寒暑假在家中使用,完成老师布置的教学任务或是毕业设计等内容。

图3.2.3.1BIM实验室网络拓扑图
(三)机房布局规划图

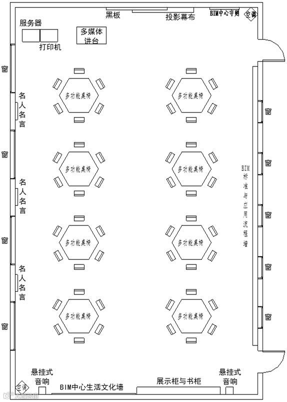
图3.2.3.2BIM实验室实景图

图3.2.3.3BIM实验室布局规划图
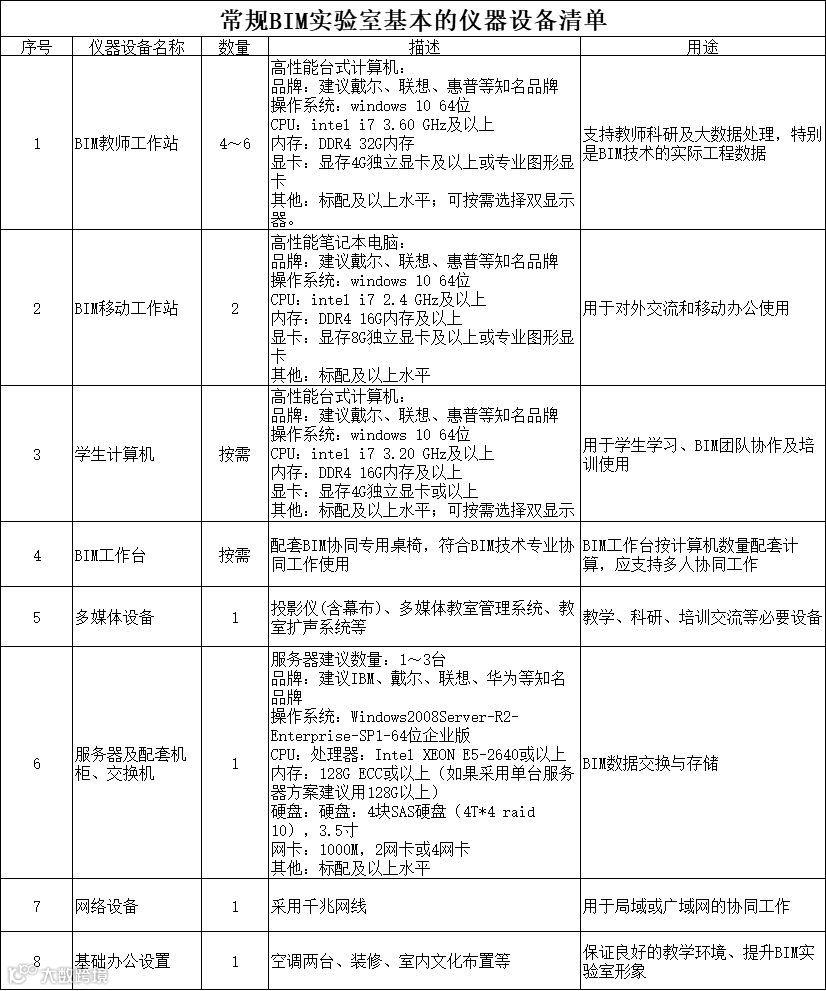
2.4.BIM实验室硬件建设
BIM实验室内应配备相应的基本仪器,其基本配置至少能满足BIM应用技能的实践教学需求,同时根据实际的功能定位提高相应仪器设备配置条件。以下列表为BIM实验室满足其常见的功能定位(学术研究、实践教学、项目实训、工程咨询、职业培训)的设备配置清单。

表3.2.4.1BIM实验室仪器配备清单
2.5.BIM实验室软件建设(一)——鲁班BIM系统平台管理软件
(一)鲁班软件优势
鲁班软件在BIM领域应用广泛,对于各建筑类院校提供相应的施工全过程应用软件平台,使用于建筑工程、土木工程、给水排水工程、工程管理、工程造价、建筑安装工程技术、建筑工程项目管理等多个专业教学实践应用,其软件优势介绍如下。

图3.2.5.1 鲁班软件优势
(二)鲁班软件配置清单及介绍
本软件配置清单依据施工全过程的BIM应用流程,遵循以“创建、管理、应用·协同·共享”的理念。“创建”阶段,鲁班软件拥有自主知识产权的建模·算量软件,CAD图纸转化快,其建模效率高,算量准确等优势。同时在“创建”阶段可接收上游设计BIM模型数据,充分利用设计成果,如Revit模型、Bentley模型、Civil3D模型等均可无缝对接。在“管理”和“应用·协同·共享”阶段,鲁班BIM系统的应用是在高校中唯一一家基于互联网可私有云部署的BIM应用系统,通过“小前端,大后台”模式的应用,PC端、WEB端、APP端均可无缝对接。数据应用,数据管理,数据共享,实现BIM模型数据的协同应用管理。

图3.2.5.2 鲁班软件配置清




2.6.BIM实验室软件建设(二)——红瓦建模大师
“建模大师”是由上海红瓦信息科技有限公司研发的一款基于 Revit 软件,针对建筑 BIM 设计和深化的软件。包含建筑、结构、机电及PC建筑等四个插件。

红瓦建模大师(建筑)软件:包含建筑、结构专业,用于提高建筑、结构专业的BIM建模效率,功能模块包含:CAD图纸转化建模、快捷建模、装饰及二次结构快速建模、快速标注等功能。

红瓦建模大师(机电)软件:包含暖通、给排水、消防、电气专业,用于提高机电专业BIM建模效率,功能模块包含:CAD图纸转化建模、快捷建模、机电深化、快速标准等功能;

红瓦建模大师(施工)软件:用于提高施工场地BIM建模效率,包含地形道路、安全维护、砌体排布、脚手架、模板等快速建模功能。

红瓦建模大师(PC)软件:基于Revit平台的装配式混凝土(PC)BIM设计软件,一键生成预制构件,自动生成实体钢筋,一键生成图纸。

2.7.BIM实验室软件建设(三)——装配式建筑施工仿真教学实训系统

装配式仿真教学实训室和教学资源库是应用虚拟仿真、3D动画、微课视频等技术开发虚拟仿真实训教学软件和动画微课资源,展示装配式工艺过程和工法技术特点,内容丰富,通俗易懂。


3. BIM课程建设
3.1.BIM课程建设目标
系统性地建立关于BIM知识与技能的课程体系,将其融入相关专业的人才培养方案中,使得高校毕业生具备在建设企业及公共机构中应用、发展以及管理BIM的能力。
3.2.BIM课程建设原则
(一)一致性原则
高校BIM课程的设置一方面应依据院校自身培养层次以及专业设置等情况,与学科特色、人才培养目标、课程培养方案保持一致;另一方面还应与行业内BIM技术的应用与发展要求相一致。
(二)理论与实践并重原则
高校的BIM教学应结合BIM技术应用与发展的特点、注重对BIM技术的理论学习和实践应用能力的综合培养。
(三)开放性原则
BIM课程设置应紧密结合建筑行业的发展、应从资源共享和相互协作的角度实现多元化的教学模式,并通过与其他学科课程交叉融合进而实现跨学科的教学模式。
3.3.BIM课程的分类及形式
(一)BIM课程的分类
以表2.2.1.1中BIM知识与技能的划分,BIM课程分为BIM基础应用课程、BIM专业应用课程、BIM综合应用课程三大类。
(二)BIM课程的组织形式
BIM课程的常见组织形式有课堂教学、实践教学两种,其他形式可增设行业专家讲座、研讨会及BIM的专题研究等,高校应根据专业人才定位与教学条件确定BIM课程组织形式。一般来讲,课堂教学和实践教学由学院专业教师负责,鲁班软件可通过校企合作方式为高校提供资深专家进行其他形式课程的合作授课。
(三)BIM课程的开设形式
BIM课程的开设方式分为独立开设BIM课程和在既有课程中植入BIM知识和技能模块。
在既有课程中植入BIM知识和技能模块有很多方式:通过BIM软件演示课程内容的方式嵌入到课堂教学中,鲁班软件在为高校提供BIM教学软件时配套了数百个各专业的BIM教学模型案例;也可把BIM的技能模块纳入到课程设计、毕业论文或毕业设计中等教学环节。

3.4.BIM课程体系
(请旋转屏幕查看)

以本科教育类高校“工程管理专业的BIM课程体系”为例:

以专科教育类高校“建筑工程技术专业的BIM课程体系”为例:

3.5.BIM专业课程设置方案(以国内某高校为例)
(一)建设项目信息化管理专业课程设置方案(专科)
1) 培养目标
本专业旨在培养拥护党的基本路线,德、智、体、美全面发展,掌握现代建筑业关键技术(BIM技术)、工程管理必备的基础理论知识和专业知识,具有必备的从事现代建筑业职业岗位实际工作的基本能力和基本技能,适应建筑业工程管理以及建筑业信息化建设、产业升级和企业技术创新需求的,具有良好职业道德和创新务实精神的高素质技术技能人才。本专业毕业生要能从事与基本建设和建筑工程相关的合同管理、施工现场管理、BIM建模及BIM咨询、建筑材料检测、工程招投标文件编制、等实际岗位工作。其中与BIM相关工作岗位有:BIM工程师、BIM咨询工程师以及懂BIM的助理造价工程师、资料员、施工员等。
2) 专业课程设置
详见附件一
(二)建筑工程技术专业课程设置方案(专科)
1) 培养目标
本专业旨在培养拥护党的基本路线,德、智、体、美全面发展,掌握现代建筑业关键技术(BIM技术)、施工管理必备的基础理论知识和专业知识,具有必备的从事现代建筑业职业岗位实际工作的基本能力和基本技能,适应建筑业施工管理以及建筑业信息化建设、产业升级和企业技术创新需求的,具有良好职业道德和创新务实精神的高素质技术技能人才。本专业毕业生要能从事建筑工程施工管理、BIM工程师等实际岗位工作。其中与BIM相关工作岗位有:BIM工程师以及懂得BIM技术的施工员、质量员、测量员等。
2) 专业课程设置
详见附件二
4. BIM师资队伍
4.1.师资队伍建设
教师队伍建设是提高院校核心竞争力的具体体现,是培养高技能人才的内在需求,学校是否有一批熟悉企业实践、能够驾驭面向任务实践教学的双师型教师队伍,对学校专业建设和人才培养目标的实现起到了决定性作用。且限于高校师资要求需要教师学历在硕士或博士之上,外聘兼职人员讲座无法形成高校稳定的课程体系。因此,鲁班软件提供了以下灵活多样的BIM师资人才培养方式:
1) “请进来”—专家讲座
通过专家讲座培养BIM教师队伍。鲁班软件为高校提供各领域专家,在高校内为专业教师举办BIM专题讲座,主要教授BIM基础理论及BIM概论等内容。
2) “走出去”—教师实践
“走出去”指鲁班软件为院校教师创造企业实践机会,欢迎院校师资作为咨询顾问共同参与企业的工作。让教师走进企业,参与企业的实际工程咨询服务,提高教师的实践能力。
3) 课题引导
通过课题引导培养BIM教师队伍。培养专业教师的BIM研究兴趣,鲁班软件提供教育部“协同育人”的产学研项目,通过与我司项目合作,引导教师深入研究BIM相关理论知识。以课题带动教学,实现专业教师转向BIM教学的目标。
4) 跨专业引进
通过引进计算机专业教师培养BIM教师队伍。由于BIM模型的基础为计算机信息系统,计算机专业教师的引进可以迅速扩大BIM实务教学队伍。通过对计算机专业教师加以相关专业知识的培训,实现计算机专业教师教授BIM操作课程的目的。
5) 与鲁班软件合作
通过与我司合作培养BIM教师队伍。引入我公司的BIM教学软件为先导,我司软件技术专员对专业教师进行BIM软件的定制化专业培训,以此补强BIM软件教学的师资队伍。
4.2.BIM应用技能师资培训模式
鲁班软件一直着力于推动全国建筑类院校开展BIM技术教学,助力建筑类院校BIM技术师资队伍培养,自2014年以来我公司每年寒暑假不定期举行BIM技术教学研讨会和BIM技术应用师资培训班,培训内容紧密结合教学,以专家讲座、BIM技术实操等形式,强化BIM技术应用实践技能,同时开展BIM实际咨询项目的参观交流活动,提升老师们课程设计和BIM应用技术能力。

图3.4.2.1 2018年暑假BIM应用技能师资培训班(陕西班)

图3.4.2.2 参观“未央国际”工程项目
5. 立体化教材
教材建设是提高高校人才培养质量的一项重要内容,也是培养高素质合格人才的基本保证。避免让教材“单一化”“软件化”,为此,我们必须进行教材改革与建设。我们应以BIM人才培养课程体系为基础,结合实际工程项目应用标准与流程,加快纸质教材与数字化资源课程的结合,建设具有高校自主特色的立体化教材。
在此背景下,鲁班软件与国内高校浙江广厦建设职业技术学院、上海思博职业技术学院等共同研究和改善专业建设教学方案,编写了一系列的立体化教材。在此,我们也欢迎各高校加入共同建立更完善的BIM立体化教材体系。
浙江广厦建设职业技术学院:《BIM建模之钢筋建模》、《BIM建模之土建建模》、《BIM建模之安装建模》、《BIM建模之钢建模》、《BIM综合应用》
浙江省高等学校在线开放课程共享平台:http://zjedu.moocollege.com
上海思博职业技术学院:《BIM协同与应用实训》

6. 校企合作案例
6.1.同济大学——建筑产业创新发展研究院、CIM创新中心
“同济大学建筑产业创新发展研究院”由鲁班软件、新中大、班汇通、远大住工共同支持成立,下设建筑产业政策研究中心、建筑产业现代化研究中心、建筑产业数字技术研究中心、建筑企业管理创新研究中心、智能建造研究中心等五个研究中心。研究院定位成为中国建筑产业创新发展顶尖智库之一,围绕建筑产业发展战略与政策、建筑企业管理模式、建设项目管理技术等领域开展建筑产业管理创新的理论研究、学术交流、行业合作与人才培养。

图3.6.1.1 同济大学建筑产业创新发展研究院
“同济大学CIM创新中心”由同济大学、鲁班软件、班联数城联合打造,中国科学院院士、同济大学副校长吴志强当选鲁班同济CIM创新研究院科学家。将围绕CIM(City Imformation Modeling)技术理论研究和应用研究,整合行业资源,建设国际CIM技术研究平台,推动CIM技术发展。

图3.6.1.2 同济大学CIM创新中心
6.2.南阳师范学院——BIM中心
南阳师范学院于2015年9月成立“南阳师范学院BIM中心”。俗话说 ,无规矩,不成方圆,学院BIM中心采用“自主运营、管理企业化”模式,制定了《南师BIM中心招新标准》《南师BIM中心培训制度》《南师BIM中心量化准则》等规章制度。分工明确,各司其职,以高度企业化的水准确保团队发展。同时“以赛促教、校企合作”,学院BIM中心积极参加各类国家级和省级比赛,以赛促学、以赛促教,取得多项优异成绩。与我司校企合作,带实际项目入校园创新实践性教学模式,培养学生的综合运用能力、创新精神和团队协作能力。

图3.6.2.1BIM中心规章制度(部分)

图3.6.2.2BIM中心考试与自主培训
6.3.浙江广厦建设职业技术学院——鲁班学院
“鲁班学院”是浙江广厦建设职业技术学院与上海鲁班软件股份有限公司依托广厦学院国家全日制高职教育资质开办的学历教育项目。从2016年合作至今,2年来,鲁班学院已经累计培育BIM技术型高端人才200余人,全部输送至合作企业和行业内知名企业顶岗实习或就业。广厦学院通过选派专业老师参与到鲁班工程顾问在建项目顶岗工程顾问BIM咨询工作、鲁班工程顾问进校园授课,成功打造了一支BIM技术双师型教师队伍,合作编写了5本BIM技术省级新形态教材,开展多期BIM技术社会培训,促进建筑类专业加速转型升级,培养出一批建筑行业复合型BIM人才,校企合作结出累累硕果。

图3.6.3.1 鲁班学院开班仪式

图3.6.3.2 鲁班软件企业教师授课

图3.6.3.3 第一批鲁班学院学子就业

图3.6.3.4 在我司工作的鲁班学院学子
1.1. 北方工业大学——BIM研究中心
北方工业大学土木工程学院通过BIM研究中心进行研究生实训教育,借助软件平台,与企业合作,动员学生通过自主学习,设立实训基地,以掌握更多专业软件。通过校外企业提供项目课题,通过软件进行实施应用,提高学生学习能力的同时,也进行成果验证,与企业互惠互利,培养出一大批复合型BIM人才。

图3.6.4.1 学生装配式工程应用案例
技能竞赛对人才培养发挥积极的推动作用,比赛结果不是目的。遵循“以赛促建、以赛促教、以赛促学、以赛促创、赛学结合”的原则,以此推动高等院校的课程建设、实训基地建设等人才培养体系的建设,提升学生整体就业能力才是关键。以BIM大赛为契机,将技能竞赛与人才培养相融合,提升人才培养质量。
鲁班软件自2015年以来举办全国高校BIM毕业设计大赛,有百所院校的近万名师生共同参与,直接或间接帮助近千名同学取得优异的就业机会。在BIM大赛中,鲁班软件将比赛流程与实际项目标准应用流程相互结合,让学生通过BIM毕业设计大赛更快的融入到工作实践流程中,提升学生的实践应用能力。下面将介绍鲁班软件主办的两类比赛,在此也欢迎各高等院校参与。
1.全国高校BIM毕业设计大赛(第五届)
(一)主办单位
上海鲁班软件股份有限公司
(二)大赛要求
1)全国中、高等院校建筑相关专业的大三、大四学生,分本科组(含研究生)和专科组(含中高职);
2)以团队为参赛单位,注册审核通过后即可参加比赛;
3)团队由5人以内的参赛队员和1-2位指导教师组成,鼓励聘请企业导师共同参赛;
4)同一所院校(学院)可组织最多3个参赛队参赛,鲁班软件为参赛院校组织校内赛提供软件授权支持。
(三)大赛程序及日程
1)毕业设计报名时间:2018年9月至2019年3月31日
2)BIM建模大赛作品提交时间:2018年12月1日至2019年2月28日
3)BIM建模大赛比赛评审时间:2019年3月上旬
4)建模比赛成绩公布:2019年3月下旬
5)BIM毕业设计作品提交时间:2019年5月1日至2019年5月15日
6)BIM毕业设计作品评审时间:2019年5月下旬
7)大赛奖项公布时间:2019年6月
8)颁奖及交流会时间:2019年6月
(四)大赛官网
http://bim.lubanu.com
(五)联系方式
021-35885000
(六)竞赛模块
详见附件三
2. 室内BIM毕业设计大赛(第二届)
(一)主办单位
上海鲁班软件股份有限公司
(二)大赛要求
1)全国中、高等院校建筑室内设计、建筑装饰工程技术等室内设计相关专业的学生;
2)以团队为参赛单位,指导老师1人,参赛学生3人或3人以内,在室内BIM大赛官网注册审核通过后即可参加比赛,大赛组委会根据注册信息提供参赛软件授权;
3)同一所院校最多推荐3个团队参赛,超过参赛团队数量限制的院校,可先进行校内选拔,大赛组委会可为校内选拔赛提供软件授权。
(三)大赛程序及日程
1)比赛报名时间:2018年9月20日至2018年10月31日
2)作品提交时间:2018年11月1日至2018年12月10日
3)初赛奖项公布时间:2018年12月20日
4)决赛答辩颁奖时间:2018年12月底
(四)大赛官网
http://remiz.lubanu.com
(五)竞赛模块及评分标准
详见附件四
3. 优秀作品展示
(一)全国高校BIM毕业设计大赛答辩现场:

(二)室内BIM毕业设计大赛优秀作品:

人力资源和社会保障部于2019年1月发布《关于拟发布新职业的公示通过》中提到的15个拟发布新职业之一的“建筑信息模型技术员”,让众多BIMer有一个正式的职业名分,而通过BIM认证可以让“建筑信息模型技术员”进行学识、技术和能力的基本认定,是做好该项职业工作的一个依据或能力体现。
教育部在2018年11月发布的《高等职业教育创新发展行动计划(2015—2018年)》与《职业院校管理水平提升行动计划(2015—2018年)》通知中明确提到两项行动,一是启动实施中国特色高水平高职院校和专业建设计划,二是启动实施“1+X”证书制度改革,加强职业教育的技能化和普教化融合。“1”是指学历证书,“X”是指代表某种技术技能的资格证书,不同的专业对应不同的资格证书。而“建筑信息模型技术员”作为火热的新职业之一,其通过BIM认证获得相应的资格证书也显得尤其重要,下面将介绍鲁班软件一直正在支持的3中BIM认证。
1.鲁班BIM工程师认证(LCE)
(一)认证介绍
“LCE【Lubansoft Certified Engineer鲁班软件认证工程师】”是由上海鲁班软件股份有限公司所推行的一项软件应用技术认证,取得了LCE即获得该认证者具备鲁班软件专业知识、技能及对于鲁班软件产品的了解与熟悉。
(二)认证时间
认证人数达到20人可统一时间认证。
(三)认证等级及软件
认证类型 |
小类划分 |
认证软件 |
鲁班BIM建模员 |
土建 |
鲁班土建 |
机电安装 |
鲁班安装 |
|
鲁班BIM应用工程师 |
土建 |
鲁班BIM系统客户端 |
机电安装 |
||
鲁班BIM咨询师 |
综合 |
鲁班BIM系统客户端及BIM理论 |
(四)联系方式
021-35885161
(五)证书样本

2. 住房城乡建设领域BIM应用技能等级考试
(一)考试介绍
“住房城乡建设领域BIM应用技能等级考试”是在住房和城乡建设部人事司的指导下,由中国建设教育协会组织开展并为考试通过者颁发合格证书,鲁班软件等单位共同支持的BIM应用技能考评,是国内最专业的BIM认证考试之一。
(二)考试时间
1、每年5月和11月中旬由中国建设教育协会组织全国统考;
2、考试平台全年开放报名,由各考点根据考生报名情况申请组织考试。
(三)报名费用
BIM建模:400元/人
专业BIM应用:550元/人
(四)报名网站:
http://www.bimkaoshi.com
(五)考评等级及对应软件
住房城乡建设领域BIM应用技能等级考试科目 |
小类划分 |
考评软件 |
BIM建模考试 |
BIM建模 |
Revit系列 |
鲁班土建建模软件等 |
||
专业BIM应用考试 |
建筑设计BIM应用 |
Revit系列 |
结构工程BIM应用 |
||
设备工程BIM应用 |
||
工程管理BIM应用 (土建类) |
鲁班BIM系统客户端 |
|
工程管理BIM应用 (安装类) |
||
综合BIM应用考试 |
综合BIM应用 |
鲁班BIM系统客户端及BIM理论 |
(六)证书样本

3. BIM专业技术技能考试
(一)考试介绍
“BIM专业技术技能考试”是由工业和信息化教育与考试中心组织开展并为考试通过者颁发合格证书,鲁班软件等单位共同支持的BIM专业技术技能考试。
(二)考评等级

注:鲁班软件为“中级—装饰BIM工程师”提供 班筑家装 考评软件支持。
(三)考试时间
每年4、6、9、12月的第三个周末
(四)报名费用
初级、中级:480元/人
(五)证书样本


1. 关于鲁班软件

2. BIM——建筑信息模型
2.1.BIM整体解决方案


2.2.BIM实际案例分享


3. CIM——城市信息模型
3.1.关于班联数城

3.2.CIM整体解决方案

3.3.CIM实际案例分享

4. DIM——装饰信息模型
4.1.关于DIM

4.2.DIM整体解决方案


附件一:建设项目信息化管理专业课程设置方案

附件二:建筑工程技术专业课程设置方案

附件三:全国高校BIM毕业设计大赛竞赛模块

附件四:室内BIM毕业设计大赛竞赛模块
(请旋转屏幕查看)


责编:鲁班软件市场部


