转眼,2023年就要过去。
对于大部分运维人来说,年底总结是必须要呈现的工作内容之一。
特别是对于要负责汇报整个团队一年工作情况的运维主管/经理来说。
如何完善、全面、客观地反映团队一年的工作情况和成果,年终总结的质量不可小觑。
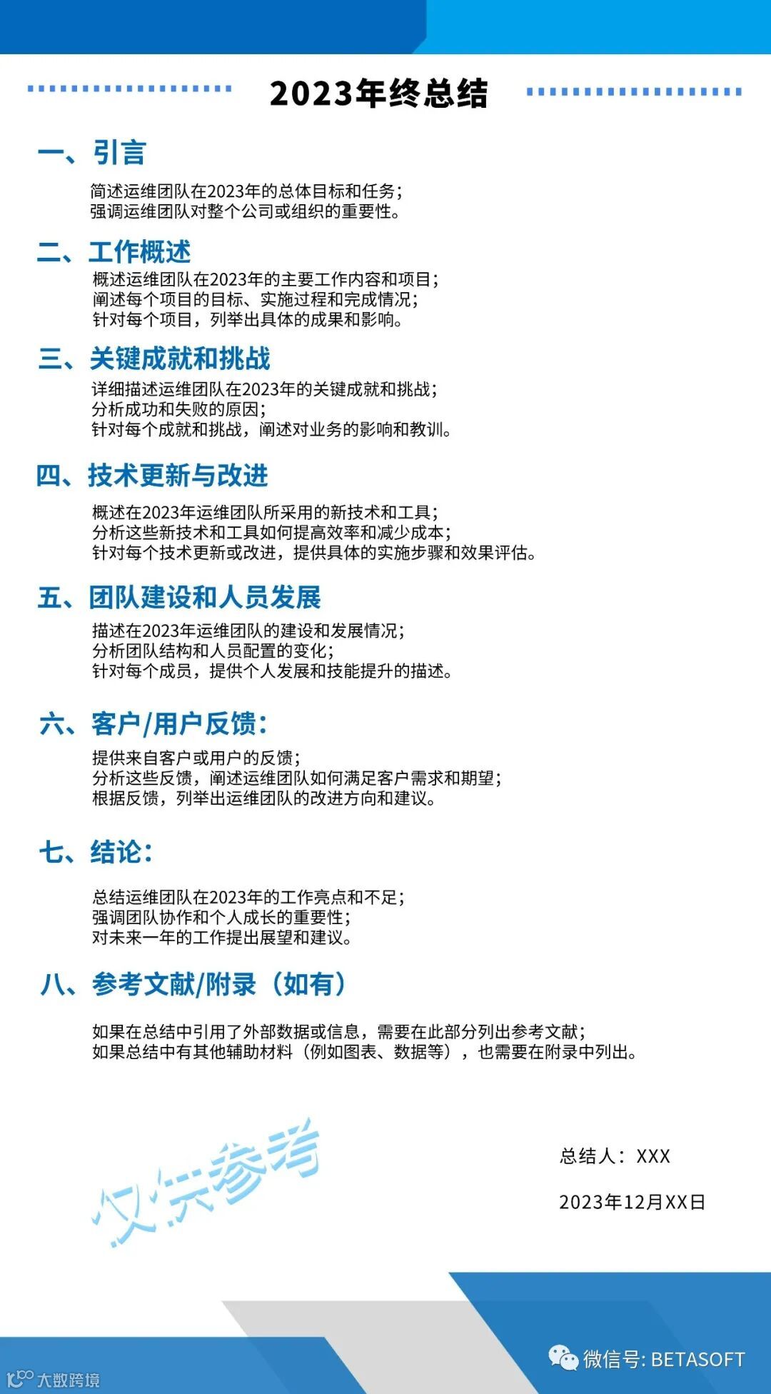
以下是我们总结的一份年终总结范本,要点已罗列,希望能对您有参考价值:

当然,在撰写总结时,还需要注意以下几点:
保持客观和准确:确保所描述的内容是客观的、准确的,避免夸大或歪曲事实。
突出重点和亮点:将领导关注的内容放在前面,突出重点和亮点,提高阅读的吸引力。
使用清晰简洁的语言:避免使用过于专业的术语或复杂的句子结构,保持语言的简洁性和清晰度。
提供具体的数据和案例:尽可能使用具体的数据和案例来支持观点,使总结更具说服力。
好,祝你顺利完成年终总结,为2023年的工作画下一个圆满的句号!
声明| 该信息仅供参考,请按照实际需求予以调整
,IT运维人可能会迎来哪些职业新方向?

